近期
江门新会天马村又要征地了!
3月13日
新会区人民政府发布
新征预公告字〔2026〕6号
拟对天马村155.8亩集体土地进行征收
用于交通基础设施建设和成片开发
本次拟征收土地为江门市新会区会城街天马经济联合社、天马四联组第一经济合作社、天马五联组第二经济合作社、天马五联组第六经济合作社、天马六联组第二经济合作社、天马六联组第三经济合作社、天马七联组经济合作社、天马七联组第四经济合作社属下的集体土地等经济合作社属下土地,位于会城街道天马村乌斗笃(土名)地块,拟征收土地总面积约10.3887公顷,折合约155.83亩。

△征收预公告

△征收地块位置图。
实际上
这并非天马村近期唯一的征收动作
今年1月28日,新会区就曾发布公告,完成对会城街天马经济联合社5.2151公顷(约78.26亩)集体土地的征收工作,土地价款总额为844.8462万元,主要用于由政府组织实施的教育类公共事业项目建设。

据悉,该征收地块便是备受关注的枢纽公办中学用地位置。该中学已纳入2026年新会区政府重点工作,官方定位为片区核心公办初中,建成后将补齐枢纽新城初中教育短板。

△征地位置图。
建学校+市场+商住项目
合计征地近1000亩
而除了上述155亩地块
和公办初中用地(78亩)
天马村还有超700亩土地
即将要被征收
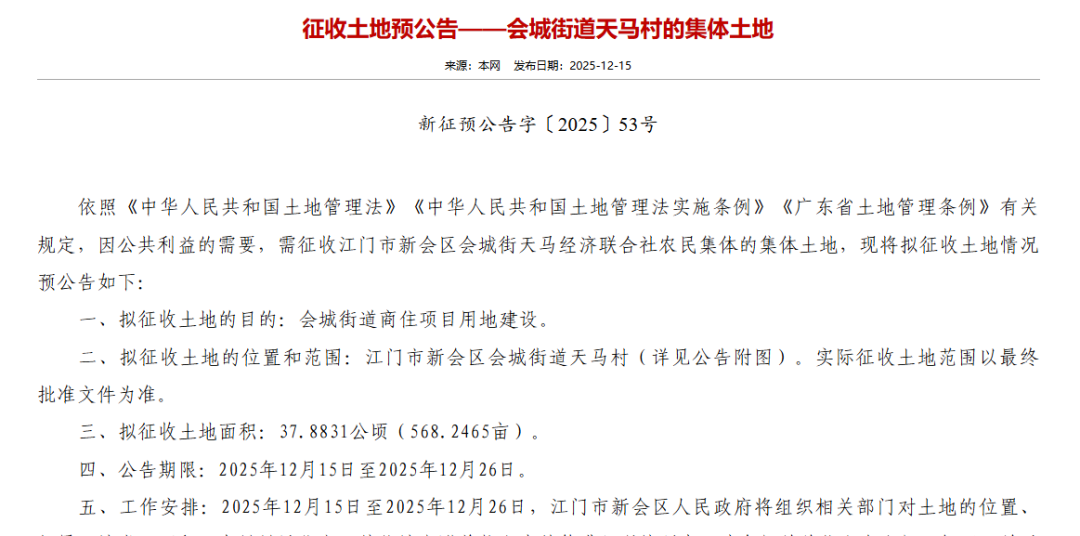
其中,位于天马村五排、刘屋围、台子面、凡围、古老坦等区域的地块,拟征收面积达37.8831万㎡(约568.25亩),用途为商住项目建设。
近期,其中一宗地块已就估价报告编制事项启动公开招标。


△征地范围示意图。
从征收范围示意图可见,此次征收地块位于启超大道与厚德路交界西南侧,即华侨实验小学南侧。
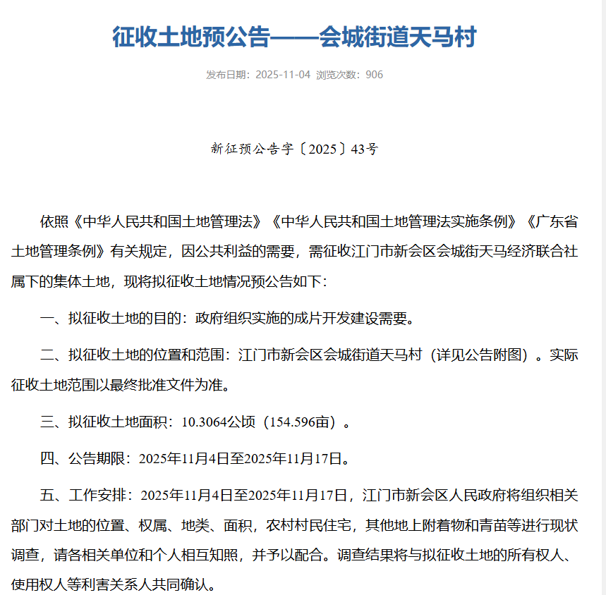
此外,还有新会区会城街天马经济联合社属下的集体土地,位于天马村大围西五排(土名),拟征收土地面积约10.3064公顷(154.596亩),由两宗地块组成,其中A1地块6.49万㎡,位于今华路与葵盛路交界处西南侧,A2地块3.81万㎡,位于葵盛路东侧。

江门新会天马村,征地近1000亩!
即将大变样啦~
是你家或附近那块地吗?
来源:江门广播电视台

