东城街道2023年
义务教育阶段学校招生方案
根据国家和省市有关招生文件精神,为做好辖区内义务教育阶段中小学招生工作,现制定2023年招生方案如下。
一
准备阶段
(一)家长务必认真阅读招生简章,根据招生简章界定自己孩子的生源类别,准备相应的资料原件和复印件,原件扫描或拍照成图片,图片内容必须清晰、完整。
(二)家长务必认真阅读学区划分方案,根据学区划分方案界定自己孩子所属学区学校,不得跨学区报名,否则审核无法通过,后果由家长自负。
(三)家长可以关注东城教育微信公众号,了解报名平台使用教程。
(四)民办学校招生报名要求,详见相关民办学校招生通知或招生简章。
二
报名阶段
(一)小学一年级和初中一年级
1、招生对象
(1)小学一年级:年满6周岁(即2017年8月31日及以前出生),在全国中小学生学籍信息管理系统没有学籍信息的适龄儿童;
(2)初中一年级:在全国中小学学籍信息管理系统有正常学籍的小学应届毕业生;
(3)义务教育阶段学校不实行留级制度。因身体状况确需延缓入学的户籍适龄儿童少年,由其父母或者其他法定监护人按规定于当年报名期间向东城教育管理中心提出书面申请,并附上三甲医院出具的医院证明和户口本复印件,由教育管理中心审核备案,审核同意后延缓一年入学。
2、招生办法
(1)公办学校
①户籍适龄儿童少年。小学一年级按《东城街道公办小学学区划分方案(2023年度)》报名入读,学区内公办学位不足的,由教育管理中心结合学位情况采用电脑派位方式随机录取,未被录取的统筹安排到辖区内其他公办学校。东城辖区内义务教育阶段部分公办学校继续实行学位申请房锁定制度。
初中一年级学生可选择东城旗峰学校、东城实验中学、东城中学其中一所学校填报志愿。若报名人数超出志愿学校招生计划的,则采用电脑派位方式录取。未能录取的,再采用电脑派位安排至其他未达招生计划数的学校(若有两所学校报名人数均超出志愿学校招生计划的,则未能录取的学生全部安排到第三所学校)。抽签时双(多)胞胎子女在起始年级,以同一个派位号参加派位。
另外,东城中学和旗峰学校暂时未能满足全员住宿。
②符合优待政策适龄儿童少年。按照街道、市或以上相关优待政策执行(详见招生简章),仅限于起始年级,由街道教育管理中心统筹安排,以辖区内的公办学校解决为主;公办学位不足的,可通过政府购买服务(含购买街道内民办学校学位、发放学位补贴解决)。
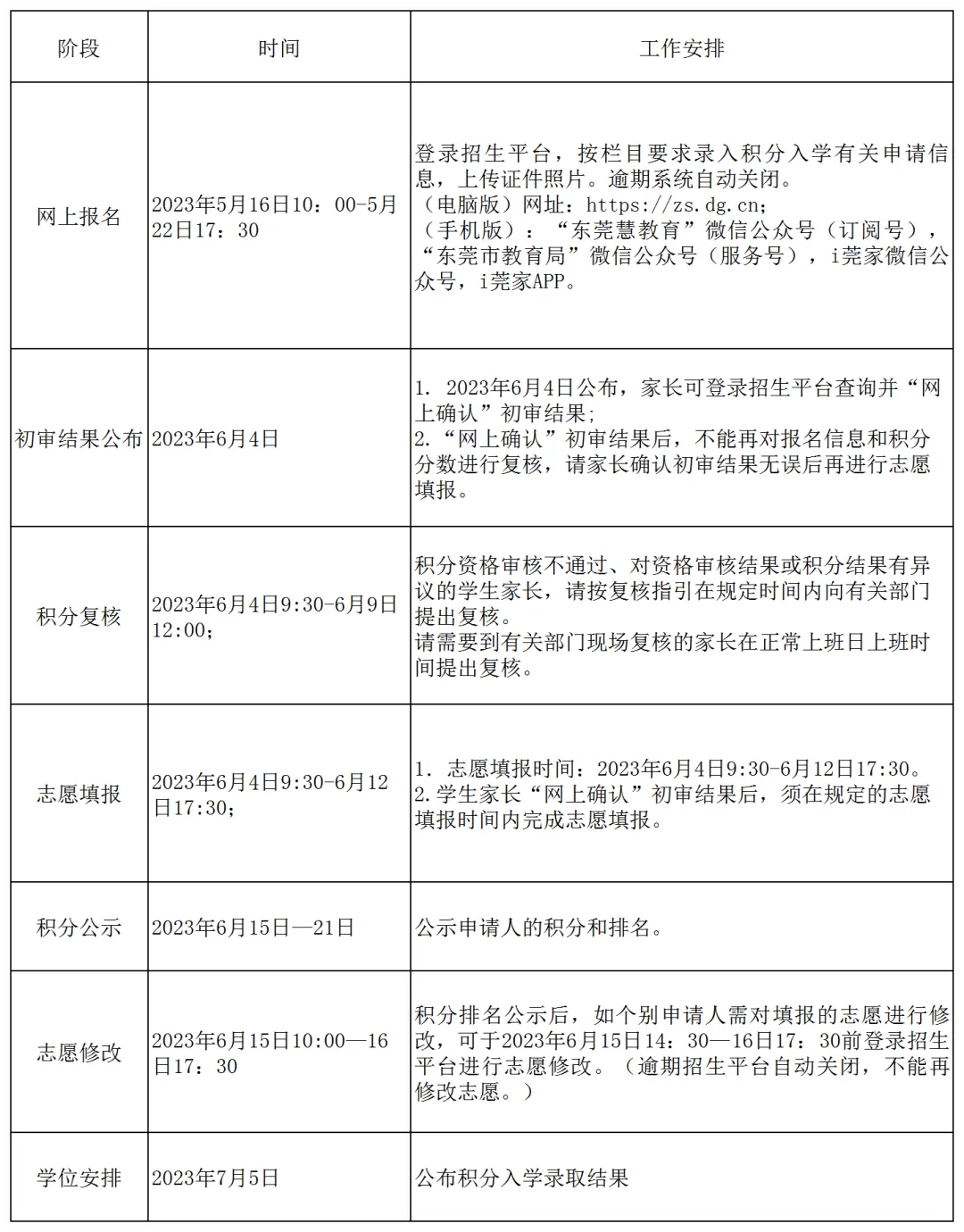
③积分入学非户籍适龄儿童少年。按照《东莞市非户籍适龄儿童少年接受义务教育实施办法》(东府〔2023〕26号)《东莞市非户籍适龄儿童少年积分入读公办义务教育学校实施方案》(东府〔2023〕27号)执行。学位由街道教育管理中心统筹安排:初中一年级提供50个积分公办学位,纳入户籍生统一招录;小学一年级提供100个积分公办学位,依照积分由高至低,志愿优先,分别安排东城第一小学(40个)、东城第二小学(60个)。如有放弃公办学位,不作递补。
(2)民办学校
招生对象:户籍适龄儿童少年和符合条件的非户籍适龄儿童少年。
①户籍适龄儿童少年:可直接申报民办学校;
②非户籍适龄儿童少年:落实以居住证为主要依据的随迁子女入学政策,非户籍适龄儿童少年可选择父母一方或其他法定监护人(以下简称“监护人”)按规定申请民办学校。其中:
监护人是东莞市户籍的,可直接申请民办学校;
监护人是中国境内非东莞市户籍的,须持本市有效《广东省居住证》(含电子居住证);
监护人是港澳户籍的,须持本市有效《港澳居民居住证》;
监护人是台湾户籍的,须持本市有效《台湾居民居住证》或五年期的《台湾居民来往大陆通行证》;
监护人是外国国籍的,须持有效护照、签证或居留许可等证件。
父或母在本市实际居住或就业,因特殊情况暂无法提供上述有效证件的非户籍适龄儿童少年,其父或母办理了本市有效居住登记、提供在本市居住或就业证明材料(包括但不限于社保清单、纳税清单或房产证明等)以及签订补办居住证承诺书后,可在招生补录阶段向仍有剩余学位的民办学校申请入读。该类适龄儿童少年也需要在招生平台网上报名,但不能网上填报志愿。
招生类别和录取顺序。依次为“直升入学”“政府购买服务”“长幼同校入学”及“电脑派位”(详细见《东莞市2023年义务教育阶段学校招生入学实施方案》)。
3、招生程序
(1)报名方式
实行网上报名。所有本街道户籍和非本市户籍适龄儿童少年申请本街道小学一年级或初中一年级学位,非户籍适龄儿童少年申请积分入学学位,均须在规定时间内通过以下网站、APP或微信公众号登录“东莞市义务教育阶段统一招生平台”(简称“招生平台”)进行入学报名。
(电脑版)网址:https://zs.dg.cn;
(手机版):“东莞慧教育”微信公众号(订阅号),“东莞市教育局”微信公众号(服务号),i莞家微信公众号,i莞家APP。
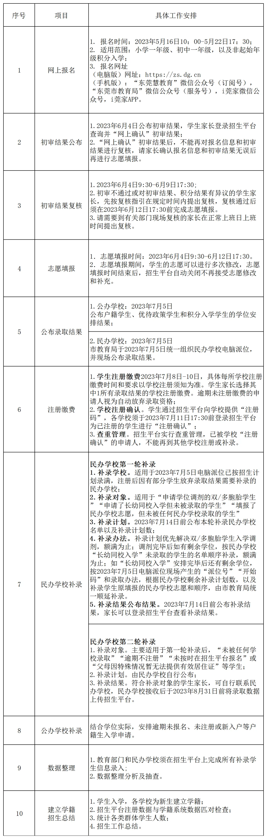
(2)报名时间
2023年5月16日10:00-5月22日17:30
(3)信息填写
符合条件的学生家长须在报名时间内登录“招生平台”,填写“学生基本信息”“监护人基本信息”及有关信息,上传规定的证件照片。申请积分入学的学生家长按积分方案要求填写相关信息。申请民办学校“长幼同校入学”的学生家长填写申请人哥哥姐姐的相关信息。网上报名期间内,填写的信息可多次修改;网上报名时间结束后,招生平台关闭不再接受网上报名和修改。
(4)资料审核
①资料初审。网上报名时间结束后,各有关职能部门、学校对报名资料进行初审,初审结果于2023年6月4日公布;学生家长登录招生平台查询并“网上确认”初审结果。
②初审结果复核时间:2023年6月4日9:30-6月9日17:30。初审不通过或对初审结果、积分结果有异议的学生家长,先按复核指引在规定时间内提出复核,复核通过后须在志愿填报时间结束前完成志愿填报。
(5)志愿填报
①填报时间:2023年6月4日9:30-6月12日17:30;
②志愿类别
户籍学生:可自选申报“户籍地公办学校”“优待政策学位”或“民办学校”等志愿类别中一项或多项学位;
非户籍学生:可自选申报“积分入学”“优待政策学位”或“民办学校”等志愿类别中一项或多项学位。

③不同户籍类型的申请人可选志愿类别不同,申请人家长须在规定时间内完成志愿填报。志愿填报期间,志愿填写可多次修改,志愿填报时间结束后,招生平台自动关闭不再接受志愿修改和补充。
④学生家长在填报民办学校志愿前,须认真阅读各民办学校招生简章,充分了解民办学校办学条件、办学特色、招生计划、收费标准、走读住宿安排、校车接送等情况,再合理填报志愿。
(6)公布录取结果。
①公办学校。教育管理中心于2023年7月5日前在招生平台上公布户籍学生、符合优待政策学生以及积分入学学生等学位安排情况(含公办学位、购买民办学位和发放学位补贴)。
②民办学校。市教育局于2023年7月5日进行全市民办义务教育学校电脑派位录取。电脑派位后,现场公布派位结果,学生家长可登录招生平台查询录取结果。
(7)注册缴费
①学生注册缴费。学生家长根据招生平台上公办和民办学校预录取结果,按以下时间和地点选择其中1所有录取结果的学校注册缴费。逾期未注册缴费的申请人视为自动放弃录取资格。
学校注册时间地点:2023年7月8日-10日(具体日期以各学校通知为准)。
②学校注册确认。学生注册缴费时,家长在招生平台点击注册学校的“注册码”,注册学校在招生平台接收到学生的“注册码”后,须在2023年7月11日17:30前登录招生平台为已注册的学生进行“注册确认”。招生平台实行查重管理,已被学校“注册确认”的申请人,不能再到其他学校注册或补录。
(8)民办学校一轮补录。注册缴费后,如民办学校仍有剩余学位,可开展补录工作。学位已满的民办学校不再进行补录。
①补录学校。适用于2023年7月5日电脑派位已按招生计划录满,注册后因有部分学生放弃录取结果需要补录的民办学校。
②补录对象。适用于“申请学位调剂的双/多胞胎学生”“申请了长幼同校入学但未被录取的学生”“填报了民办学校志愿,但未被任何民办学校录取的学生”。“已在公办或民办学校注册确认”“已有民办学校录取结果但逾期不注册(双/多胞胎学生除外)”以及“未在招生平台报名”的学生均不能进行第一轮补录。
③补录计划。市教育局统一在2023年7月14日公布本轮补录民办学校名单以及补录计划数。
④补录办法。优先解决双/多胞胎学生入学调剂,额满为止;调剂完毕后如有剩余学位,按民办学校“长幼同校入学”未录取的学生的名单顺序补录,额满为止;如“长幼同校入学”安排完毕后还有剩余学位,按照2023年7月5日电脑派位现场产生的“派位号”“开始码”和录取办法,根据民办学校剩余补录计划数,以及补录学生原填报的民办学校志愿和顺序,由市教育局统一顺延补录。补录结果在2023年7月14日前公布。学生家长可以登录招生平台查看补录结果。
⑤双/多胞胎学生学位调剂办法。双/多胞胎兄弟姐妹在民办志愿和民办志愿顺序一致的情况下,如民办学校电脑派位后未能被同一学校录取,可于2023年7月5日15:00-7月6日17:30前登录招生平台“双/多胞胎学位调剂”栏目提出申请和上传佐证材料(监护人户口本,双/多胞胎学生的户口本和出生证等),经属地教育部门审核通过后,由招生平台自动调剂。其中,如双/多胞胎均有录取学校的,由招生平台将被靠后志愿录取的一双/多胞胎一方自动调剂到被靠前志愿录取的一方的学校;如双/多胞胎只有一方有录取学校,将未有录取结果的一方自动调剂到有录取学校的一方;如双/多胞胎均没有录取结果,由其家长自行联系民办学校进行第二轮补录。双/多胞胎兄弟姐妹民办志愿和民办志愿顺序不一致的,不接受调剂。
⑥注册缴费。2023年7月16-17日,具体以补录学校通知为准。民办学校不得拒绝接收被录取且在规定时间内注册缴费的学生。注册缴费后,民办学校根据学生“注册码”在招生平台上“注册确认”。
(9)民办学位二轮补录
①补录学校。仍有剩余学位的民办学校。
②补录对象。适用于“未被任何学校录取”“逾期不注册”“未按时在招生平台报名”或“父母因特殊情况暂无法提供有效居住证”等学生。
③补录办法。民办学校制定补录通知,经东城教育管理中心审核后,对外公布(含补录计划和补录要求等内容)。符合补录对象的学生家长,可自行联系民办学校,民办学校接收后于2023年8月31日前将有关录取数据上传招生平台。
④民办学校在接收补录学生时,须先检查学生和监护人的申请资格,登录招生平台进行“注册查重”,非本市毕业的小学毕业生提供学籍卡。不符合条件不予以补录。
(二)非起始年级招生
1、招生对象
(1)小学非起始年级转学必须要在满6周岁入学(统计至当年8月31日,含8月31日)的基础上,符合申请年级对应的年龄段,且要在全国中小学生学籍信息管理系统有正常学籍;
(2)初中非起始年级转学,必须要与原就读年级相衔接,且要在全国中小学生学籍信息管理系统有正常学籍;
(3)义务教育阶段学校之间转学不得留级;
(4)市内外转学插班的非本市户籍学生,其家长方须持本市有效《广东省居住证》,如无法提供有效《广东省居住证》的,须提供在本市办理的有效居住登记以及提供在本市居住或就业证明(包括但不限于社保清单、纳税清单或房产证明等),并签订补办居住证承诺书。
2、转学办法
(1)户籍学生
①东城户籍学生需转学回户籍地公办学校就读的,应在2023年5月28日到东城相关学校提交转学申请资料,逾期不予办理。该类转学不需要登录招生平台申请。
非起始年级学位将根据各校各年级空余学位统筹安排到辖区内的公办学校。安排计划如下:小学二年级参考学区划分安排在中心小学、东城小学、师范附小、东城二小、东城三小、花园小学、东城五小、东城六小、东城八小、旗峰学校;小学三年级安排在东城二小、花园小学;小学四年级安排在东城一小、东城外国语小学;小学五年级安排在东城一小、花园小学;小学六年级安排在中心小学、东城一小、东城六小。初中二年级安排在东城中学、初中三年级安排在东城中学和实验中学。
插班(转学)学生报名时间:
小学、初中插班(转学)生申请时间:5月28日,9∶00-12∶00,14∶30-17∶30;
插班(转学)学生申请地点:各相关公办学校
小学插班生到户籍所属学区公办小学申请(属于东城外国语小学学区的到中心小学提交申请资料),通过的再由教管中心统筹安排学位;初中插班生到东城中学申请,通过的再由教管中心统筹安排学位。公办学位不足的,可通过政府购买服务方式解决。
②已在街道公办学校就读的学生不接受转校登记、申请。
③东城户籍学生需转学到民办学校就读的,须自行联系民办学校,由民办学校自行确定能否接收。民办学校应在核批的办学规模范围内,按照学籍管理相关规定招收转学生。该类转学不需要登录招生平台申请。
插班学生报名需提供材料:学生和家长的户口本原件及复印件,学生的学籍卡,学生的大一寸免冠证件照片1张。
(2)非户籍学生
监护人可以自行联系民办学校,插班学生报名时间和方式,详见民办学校招生通知或简章。由民办学校自行确定能否接收。民办学校应在核批的办学规模范围内,按照学籍管理相关规定招收转学生。该类转学不需要登录招生平台申请。
三
其他问题
1.逾期未报名、未注册或新入户的户籍生入学问题。东城户籍学生须严格按照招生日程安排网上报名,逾期未报名或逾期未注册的户籍学生,以及户籍在网上报名截止时间后有调整的户籍学生,如需申请东城公办学位,可根据东城教育管理中心的招生方案,在2023年7月31日向东城教育管理中心提出书面申请,逾期不予办理。东城教育管理中心审核资料后,统一在招生平台上补录。该批次补录的学生由东城教育管理中心根据学位剩余情况,统筹安排学位。公办学位不足的,可通过政府购买服务方式解决。
2.多孩家庭小孩公办学校同校入读问题。相同监护人下多孩(户籍生)同一学段被分到不同公办学校(毕业班除外)的家庭,可在2023年7月17日向东城教育管理中心提出书面申请(仅适用起始年级申请),原则上优先按户籍学区安排,逾期不予办理。
3.户籍生放弃民办学位选择回户籍地公办学校问题。已到民办学校注册的东城户籍学生,如因特殊情况需要回户籍地公办学校就读,须在2023年7月31日向东城教育管理中心提出书面申请,逾期不予办理。教育管理中心结合学位实际统筹安排。统筹学位不一定是原户籍地对应安排的公办学位,公办学位不足的,可通过政府购买服务(含购买辖区内民办学校学位、发放学位补贴)解决。
4.政府购买服务解决户籍学生和优待政策学生入学问题。切实履行属地管理职责,做好户籍学生和符合优待政策学生的学位安排工作,如公办学位不足,需要通过政府购买服务(含购买辖区内民办学校学位、发放学位补贴)解决的,具体适用对象、补贴标准和补贴办法等由东城教育管理中心确定。
5.网上报名设备问题。适龄儿童少年的家庭不具备网上报名条件的,其父母或其他法定监护人可在报名时段内前往所就读的幼儿园、中小学请求协助报名。
东城街道2023年义务教育阶段学校招生入学日程安排

东莞市2023年积分入学日程安排

【教育管理中心网站、电话】
教育管理中心网站网址:https://dcjy.dgjy.net/
管理中心招生咨询电话(公办学校):22453793,22470238
管理中心招生咨询电话(民办学校):22453793,22462501
管理中心招生咨询电话(积分入学):22462501
【南方+记者】郑国豪
【通讯员】东城宣


