事关入学!
家长和学子们请看过来~
📣📣📣
为了进一步做好来穗人员随迁子女
在白云区接受义务教育工作
4月7日
白云区正式印发
《广州市白云区来穗人员随迁子女
积分制入学实施办法》
(以下简称“实施办法”)

《实施办法》主体部分内容包括制定依据、积分制入学申请条件、积分制入学申请程序、公布名单和招生计划、学位安排、收费和学籍管理、其他相关说明等。
适用于持有在广州市办理(申领或签注)且在有效期内的《广东省居住证》的来穗人员为其随迁子女申请参加积分制入学。
本办法自2025年4月10日起施行,有效期五年。
《实施办法》重点内容一览
👇👇👇
积分制入学申请条件
(一)申请人条件。
1.申请人及其子女均为非广州市户籍。
2.申请人持有在广州市办理(申领或签注)的在有效期内的《广东省居住证》满1年。居住证年限的计算参照《广州市来穗人员服务管理局关于印发广州市来穗人员积分制服务管理规定实施细则的通知》(穗来穗规字〔2021〕1号)执行,计算截止时间为报读当年8月31日。
3.申请人在白云区稳定居住或在白云区稳定就业(创业)或在白云区缴纳社会保险其中一个险种(申请时为在缴状态)或申请人子女具有白云区小学六年级学籍。
同时符合以上三个条件且已经在“广州市来穗人员积分制服务管理信息系统”核定有效积分、不在积分异议或积分调整流程中的来穗人员,可为其随迁子女申请白云区小学一年级、初中一年级的公办学校学位或政府补贴的民办学校学位。
(二)申请积分制入学随迁子女条件。
申请积分制入读小学一年级的来穗人员随迁子女须年满6周岁(截至当年8月31日,含8月31日)且没有入学记录。申请积分制入读初中一年级的随迁子女须为当年小学六年级在校在籍学生。
积分制入学申请程序
(一)申请人提出申请。
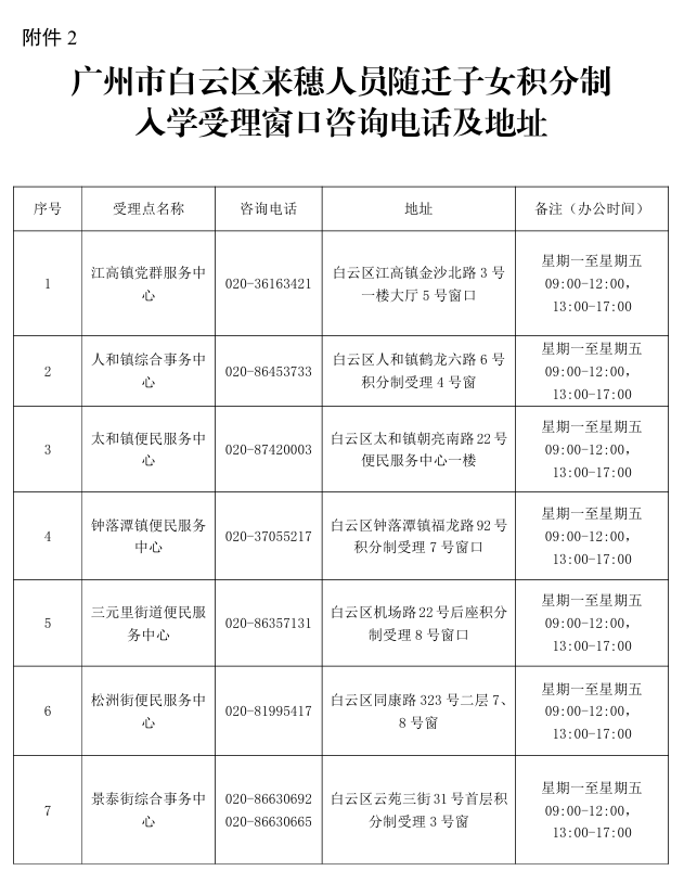
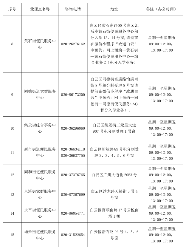
1.核定积分。申请人按照当年核定积分公告完成积分核定,详见“广州市白云区人民政府网”。
2.填报申请信息。符合白云区积分制入学申请条件的申请人通过“广州市来穗人员积分制服务管理信息系统—积分入学—入学须知确定—白云区”进入“白云区积分制入学网上办理中心”填报积分制入学申请信息。
(二)申请人条件审核。
各镇街、各相关部门根据各自职能对申请人的申请资格进行审核。
(三)申请人积分公示。
所有符合白云区积分制入学申请条件的申请人积分结果将通过“广州市白云区人民政府网”向社会公布并公示5个自然日。
申请人对申请资格、积分结果有异议的,可于公示期间内登录“广州市白云区积分制入学网上办理中心”提出复核申请。
学位安排
(一)填报志愿。
申请人通过“广州市白云区积分制入学网上办理中心”为获得积分制入学资格的随迁子女填报志愿。
(二)学位分配。
各片区按照“积分优先、结合志愿、统筹安排”的原则,通过计算机系统自动分配学位。
当申请人积分结果计算分数相同时,按照申请人在广州市办理的《广东省居住证》年限得分、合法稳定就业得分、文化程度得分高低依次录取。若分数相同,则按其随迁子女出生日期的先后排序。
若申请人在志愿填报时选择服从学位安排,且填报的所有志愿学校均未能录取,则由各片区统筹安排学位;选择不服从学位安排,且填报的所有志愿学校均未能录取的,则各片区不再为其统筹安排学位。

(三)补录。
列入积分制入学名单但未被录取的随迁子女、列入积分制入学名单逾期未填报志愿的随迁子女,可根据当年提供积分制入学学校学位剩余情况,重新填报志愿,参加补录。补录程序与上文“(二)学位分配”程序一致。
双胞胎及多胞胎原则上安排在同一间学校。申请人已有子女在白云区公办学校就读的,其他子女视学位情况原则上安排在同一间学校。
申请人未按要求填报志愿的,视为放弃积分制入学资格。
(四)学位确认。
申请人及时确认录取结果,逾期不确认视为放弃其随迁子女的积分制入学资格。
申请人确因身体状况等特殊情况,其子女确有调整录取学校需求的,可向学校所属教育指导中心提出申请,由指导中心视辖内学校学位情况予以统筹安排。
(五)入学办理。
通过积分制入学获得入读公办学校或政府补贴的民办学校资格的来穗人员随迁子女,应当及时到录取学校办理入学手续。逾期不办理或不服从安排的,作自动放弃学位处理。




相关热点问题解答
问题1:获得积分制入学资格的随迁子女,如何填报志愿呢?
答:申请人根据可提供积分制入学学校的招生计划,按照规定时间通过系统为获得积分制入学资格的随迁子女填报志愿,申请人最多可以填报5个志愿。
问题2:申请人在填报志愿时需要注意什么呢?
答:分配学位时,可能会出现申请人填报的所有志愿学校均没能录取的情况。如果申请人填报志愿时选择“服从学位安排”的,将由各片区统筹安排学位;选择不服从学位安排的,则各片区不再为其统筹安排学位。申请人未按要求填报志愿的,视为放弃积分制入学资格。
问题3:录取后,申请人还要注意什么呢?
答:参加积分制入学的随迁子女被录取后,申请人要在规定时间及时登录系统确认录取结果,逾期不确认视为放弃其随迁子女的积分制入学资格。8月28日前(具体以学校通知为准)及时到录取学校办理入学手续。逾期不办理或不服从安排的,作自动放弃学位处理。
问题4:什么情况下可以补录?
答:列入积分制入学名单但未被录取、或逾期未填报志愿的随迁子女,可根据当年提供积分制入学学校学位剩余情况,在规定时间内重新填报志愿,参加补录。
问题5:我的小孩今年想插班读三年级,可以通过积分制入学的方式入读吗?
答:积分制入学是指以积分制入学方式统筹安排来穗人员随迁子女入读白云区小学一年级、初中一年级的公办学校或政府补贴的民办学校,其他年级不能以积分入学的形式插班入读。
问题6:孩子幼升小是以积分制入学的方式报读,孩子今年六年级,准备升初中,请问可以通过积分制入学的方式报读初中吗?
答:可以。积分制入学是指以积分制入学方式统筹安排来穗人员随迁子女入读白云区小学一年级、初中一年级的公办学校或政府补贴的民办学校。小学升初中时需重新申请初中阶段学位的积分制入学。
问题7:积分入学如果被分配到民办小学或初中,请问如何缴费?
答:对获得积分制入学资格并入读有招收积分制学生计划民办学校的随迁子女,家长应按核定标准缴费,区财政将按程序按政策给予一定标准的补助。
问题8:通过积分制入学的孩子就读民办小学或初中可以享受进城务工人员随迁子女的学位补贴吗?
答:获得积分制入学补助的进城务工人员随迁子女不再获得进城务工人员随迁子女学位补贴。
问题9:申请人既参加积分制入学,又参加民办学校摇号被录取了,请问该如何选择呢?
答:如被民办学校录取,同时获得积分制入学资格,家长可根据实际情况自行决定参加积分制入学还是入读民办学校。
问题10:获得积分制入学资格的随迁子女,会如何安排学位?
答:对于获得积分制入学资格的随迁子女,将以片区为单位,按照“积分优先、结合志愿、统筹安排”的原则,通过计算机系统自动分配学位。
当申请人积分结果计算分数相同时,按照申请人在广州市办理的《广东省居住证》年限得分、合法稳定就业得分、文化程度得分高低依次录取。若分数仍相同,则按其随迁子女出生日期的先后排序。
双胞胎及多胞胎原则上安排在同一间学校。申请人已有子女在白云区公办学校就读的,其他子女视学位情况原则上安排在同一间学校。
申请人确因身体状况等特殊情况,其子女确有调整录取学校需求的,可向学校所属教育指导中心提出申请,由指导中心视辖内学校学位情况予以统筹安排。
来源:广州白云发布

