从工业时代到数智浪潮,时代的每一次跃升,总与人才的集聚、人才的发展同频共振。海珠区始终视人才为珍宝,以真心引才、诚意留才。
2025年,作为广东“百万英才汇南粤”行动计划的首场之地,海珠以首战之姿打响春招“第一枪”,“N城联动”奔赴清华大学等地广纳贤才,全年交出了一份厚实的成绩单:全年累计396家企业参与,发布优质岗位超1.2万个,其中百万年薪岗位55个、50万—100万年薪岗位1290个;累计收到简历超1.1万份,1658人次初步达成就业意向。
继去年佳绩,今年的首场引才盛会即将焕新启幕。这个周末,琶洲将以更优的岗位、更活的机制、更暖的服务诚邀各路英才共赴一场“双向奔赴”的春天之约!
“百万英才汇南粤”
2026年春季大型综合招聘会
活动时间:2026年3月15日—16日
活动地点:广州广交会展馆D区17.1、17.2展馆

名企云集,汇聚高薪岗位
本次招聘会海珠区紧扣全区高质量发展大会“加快建设以人工智能引领全域发展的城市核心”战略部署,立足琶洲人工智能与数字经济试验区核心区优势,以“全力打造人工智能新高地,坚持系统布局、全域渗透、生态共建”为导向,为全球人才搭建与海珠产业同频发展的优质平台。
高薪岗位扎堆,截至3月8日,海珠区已汇聚133家优质企业提供岗位超3000个,年薪100万元以上岗位12个、50万—100万元岗位65个、20万—50万元岗位777个,高层次、高技能人才需求旺盛,重点聚焦人工智能领域核心技术与应用端人才。
产业覆盖广泛,全面覆盖互联网、电商、金融、医疗等重点产业,聚焦人工智能、软件工程、游戏研发设计、动力系统设计、AI应用开发等新质生产力高增长赛道。围绕人工智能与机器人、低空经济与商业航天等新质生产力赛道,晔生航空、中科云图、聪明狗、造父智能等组团参与,尽显琶洲试验区产业集聚优势。
参会阵容豪华,国企、民企、科研院所、事业单位多方联动,既有广州地铁集团、广新控股等实力国企,也有阿里巴巴、华数云等头部民企,还有中国电器科学研究院、琶洲实验室等知名科研机构,优质单位任你选。
适配全类人才,无论是初入职场的高校毕业生,还是寻求跃升的资深人才,都能找到适配岗位,实现个人成长与海珠发展同频共振。

创就未来,助力创业梦想
据了解,聚焦AI赋能下的个人创业新趋势,本次活动特设“超级个体 创就未来”特色专区,通过沉浸式场景卡位,真实还原创业场景,邀请AI相关行业的OPC创业者现场路演,分享前沿创业理念与实战经验,展现从创意萌生到产业落地的全链条创业路径。现场还有孵化资源对接、政策咨询解读、创业导师零距离交流等活动,为想创业的你提供从灵感到落地的全周期支持。

特色活动,提供多元体验
场馆外西北广场将同步举办“花城春晓”人才嘉年华活动,带你多元体验岭南风情。海珠青年夜校体验区重磅亮相!
依托“沉浸式体验+互动教学”的特色办学模式,把优质非遗课程搬到体验区现场,开设海珠特色非遗小手作课堂。特邀非遗老师全程手把手指导,带领求职者现场动手创作,完成专属手作纪念品。还有小凤饼、广式煎堆、广式炖汤等非遗小吃,从咸甜酥脆的经典手信到清润滋补的养生美味,全方位展现深厚的岭南文化底蕴与市井烟火气。
现场还集中展示青年夜校各类热门兴趣课程,搭配青年服务打卡互动,让大家在指尖感受传统文化魅力,在体验中感受海珠温度与青春热情,解锁不一样的青年成长新场景。
粤聚英才,粤见未来,这是属于追梦人的机遇之约,更是与琶洲、与广东同频成长的发展之约。3月15—16日广交会展馆D区17.1、17.2展馆为你开启未来机遇之门!

“海纳职通”数智就业平台
“百万英才汇南粤”专区
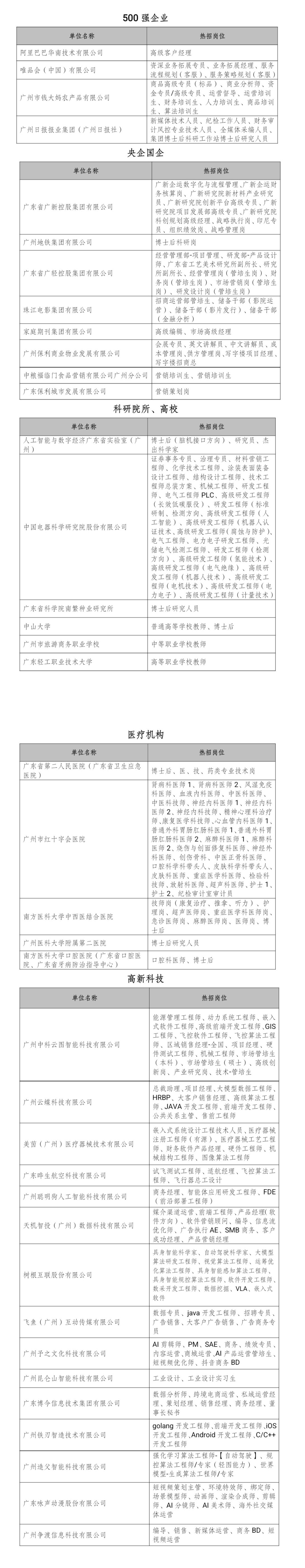
海珠区部分热门岗位抢先看↓

南方+记者 吴雨伦

