各位家长注意啦!
2025年增城区来穗人员
随迁子女积分制入学
有最新消息
4月25日,增城区教育局发布
《广州市增城区来穗人员随迁子女接受义务教育宣传手册(2025年)》
请各来穗人员适龄儿童家长
按时间节点做好报名工作


来穗人员随迁子女申请入学须知
一、来穗人员随迁子女申请入学
(一)申请积分入学需具备以下条件
(1)非广州市户籍在广州市居住的内地居民;(2)持有在广州市办理有效《广东省居住证》满1年(“满1年”须连续计算,计算居住证年限的截止时间为当年8月 31日);(3)来穗人员随迁子女,其当年8月31日前年满6周岁,尚未入学、拟于当年入读小学一年级,或当年小学毕业、拟升读初中一年级;(4)申请人在“广州市来穗人员积分制服务管理系统”已有核定积分。
符合上述条件的,可通过计算积分方式为其适龄子女申请入读我区义务教育阶段公办学校或政府补贴的辖区内民办学校小学一年级或初中一年级。
(二)统筹安排入学
符合《广州市增城区人民政府办公室关于印发增城区来穗人员随迁子女接受义务教育实施细则(2024年修订)的通知》(增府办规〔2024〕1 号)第五条规定条件的来穗人员,其随迁子女申请入读小学一年级和初中一年级,我区将以辖区内公办学校为主统筹安排学位(详见相关条文内容)。
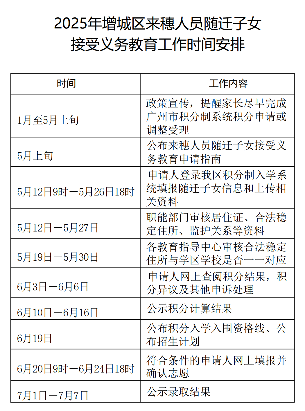
二、积分入学申请流程
1.按照广州市人民政府《关于印发广州市来穗人员积分制服务管理规定的通知》(穗府规〔2021〕7号)及其实施细则的精神和市的统一部署,申请人须(父母或其他法定监护人)登录“广州市来穗人员积分制服务管理信息系统”(https://gzlss.rsj.gz.gov.cn/bjfpublic/#/login)先申报且核定积分后才能申请积分入学等公共服务。未取得广州市核定积分分值或正进行积分调整、异议的,暂不能提出来穗人员随迁子女积分制入学申请。
2.申请人获得市级核定积分并符合条件的,再进行入学申请。申请人登录“广州市来穗人员积分制服务管理信息系统”后,点击“积分制入学申请”再点击“增城区”或登录“增城区人民政府门户网站”(http://www.zc.gov.cn/)搜索进入“增城区积分制入学系统”进行网上申请,按要求注册并填写随迁子女信息、申请入学镇街、入学年级、监护关系、合法稳定住所地址(上传必要的佐证材料图片)等基本信息。积分达到对应镇街入围资格线的进行填报志愿。系统将根据申请人的积分和志愿进行电脑派位。
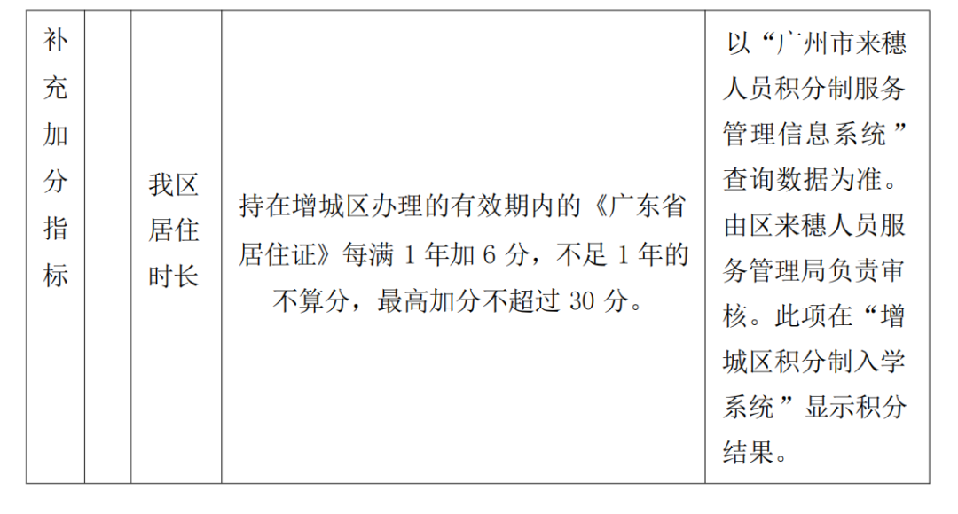
3.时间节点计算:持有在广州市办理有效《广东省居住证》满1年的来穗人员(“满1年”须连续计算,计算居住证年限的截止时间为当年8月31日),我区补充加分指标(增城区居住时长)积分计算时间截止当年8月31日,社保、医保按“广州市来穗人员积分制服务管理信息系统”在积分入学报名期间最新核定月份为准。今年是2025年,广州市来穗人员积分制服务管理指标体系及分值表中关于创新创业、社会服务和公益指标积分材料计算时间为近5年内;纳税指标积分材料计算时间近3个纳税年度。请申请人注意及时调整积分。
三、积分排名
“增城区积分制入学系统”将自动生成申请人的总积分(市核定积分+增城区补充加分),以镇街单位,按总积分从高到低顺序排序。如果总积分相同,则依次比较申请人持在我区办理的居住证时长、社保项目得分再进行排序,以确定入学申请人的总积分在本镇街内的排位次序。入学申请人的总积分在“增城区积分制入学系统”内显示并供申请人查阅。
四、录取规则
区教育局根据各镇街积分入学的学位以及申请情况划定各镇街积分入学的入围资格线,投档录取只对达到对应镇街入围资格线的入学申请人进行投档。投档分两轮进行,第一轮投档时,符合投档资格的全部投到学区学校(系统根据申请人填写的合法稳定住所生成),由学区学校按照积分从高到低进行录取。第一轮投档全部录取结束后,才进行第二轮投档。第二轮录取只对由于学区学校没有学位或学位不足而未能被录取同时达到对应镇街入围资格线的申请人进行投档。第二轮投档时,将按积分从高分到低分的顺序,根据申请人的志愿(先投第一志愿学校,如果没被录取,再投下一个志愿学校)进行投档录取。
增城区来穗人员随迁子女接受义务教育实施细则(修订)
第一条
为进一步规范义务教育阶段学校入学管理,切实做好我区来穗人员随迁子女接受义务教育工作,提高教育公共资源均等化服务效率,促进幸福增城建设,根据《中华人民共和国义务教育法》、广东省人民政府办公厅《关于做好进城务工人员随迁子女义务教育工作的意见》(粤府办〔2011〕45 号)《广州市人民政府关于印发广州市来穗人员积分制服务管理规定的通知》(穗府规〔2021〕7 号)《广州市来穗人员服务管理局关于印发广州市来穗人员积分制服务管理规定实施细则的通知》(穗来穗规字〔2021〕1 号)《广州市教育局广州市来穗人员服务管理局关于做好来穗人员随迁子女接受义务教育工作的通知》(穗教规字〔2023〕4 号)文件精神,结合本区实际,制定本细则。
第二条
本细则中所称“来穗人员”,是指非广州市户籍在我市居住的居民。
来穗人员随迁子女,其当年8月31日前年满6周岁,尚未入学、拟于当年入读小学一年级,或当年小学毕业、拟升读初中一年级,申请在我区入读义务教育阶段公办学校或入读政府补贴的民办学校,适用本细则。
第三条
为做好我区来穗人员随迁子女接受义务教育工作,成立增城区来穗人员随迁子女接受义务教育工作领导小组,负责统筹、协调、组织各项工作实施,由区分管教育工作的领导及分管来穗人员服务管理工作的领导任组长,区教育局局长、区来穗人员服务管理局局长任副组长,区直有关职能部门、各镇人民政府、各街道办事处为成员单位。成员单位及职责如下:
区来穗人员服务管理局负责受理来穗人员为其随迁子女积分制入学申请,计算得分并公示得分结果;收集、登记入学申请人在我区居住的情况,提供有关入学申请人在我区居住的统计数据信息;负责审核入学申请人在我区办理居住证年限和出租屋租赁情况等相关信息材料。
区教育局牵头制定辖区内各义务教育阶段学校的招生计划、确定实施学位补贴的民办学校;按照申请人的得分,以免试原则统筹安排学位;负责统筹、协调各镇政府、街道办事处,根据来穗人员随迁子女在辖区内入学的实际需求情况,优化教育布局,充分挖掘公办中小学校的办学潜力,加大对接收来穗人员随迁子女入学为主的民办学校的扶持力度,依法审批、依法管理、规范办学行为,最大限度满足来穗人员随迁子女在我区接受义务教育的需求。
区发展改革局负责将来穗人员随迁子女在本区接受义务教育工作纳入经济社会发展规划和年度计划;将有关学校的建设列入固定资产投资规划和年度计划;根据国家、省、市有关规定,对辖下各公(民)办学校执行的教育收费标准进行审核,规范学校收费行为。
区政务服务数据管理局对来穗人员随迁子女积分入读义务教育阶段公办学校有关信息系统提供区电子政务网络接入的技术支持,确保网络运行环境安全畅通。
区财政局负责为符合本细则相关条款规定的来穗人员随迁子女接受义务教育提供经费保障。
区融媒体中心负责做好本细则及积分入学工作的宣传。
区市场监管局、区卫生健康局、市公安局增城区分局、市规划和自然资源局增城区分局、区民政局、区税务局、团区委、开发区企业服务局等有关部门按照各自职能做好来穗人员随迁子女接受义务教育相关工作。
第四条
各镇政府、街道办事处等有关单位按照属地管理原则,成立对应的专项工作领导小组;根据广东省的要求,按照流入地政府管理为主、全日制公办学校为主的原则,负责组织实施本区域来穗人员随迁子女义务教育工作,把该项工作纳入本辖区教育发展规划,充分挖掘本辖区内公办学位的潜力;积极配合区政府及有关职能部门做好相关入学申请资料的审核和管理工作,切实保障来穗人员随迁子女在我区接受义务教育的合法权益。
增城开发区企业服务局会同区教育局制定重点企业来穗管理、技术人才及重要员工的随迁子女接受义务教育工作方案,增城开发区企业服务局联合各镇政府、街道办事处组织辖区内重点企业申报,审核重点企业来穗管理、技术人才及重要员工的随迁子女申请入读我区义务教育阶段公办学校起始年级的名单,并在增城开发区企业服务局、各镇政府、街道办事处及各企业公示重点企业管理人员、技术骨干的随迁子女申请入读我区义务教育阶段公办学校起始年级的名单,在规定时间内将名单交区教育局及区来穗人员服务管理局。
第五条
符合广州市招生政策有关规定,且具备下列二款条件之一的来穗人员,其随迁子女申请入读小学一年级和初中一年级,我区将以辖区内公办学校为主统筹安排学位。
(一)在本区居住的符合广州市义务教育阶段政策性照顾条件的随迁子女,经区教育局或属地教育指导中心按规定核实申请材料后,按“免试就近入学”原则统筹安排到公办学校就读。
(二)符合省、市及本区高端人才管理细则的高端人才随迁子女,增城区重点企业来穗管理、技术人才及重要员工的随迁子女,由区教育局按“免试就近入学”原则统筹安排到公办学校就读。
符合第(一)项规定的随迁子女及符合第(二)项规定的省、市及本区高端人才的随迁子女须在我区户籍生招生时段内到居住地的镇街教育指导中心报名并提交相关证明材料;符合第(二)项规定的增城区重点企业来穗管理、技术人才及重要员工的随迁子女须由企业统一收集材料,并到企业属地镇政府、街道办事处、增城开发区企业服务局进行报名。
第六条
对不符合本细则第五条规定,但持有在广州市办理有效《广东省居住证》满1年的来穗人员(“满1年”须连续计算,计算居住证年限的截止时间为当年8月31日)可通过计算积分方式为其随迁适龄子女申请入读我区义务教育阶段公办学校或政府补贴的辖区内民办学校小学一年级或初中一年级;也可根据自身实际情况和意愿,通过自主选择报读民办学校,解决随迁子女接受义务教育问题。
第七条
积分制入学办理工作流程:
(一)积分申请、查询和异议。来穗人员为其随迁子女申请入读本区义务教育公办学校,必须先参与积分申请,注册登录“广州市来穗人员积分制服务管理信息系统”填报申请资料,上传资料图片,并在系统确认提交。网上核验通过后,持相关材料(原件)到居住证申办所在镇街综合服务中心(来穗中心)积分制服务管理受理窗口核验。增城区来穗人员积分制入学服务管理指标体系及分值表详见附件1。
申请人相关积分指标情况发生变化的,其积分应作相应调整,信息系统将自动调整申请人的年龄及居住证的积分;申请人合法稳定住所、合法稳定就业、文化程度、技术能力、创新创业、急需工种或者职业资格与服务行业、社会服务和公益、纳税情况、表彰奖项等积分指标发生变化,由申请人在“广州市来穗人员积分制服务管理信息系统”主动申请调整计分,调整材料处理流程按照初次申请积分程序执行。
积分申请或调整被正式受理后,申请人可随时通过登录来穗人员积分制服务管理信息系统,查询本人积分申请办理的进度情况和积分结果。
申请人对积分分值存在异议的,应在积分公布之日起30日内向原积分制受理窗口申请核查,并按照《广州市来穗人员服务管理局关于印发广州市来穗人员积分制服务管理规定实施细则的通知》规定的相关程序办理。
(二)积分入学申请。申请人获得积分分值后再进行积分入学申请,登录“ 增城区人民政府门户网站”(http://www.zc.gov.cn/)搜索“增城区积分制入学系统”进行网上申请。
(三)审核。入学申请人网上提交申请后,各相关部门在规定时间内在系统内对入学申请人提交的申请材料进行审核并出具相应积分项目的审核结果。
(四)查询入学积分和提出异议。入学申请人可在“增城区积分入学系统 ”查询积分结果,如对增城区补充加分指标项目审核结果和计分有疑问或异议,可在规定时间内登录“增城区积分制入学系统”或持相关材料到对应职能部门进行咨询和复核,积分制入学系统将根据复核结果重新计算积分。
(五)积分排名。“增城区积分制入学系统”将自动生成申请人的总积分, 以镇街为单位,按总积分从高到低顺序排序。如果总积分相同,则依次比较申请人持在我区办理的居住证时长、社保项目得分再进行排序,以确定入学申请人的总积分在本镇街内的排位次序。入学申请人的总积分在“增城区积分制入学系统”内显示并供申请人查阅。
(六)公布学位。在保证完成本区户籍地段生和符合本细则第五条规定的学生的招生任务前提下,由区教育局将剩余的学位数通过广州市增城区人民政府门户网站统一向社会公布。
(七)填报志愿。入学申请人在“增城区积分制入学系统”进行网上申请。入学申请人以居住地所属镇街为依据,对口申报同一镇街所属的4个志愿学校。
(八)录取。区教育局根据各镇街积分入学的学位以及申请情况划定各镇街积分入学的入围资格线,投档录取只对达到对应镇街入围资格线的入学申请人进行投档。投档分两轮进行,第一轮投档时,符合投档资格的全部投到学区学校(系统根据申请人填写的合法稳定住所生成),由学区学校按照积分从高到低进行录取。第一轮投档全部录取结束后,才进行第二轮投档。第二轮录取只对由于学区学校没有学位或学位不足而未能被录取同时达到对应镇街入围资格线的申请人进行投档。第二轮投档时,将按积分从高分到低分的顺序,根据申请人的志愿(先投第一志愿学校,如果没被录取,再投下一个志愿学校)进行投档录取。
(九)公示录取结果。投档结束后,区教育局将在区政府门户网站统一向社会公示各镇街公办学校的积分入学录取结果,公示期为7天。申请人可通过“增城区积分制入学系统”自行查阅录取结果。如对录取结果有异议,可自录取结果公布之日起5天内,以书面形式向区教育局提出异议。区教育局在收到异议之日起5天内进行复核,并书面答复申请人。
(十)注册。公示结束后,通过积分申请获得入读公办学校资格的来穗人员随迁子女,必须在规定时间内到录取学校注册。逾期不注册或不服从安排的,作自动放弃学位处理,不得再以任何形式入读我区的义务教育公办学校,申请人本年度参与积分申请所获得的入学积分自动失效。
第八条
通过本细则未获得公办学校学位的来穗人员随迁子女,其申请人可自行到经审批开办的民办学校为随迁子女申请报名入学。
第九条
通过积分申请获得入读公办学校资格的来穗人员随迁子女,在校期间享受与本地户籍学生同等待遇。接收学校要为已入学的来穗人员随迁子女建立学籍档案,并按规定做好学生学籍的日常管理,确保其在学历认可、入队、入团、评优、选拔学生干部及参与各类活动方面享受与本区户籍学生同等的待遇。同时,学校要加强与学生家庭联系,关注学生身心健康,帮助学生尽快融入校园生活。
第十条
来穗人员为其随迁子女申请入读公办学校,必须保证其所提供的申请材料真实有效,一经查实有弄虚作假的行为,立即取消其当年的申请资格和已申请成功的公办学位。
第十一条
有关行政管理部门及其工作人员违反本细则规定,不依法履行职责的,由有权机关责令改正,对负有责任的领导人员和直接责任人员依法给予处分;构成犯罪的,依法追究刑事责任。
第十二条
本细则自发布之日起开始实施,有效期为3年。《广州市增城区人民政府办公室关于印发增城区来穗人员随迁子女接受义务教育实施细则的通知》(增府办规〔2022〕3号)同时废止。
附件1:





附件2:

来源:增城区教育局

