立夏已至
高温预警,雨水增多
“嗡嗡嗡团”等蚊虫随时出没
在此,广东疾控提醒您
5月,要特别提防这10种病

(详细版↓)
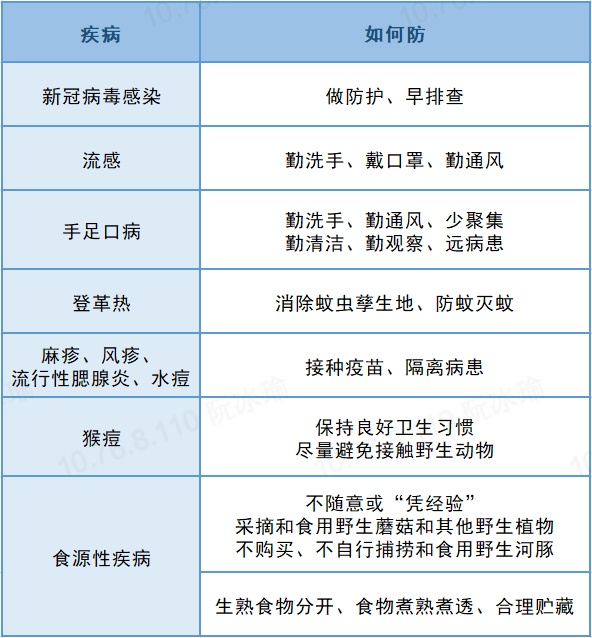
新冠病毒感染
专家提醒
5月5日,世界卫生组织宣布,新冠疫情不再构成“国际关注的突发公共卫生事件”,但这并不意味着新冠疫情作为全球健康威胁已经结束。
5月8日下午3点,国务院联防联控新闻发布会介绍:目前国内疫情总体处于局部零星散发状态。“五一”假期后局部地区疫情可能会出现小幅的反弹。发生聚集性疫情的场所可能会有所增加,但出现区域性规模性疫情的可能性不大。
重点防控场所为学校、托幼机构及福利院、老人院等集体单位。
防病指引
做防护:日常要坚持做好勤洗手、戴口罩、勤通风、一米线这“防疫四件套”。
早排查:每天进行自我健康监测,如有出现发热、干咳、乏力、咽痛、嗅(味)觉减退、腹泻等不适症状时,避免带病上学或上班,视情况及时到附近医院发热门诊就诊;就医途中全程佩戴口罩,尽量避免乘坐公共交通工具。
流感
专家提醒
目前我省流感活动水平开始回落,预计5月底前回落至流行间期水平。
防病指引
个人卫生:保持良好的呼吸道卫生习惯,咳嗽或打喷嚏时,用纸巾、毛巾等遮住口鼻。
勤洗手:尽量避免触摸眼睛、鼻或口;均衡饮食,适量运动,充足休息等。
戴口罩:如需前往环境密闭、人群密集、通风不良、医疗机构等场所,或与他人近距离接触时,应正确佩戴口罩。
勤通风:家中、托幼机构、学校班级等场所每天尽可能保持开窗通风。
避免接触:避免近距离接触流感样症状患者,流感流行季节,尽量避免去人群聚集场所。
减少传播:出现流感样症状后,应避免带病上班、上学,接触家庭成员时需戴口罩,减少疾病传播。
手足口病
专家提醒
5月我省手足口病流行强度较4月有所上升,重症与死亡病例、暴发疫情风险将有所增加。
重点防控场所为托幼机构。
防病指引
勤洗手:尤其是饭前便后以及外出游玩回家后要用肥皂或洗手液和流动水洗手。
勤通风:居室应经常开窗通风,保持空气流通。
少聚集:建议在疾病高发的季节,尽量少带孩子到人多拥挤处玩耍,如室内儿童游乐场等。
勤清洁:经常清洗、消毒孩子使用的餐具、奶瓶、奶嘴、玩具等其他生活用品。
勤观察:留意孩子口腔、手、足、臀部等部位是否有疱疹或皮疹,如有,应尽早就医。
远病患:手足口病具有较强的传染性,应避免亲密接触病人,不建议跟病人拥抱或分享玩具、餐具、洗浴用品等,避免感染。
登革热
专家提醒
目前东南亚各国登革热疫情总体较去年同期上升。
“五一”假期人口流动性增大,随着气温上升及蚊媒密度逐步攀升,我省登革热输入导致本地病例的风险增加。
重点防控地区为珠三角以及粤东、粤西等地。
防病指引
1、消除蚊虫孳生地
封:封盖水缸、水箱等容水器皿。
填:填平洼坑、废用水塘、水沟、竹洞、树洞。
疏:疏通沟渠、岸边淤泥和杂草。
排:排清所有可能孳生蚊虫的积水,包括花盆托盘的积水、闲置容器的积水、废旧轮胎积水等。
清:清除小容器垃圾,垃圾塑料薄膜袋、废用瓶罐、易拉罐等垃圾容器。
2、防蚊灭蚊
隔:出门穿着浅色长袖衣服及长裤,家里安装纱门纱窗和使用蚊帐。
避:避免在蚊虫出没频繁的时段在树荫、草丛、凉亭等户外阴暗处逗留。
驱:在外露的皮肤及衣服上涂蚊虫驱避剂。
杀:适时使用杀虫剂、蚊香、电蚊拍等杀灭成蚊,可在水缸中放养食蚊鱼等。
麻疹、风疹、流行性腮腺炎、水痘
专家提醒
5月我省麻疹、风疹、水痘疫情将呈上升趋势,流行性腮腺炎发病将维持在较高水平。
麻疹、风疹、水痘存在局部出现聚集性疫情的可能。重点场所为学校、珠三角地区外来人口聚集地等。
防病指引
1、学校等集体单位预防
学校等集体单位应落实晨检、因病缺勤登记、开窗通风及日常消毒等相关疾病预防控制措施。
一旦出现病例,须及早严格隔离病例、及时消毒、及时报告,并配合做好防控措施。
2、家庭及个人预防
隔离病患:
麻疹病人原则上隔离至出疹后5天,并发肺部感染者延长至出疹后14天。
风疹病人隔离至出疹后5天。
水痘病人需隔离至全部皮疹完全结痂干燥,既往接种过水痘疫苗的部分患者可不出现疱疹,只出现斑疹和丘疹,应隔离至24小时内皮肤、粘膜没有新损伤(斑疹、丘疹等)出现。
接种疫苗
麻腮风疫苗:目前儿童免疫规划疫苗当中的麻腮风联合减毒活疫苗可预防麻疹、风疹和流行性腮腺炎病毒感染,免费接种2剂次,8月龄和18月龄各接种1剂次。
水痘疫苗:适用于1岁及以上水痘易感者。我省水痘疫苗的常规接种程序共接种2剂次,第一剂在12-24月龄接种,第二剂在4岁-6岁接种。水痘疫苗在我们省是非免疫规划疫苗,公众自愿自费接种,个别城市比如深圳市把水痘疫苗纳入当地免费接种项目。
猴痘
专家提醒
目前猴痘疫情继续构成“国际关注的突发公共卫生事件”。
近期日、韩等邻国及我国台湾地区均出现猴痘本地传播,随着我省国际航班逐步恢复,出入境往来人数增加,发生猴痘输入性疫情的风险有所升高,需保持警惕。
防病指引
一般居民不必过度紧张,保持良好的卫生习惯,尽量避免接触野生动物。
即将回国人员/即将出国人员请点击此处→《境内发现首例猴痘病例!入境人员请注意》
食源性疾病
专家提醒
5月我省处于雨季,温暖湿润的天气容易导致毒蕈大量生长,需警惕采食野生蘑菇引发食物中毒。
春季(2-5月)为河豚鱼中毒高发期,需警惕食用河豚鱼致病死亡的风险。
5月气温逐渐升高,降水较多,需警惕细菌性食源性疾病。
防病指引
不随意采食野生蘑菇:不随意或“凭经验”采摘和食用野生蘑菇。
相关参考→《不想误食野蘑菇中毒,办法只有一个》
切勿拼死吃河豚:不购买、不自行捕捞和食用野生河豚,不购买、不食用未经国家审批的企业加工的河豚整鱼。
遵守食品安全要点:生熟食物分开处理和存放;食物要煮熟煮透方可食用;尽可能当餐烹调当餐食用,如有吃剩的食物,应放入冰箱,食前彻底加热。
愿大家携此防病指引
让健康与您继续相伴

