南方网 > 中山新闻 > 正文

家长看过来!中山东凤镇校外教育培训机构年检结果公示


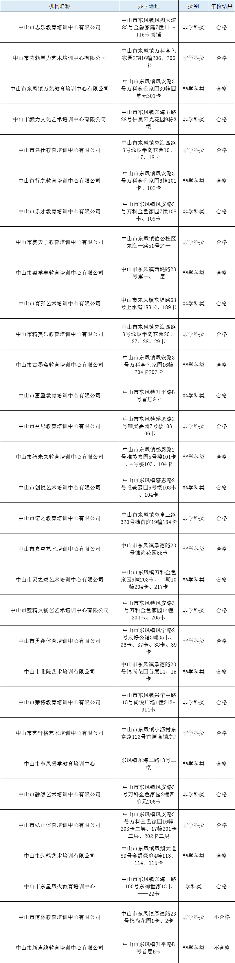
经审查,2022年中山市东凤镇校外教育培训机构年检结果公示如下,请学生家长理性选择合规机构,如遇问题线索可直接向东凤镇教体文旅局反馈。

名单公示

特别提示

另外公示一批办学许可证未进行注销,没有实际营业或已停止办学,也没有参与年审的机构。