

由中共广州市委宣传部、广州市精神文明建设办公室主办的2024年广州市“做新时代文明人·我在文明实践中心过暑假”主题活动来啦!
主会场+4个分会场
精彩活动轮番上演
7月31日9:30
在永庆坊金声广场
“做新时代文明人
·我在文明实践中心过暑假”
主题活动将正式启动
岭南特色歌舞表演、经典朗诵、原创话剧等将精彩上演,联动文明实践嘉年华活动、“暑假好趣处”四条打卡集章线路发布,好戏不停歇!
广州好人陈丽萍、广州市好少年宋语涵等也将作为“暑假好趣处”首发团体验官,在活动启动后出发打卡示范线路。冲冲冲!

在“文明实践我行动”互动区,市民可打卡“我为文明实践代言”留言墙、解锁DIY明信片打印机,街舞快闪、乐队快闪也将不定时上线,燃动全场气氛!

而在聚焦非遗文化、广府文化的“非遗文化体验区”,现场设置了醒狮展示、投壶体验等丰富的体验活动,快来跟国风角色扮演者互动,沉浸式体验非遗文化,感受广府文化魅力吧!

在4个活动分会场
更有这些精彩活动等你参与

广州设计之都红点广场(广州设计之都新时代文明实践驿站旁)
活动时间:7月31日19:30-20:30
活动内容:“做新时代文明人,我在文明实践中心过暑假”文艺汇演

越秀区新时代文明实践分中心(广州市工人文化宫)
活动时间:8月2日10:00
活动内容:暑期学生专场电影

海珠湖-花畔塔影对面(新时代文明实践广场)
活动时间:8月2日15:00-16:00
活动内容:“文明海珠·百姓舞台”新时代文明实践文艺惠民展演

“猎德人家”新时代文明实践站门口
活动时间:8月2日17:00-18:00
活动内容:广州市天河区新时代文明实践主题活动
4条打卡线路
解锁不同畅玩乐趣
4条打卡线路
14个新时代文明实践阵地
准备好了丰富的活动等你!
文明大转盘小游戏、
“拼出心声”趣味拼图、
“神奇科学”零距离体验......
一系列趣味的互动小游戏
让你在欢乐中收获文明知识
身临其境感受城市魅力
线路一
荔湾区新时代文明实践中心(荔湾城市记忆馆)→荔湾区沙面街道新时代文明实践所→海珠区南华西街新时代文明实践所→海珠区新时代文明实践中心·海珠湖




线路二
白云区广州设计之都新时代文明实践驿站→白云区三元里旅游文化服务中心新时代文明实践点→越秀区洪桥街三眼井社区新时代文明实践站



线路三
越秀区新时代文明实践分中心(广州市工人文化宫)→荔湾区新时代文明实践中心金花服务站→天河区“猎德人家”新时代文明实践站→天河区花城广场新时代文明实践站




线路四
荔湾区冲口街道坑口公园新时代文明实践站→海珠区新时代驿站·新风尚(广州塔)→海珠区新时代文明实践中心(区少儿图书馆)



集章可兑奖!
这份打卡攻略收好
更“会玩”的是
打卡的同时
集章还有礼品拿!
在“暑假好趣处”线路上的
任一新时代文明实践阵地
免费领取定制明信片
并完成打卡集章任务
将获得“文明广州”文创周边礼品

打卡集章攻略
第一步:到官方推荐的任一新时代文明实践阵地,免费领取定制明信片。(注:定制明信片每日限量,每人限领一张,先到先得,送完即止。)
第二步:参与以下任一种打卡方式,经现场工作人员核实后,即可在定制明信片上集章1个,并获得“文明广州”文创周边礼品1份。
①扫码参与“我在文明实践中心过暑假”H5互动,点亮新时代文明实践阵地。
②参与“我在文明实践中心过暑假”随手拍活动,在官方推荐线路上的任一新时代文明实践阵地,拍摄带有活动主题元素的照片或视频,并配文案“做新时代文明人”或“我在文明实践中心过暑假”,发布到新媒体平台(朋友圈、微博、小红书或抖音任一平台),内容要求积极向上,弘扬正能量。

集章兑奖规则
①在同一张定制明信片上,集章1个可到官方推荐线路上的任一新时代文明实践阵地兑奖一重礼。
②在同一张定制明信片上,集章4个,可到官方指定的新时代文明实践阵地兑奖二重礼。
③在同一张定制明信片上,集章14个可到官方指定的新时代文明实践阵地兑奖三重礼。
④凭定制明信片集章,同一打卡点只计一次有效盖章,且兑换礼品1份。礼品仅限指定地点兑换,每日限量,先到先得,送完即止。
集章活动打卡时间为2024年7月31日-8月6日。

礼品设置
一重礼(集章1个)
特色明信片、气囊手机支架、钥匙扣、三合一充电线、小扇子等,任选一件。
兑奖点:官方指定打卡线路上的任一新时代文明实践阵地均可。
二重礼(集章4个)

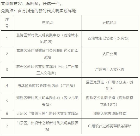
三重礼(集章14个)

注:本活动最终解释权归主办方所有。
在文明实践中心过暑假
解锁不一样的打卡体验
收好攻略,赶快约起

【来源】广州市精神文明建设办公室、广州广播电视台

