
根据东莞市2023年义务教育阶段学校招生入学工作会议精神,按照《关于印发<东莞市2023年义务教育阶段学校招生入学工作指导意见>的通知》(东教〔2023〕10号)相关规定,现将南城街道2023年义务教育阶段公办学校招生工作通知如下。
一、招生对象
(一)小学一年级:年满6周岁(即2017年8月31日及以前出生),在全国中小学生学籍信息管理系统没有学籍信息的适龄儿童;
(二)初中一年级:在全国中小学生学籍信息管理系统有正常学籍的小学应届毕业生;
(三)义务教育学校不实行留级制度。因身体状况确需延缓入学的南城户籍适龄儿童少年,由其父母或者其他法定监护人按规定向南城教育管理中心提出申请,南城教育管理中心审核同意后延缓一年入学。
二、招生流程
1.网上报名(信息采集)→2.资料审核(结果公布、结果复核)→3.志愿填报(按入读条件勾选对应志愿)→4.线下提交资料并审核→5.公布录取结果→6.注册缴费→7.招生补登记—8.数据整理→9.建立学籍。
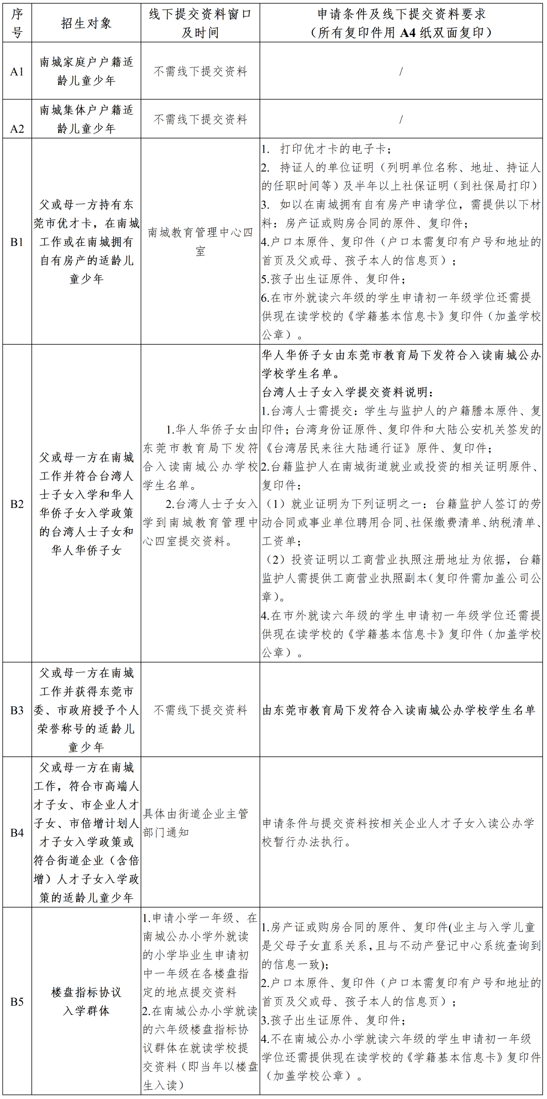
三、招生类别
A1.南城家庭户户籍适龄儿童少年;
A2.南城集体户户籍适龄儿童少年;
B1.父或母一方持有东莞市优才卡,在南城工作单位有半年以上社保或在南城拥有自有房产的适龄儿童少年;
B2.父或母一方在南城工作并符合台湾人士子女入学和华人华侨子女入学政策的台湾人士子女和华人华侨子女;
B3.父或母一方在南城工作并获得东莞市委、市政府授予个人荣誉称号的适龄儿童少年;
B4父或母一方在南城工作,符合市高端人才子女、市企业人才子女、市倍增计划人才子女入学政策或符合街道企业(含倍增)人才子女入学政策的适龄儿童少年;
B5.楼盘协议生(楼盘协议生指的是与南城街道办事处签订有委托办学协议的楼盘的业主子女,必须是在该楼盘核定学位数内且符合入读条件的一手楼盘业主的一户一个子女);
B6.符合其他优待政策群体规定;
C.非东莞市户籍适龄儿童少年。符合申请地为南城条件的通过积分制入学入读,具体见南城阳光教育微信公众号、南城教育网《南城街道2023年非户籍儿童少年积分制入学工作方案》。
四、招生程序
(一)网上报名(信息采集)
1.(电脑版)网址:https://zs.dg.cn;
(手机版):“东莞慧教育”微信公众号(订阅号),“东莞市教育局”微信公众号(服务号),i莞家微信公众号,i莞家APP。
2.报名时间:2023年5月16日10:00-5月22日17:30
3.信息填写
符合条件的学生家长须在报名时间内登录“招生平台”,填写“学生基本信息”“监护人基本信息”及有关信息,上传规定的证件照片。申请积分入学的学生家长按积分方案要求填写相关信息。网上报名期间内,填写的信息可多次修改;网上报名时间结束后,招生平台关闭不再接受网上报名和修改。
(二)资料审核
1.资料初审:网上报名时间结束后,各有关职能部门对报名资料进行初审,并于2023年6月4日前公布初审结果,学生家长可登录招生平台查询初审结果。“网上确认”初审结果后,家长不能再对报名信息和初审结果进行修改或复核,请家长确认初审结果无误后再进行志愿填报。
2.资料复审:2023年6月4日9:30-6月9日17:30。初审不通过或对初审结果、积分结果有异议的学生家长,请按复核指引在规定时间内提出复核,复核通过后须在志愿填报时间结束前完成志愿填报。
3.审核结果确认:审核结果作为志愿填报和学位录取的依据,学生家长须如实、准确、完整填写信息和上传证件照片,如因信息填写不真实、不准确或不完整造成无法填写志愿或志愿类别不正确影响录取结果,后果由学生家长自负。审核结果确认后,将不能进行修改。
(三)志愿填报(按入读条件勾选对应志愿)
1.填报时间:2023年6月4日9:30-6月12日17:30。
符合条件的学生可在规定时间内,按照志愿类别自行填报相应的志愿学校,逾期关闭招生平台。
2.志愿类别:
户籍学生:可自选填报“户籍地公办学校”“优待政策学位”或“民办学校”志愿类别中一项或多项学位;
非户籍学生:可自选填报“积分制入学”“优待政策学位”或“民办学校”志愿类别中一项或多项学位。

3.申请南城公办学位的志愿填报指引:
(1)符合招生类别A1、A2类的南城户籍适龄儿童,在填报志愿时,在“志愿类别”栏目勾选“申请户籍地公办学校”,并选择“申请镇街”—“南城街道”; (2)符合招生类别B1、B2、B3、B4、B5、B6类的优待政策适龄儿童,在填报志愿时,在"志愿类别”栏目勾选“申请优待政策学位”,选择“南城街道”,下拉选择所属的优待政策名称,并按对应类别要求,线下提交资料审核。
4.志愿填报注意事项
志愿填报期间,志愿填写可多次修改,志愿填报时间结束后,招生平台自动关闭不再接受志愿修改和补充。
(四)志愿填报后线下提交资料并审核
申请优待政策学位填报志愿后,部分类别需线下提交资料,提交资料时间:6月8日—6月12日(工作日内接受登记,上午8:30-12:00,下午2:30-5:30)。

户口本与监护人信息由公安户政部门通过全国户政网审核,楼盘指标协议群体的房产信息由不动产登记中心审核,优惠政策群体的证件信息由教育部门会同发证机关审核,学籍信息由教育部门通过全国学籍平台审核。
(五)公布录取结果
南城教育管理中心于2023年7月5日前在招生平台上公布户籍学生、符合优待政策学生以及积分制入学学生等学位安排情况。
(六)到校注册
1.学生注册。学生家长根据招生平台上录取结果,于2023年7月8日-10日选择其中1所有录取结果的学校注册。具体每所学校的注册时间和要求以学校注册须知为准。逾期未注册的申请人视为自动放弃录取资格。
2.学校注册确认。学生注册时,家长在招生平台点击注册学校的“注册码”,注册学校在招生平台接收到学生的“注册码”后,须在2023年7月11日17:30前登录招生平台为已注册的学生进行“注册确认”。
3.招生平台实行查重管理,已被学校“注册确认”的申请人,不能再到其他学校注册或补录。各学校须在全市规定的注册时间内确定学校的注册缴费时间,不得提前要求学生注册缴费,不得拒绝接收被录取且在规定时间内注册缴费的学生。
(七)招生补登记。户籍适龄儿童须严格按照招生日程安排进行网上报名,逾期未报名或逾期未注册的户籍学生,以及户籍在网上报名截止时间(5月22日)后迁入东莞南城的户籍学生,如需申请公办学位,需于2023年8月15日(上午8:30-11:30,下午2:30-5:30)进行登记,对于补登记符合入读一年级、初一的南城户籍生,教育管理中心将根据街道学位实际剩余情况统筹安排入读公办学校。逾期不予办理。
补登记提交资料的地点定于南城阳光第八小学体育馆(宏伟七路1号),提交材料为:户口本原件、复印件(户口本需复印有户号和地址的首页及父或母、孩子本人的信息页);在市外就读六年级的学生申请初一年级学位还需提供现在读学校的《学籍基本信息卡》复印件(加盖学校红色公章)。
(八)数据整理。招生工作结束后,各园区、镇街教育部门以及民办学校做好数据整理上传;市教育局对学生报名数据以及录取数据随机抽查。
(九)学籍建立。开学后,各中小学在学籍系统上为新生建立学籍信息。凡未经招生平台招录的学生不能在学籍系统上建立学籍,因私下招生、超计划招生、违规招生等行为造成学生学籍无法正常办理的,其责任和后果由相关单位和个人自负。
五、招生分配办法
(一)小学家庭户户籍生分配按照街道学区划分暂行规定安排学校,详见《南城街道2023年公办小学学区划分规定和公办初中入读办法公告》,根据今年的学区划分暂行规定,“胜和片区”“西平片区”和“高新技术片区”为多校划片片区,“胜和片区”学校有阳光一小、阳光二小、阳光十小,“西平片区”学校有阳光六小、阳光八小、阳光九小,“高新技术片区”有阳光三小、阳光四小、阳光五小。当片区内其中一所学校报名人数多于招生计划人数时,家长可以申请到该片区有学位的学校,如报名人数仍然超过招生计划人数时,则由教育管理中心通过统一调划或电脑抽签的方式统筹安排到该片区内其他有学位的学校就读。
商务区北部学校小学部学区范围为商务区以内区域,该区域划定为“商务区片区”。商务区北部学校小学部一年级招生对象为户籍地址在商务区内的适龄儿童、商务区内符合条件的高端人才和企业人才的适龄子女。满足以上两个群体的入读需求后,如当年还有剩余学位,剩余学位安排给商务区以外的南城户籍适龄儿童、符合条件的优待政策群体自愿报读,如报读人数超出剩余学位数量,采用电脑派位办法抽签确定入读名单。商务区北部学校小学部六年级毕业生不以直升方式入读商务区北部学校初中部一年级。届时教育管理中心将根据符合商务区北部学校小学部的报读条件的人数情况,于6月下旬在“东莞南城阳光教育”微信公众号发布相关电脑派位公告,请家长留意公告。
(二)小学集体户户籍生按照《南城街道2023年集体户户籍生入读公办小学一年级学位分配方法》安排学校。
(三)符合市、街道级优待政策入读的小学适龄儿童,由教育管理中心统筹到有学位的学校。
(四)公办小学积分入学群体根据分配到学校的学位指标数,按照分数高低结合个人志愿统筹安排学校。公办初中积分入学群体统筹安排学校。
(五)符合入读南城公办初中部条件的新生,按照四所公办初中可以提供的学位数量,采用电脑派位方式,将全部学生随机安排入读东莞中学南城学校、南城阳光实验中学、南城第一初级中学及南城商务区北部学校初中部。
六、其他说明
(一)南城户籍生放弃民办学位选择回户籍地公办学校问题。已到民办学校注册的南城户籍学生,如因特殊情况需要回公办学校就读,须于2023年8月15日向教育管理中心提出书面申请,结合学位实际统筹安排。统筹学位不一定是原学区对应安排的公办学位。
(二)办理延缓入学的说明。南城户籍适龄儿童因身体状况无法按时入学,由其父母或其他法定监护人于当年9月1日前向南城教育管理中心提出延缓入学书面申请,并附上三甲医院出具的医院证明和户口本复印件(户口本需复印有户号和地址的首页及父或母、孩子本人的信息页),报南城教育管理中心四室审核备案,延缓入学期满,应即入学。不受理因家长主观意愿推迟适龄儿童延缓入学申请。
(三)非起始年级户籍插班生入学说明。具体见《南城街道2023年非起始年级户籍插班生入学办法》。
(四)网上报名设备问题。适龄儿童少年的家庭不具备网上报名条件的,其父母或其他法定监护人可在报名时段内前往所就读的幼儿园、中小学,届时各幼儿园、中小学将提供网上报名的设备和指导。
(五)相关查询途径说明。招生信息可登陆南城教育网>教育政务>招生信息栏、“东莞南城发布”、“东莞南城阳光教育”微信公众号了解。
1.南城教育网:https://ncjyw.dgjy.net
2.东莞南城发布公众号:

3.东莞南城阳光教育公众号:

七、招生电话
(一)南城教管中心招生咨询电话
公办学校招生咨询电话: 0769-22990206
民办学校招生咨询电话:0769-22880381
积分入学咨询电话: 0769-23198910
(二)南城街道公办学校招生咨询电话

八、招生入学日程安排

九、本招生通知由南城教
育管理中心负责解释。
附件:
1.南城街道2023年公办小学学区划分规定和公办初中入读办法公告
2.南城街道2023年集体户户籍生入读公办小学一年级学位分配方法
3.南城街道2023年企业人才子女入读公办学校暂行办法
4.南城街道2023年非起始年级户籍插班生入学办法
来源:东莞南城阳光教育


