
点读广州,为你解惑!《点解》今日点读热词:共享单车押金。
近日,小蓝单车近日被爆团队解散,拖欠员工工资,多人离职。此消息一出,大家开始担忧:我的押金还能拿回来吗?作为追讨大军的一员,点解君也是忧心忡忡。网络上关于小蓝单车的各种报道层出不穷↓↓↓

面对业界的种种质疑,沉默了数日的小蓝单车终于发声。11月16日,小蓝单车创始人兼CEO李刚发布公开信《小蓝单车李刚来信:辜负了各位,对不起》,承认小蓝单车解散,并解释了融资失败的原因。声明中李刚还透露,小蓝单车与拜客出行达成了战略合作,将由拜客出行全权代理小蓝单车未来运营。
以下为小蓝单车创始人李刚的来信全文:

看完声明,点解君心里一片迷茫:我的押金怎么退?

没错,声明中并未给出“退押金”及拖欠员工工资的解决方案!代运营的“拜客单车”的公司声明不负责退押金,银行也声明与小蓝、酷骑单车并无资金托管业务上的合作。共享单车能代运营吗?超10亿元押金到底由谁来管?

陷入漩涡的小蓝单车是个什么样的存在?
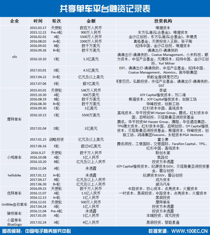
●2016.10 小蓝单车成立
●2016.11 深圳、广州、成都、南京、佛山五城运营,投放15万辆车,累计用户253万
●2017.01 完成了4亿元的A轮融资,估值达10亿元
●2017.03 小蓝单车在北京市场的首秀,投放车辆超8万台,全国累积用户超过625万
●2017年中 寻求收购,但无下文
●2017.11 创始人李刚发文,小蓝单车由拜客出行代运营

目前市场上共享单车的融资现状如何?可看下图↓↓↓

有媒体粗粗概括了一下当前共享单车的三个梯队:
第一梯队:摩拜、ofo,占据了95%的市场份额,拼融资、拼技术、拼数据,甚至到海外搏杀。
第二梯队:以永安行、哈罗单车为例,在市场份额上不及两大巨头,但在部分三四线城市占比较高。
第三梯队:以酷骑单车、小蓝单车、小鸣单车为例,已经卷入到押金风波中。
另外,悟空单车、3Vbike、町町单车等因不堪资金压力已经黯然离场。

国家发展改革委综合运输研究所主任程世东表示,作为互联网经济业态,寡头垄断局面是客观必然的,到最后可能只剩下两三家。

既然李刚没有给出押金退还方案,是不是就没有办法追回了?NO!当然,还有下面疑问:
疑问1:资产如何清算?
据了解,目前小蓝单车拖欠供应商款项高达2亿元,涉及70余家供应商,大部分供应商被拖欠款项在100万元左右,部分供应商被拖欠款项高达800万元。
在工商信息系统中查证,小蓝单车自今年4月份之后就没有进行过融资,并且小蓝单车母公司野兽骑行的股权也分别在2016年9月和12月先后两次被出质给了创新工场和天津新动金鼎万众体育资产管理合伙企业。
网上资料显示,已有未收到退款的用户在网上出售小蓝单车来“抵债”,标价150元一辆。酷骑、小蓝单车公司的资产应如何清算?中国电子商务研究中心特约研究员、北京盈科(杭州)律师事务所方超强认为,根据《企业破产法》的规定,企业的破产财产将按照破产费用优先的原则,剩余财产优先清算员工工资社保等费用,最后才是一般性债务的清偿。而网上曝光的高额的供应商欠款和用户押金,其实都属于清偿顺序之末的一般性债务。极大可能是难以获得全额清偿,只能在剩余财产中按债权比例受偿。

疑问2:被“遗弃”的单车谁来买单清理?
共享单车企业离场,除了押金难退的问题,还存在车辆管理以及回收清理难的困境。
对于小蓝单车的车辆处理问题,李刚表示已与拜客出行达成合作,后者将全权代理小蓝单车未来的运营,用户可以一直使用单车。
近日,广州市交委公开要求,互联网租赁自行车企业退出市场前,必须将已投放的车辆进行回收清理。据了解,2016年近20家共享单车企业投放了约200万辆共享单车,而2017年预计投放总量接近2000万辆。统计数据显示,这些车辆报废之后,会产生近30万吨废金属,相当于5艘航空母舰结构钢的重量。
为了限制企业过度投放而产生“城市垃圾”,此前全国多地先后叫停了共享单车“新增”投放。今年8月,广州要求各企业停止新车投放,集中精力加大运维投入做好目前已投放车辆的运营管理,包括车辆的维护和回收。广州市交通委员会负责人指出,“随着单车的使用寿命到期,未来可能出现大量的报废车辆难以处理的问题。”
据悉,共享单车95%以上的材料可以重新利用,用于家居、建材、交通工具等制造领域。然而,利润低阻碍了回收进程,今年废钢铁皮、车架子等料型回收价格为0.9元-1.1元/公斤,被多数贸易商吐槽价格比废报纸还要低,回收意愿较弱。
此外,有业内人士透露,共享单车的制造标准与普通自行车不同,拆解难度大,目前整个回收产业都没有批量拆解和回收再利用的解决方案,回收产能远远跟不上。
面对这些“废品”,摩拜公司相关负责人介绍,已率先实现了对共享单车全生命周期的绿色闭环管理,在设计阶段就考虑到环保和报废问题,每辆车都具有4年的免维护期,车辆配件均可回收。ofo则表示,对线下车辆进行网格化管理,有专门的运维人员对废旧车辆进行统一维修、回收,已与合作方达成“城市存量自行车循环共享计划”的战略合作。

广州市交委:共享单车停运须向社会公告
对于单车押金难退的问题,今年6月起,广州市交通部门发布的《关于鼓励互联网租赁自行车规范发展的指导意见(征求意见稿)》就要求,平台企业需要终止在本市的互联网租赁自行车服务的,应当提前30日以正式函件书面告知市交通行政主管部门后向社会公告,并及时退还用户押金、预付充值金余额等用户资金,完成已投放车辆的回收,妥善安置相关工作人员。
律师:属消费欺诈 可向工商部门投诉
广东法制盛邦事务所合伙人陈亮律师认为,小蓝单车平台没按承诺退还押金,违反消费者权益保护法相关规定。用户可向工商部门投诉,如果调查属实,属于消费欺诈,工商部门可对小蓝单车公司处以行政处罚。
支付宝:第一时间督促小蓝退还押金
支付宝方面表示,由于押金均是由共享单车公司收取,已第一时间与小蓝单车取得联系并一直督促小蓝退还押金。同时,为最大化保障用户权益,且根据与小蓝的相关协议约定,支付宝已经限制了小蓝的企业支付宝账户提现功能,但小蓝面向用户的支付宝退还押金功能始终会保持畅通,支持小蓝单车继续向用户退还押金。

如何有效追讨押金,这些办法别说点解君不告诉你啊!
1 巨额押金去哪了?
除去部分免押金用户,按照1000万用户缴纳押金99元来计算,押金总数就已超过9.9亿元。
今年4月,小蓝单车相关负责人表示已与招商银行签署资金托管协议,用户押金与运营资金严格区分。但据媒体报道,招商银行表示,经过核查,小蓝单车在北京、广州、上海等地均无存管账户。
对此,有法律人士指出,出现共享单车押金退款难问题,表面看是一个消费者权益受到了侵害,但实际上涉及某些新兴领域资金监管如何规范。
广东杰海律师事务所律师甘静仪认为,交通部门要求共享单车押金专款专用,就必须要对押金进行第三方监管,一旦发现企业有挪用押金资金的情况,可以及时制止,甚至进行处罚。如果单车押金没有设立第三方账户,严重来说可能已经涉及刑事犯罪,私自挪用押金款项。
2 押金监管是否缺位?
今年8月,在交通运输部等10部门《关于鼓励和规范互联网租赁自行车发展的指导意见》中明确规定要加强用户资金安全监管。但没有明确指出如果企业违反该规定会受到怎样的处罚。
甘静仪认为,因为酷骑等共享单车作为新事物,监管部门未能完全根据新情况迅速做出监管措施和保障措施,也能理解。但是,在酷骑公司出现运营问题,押金一直未退回问题时,行政执法部门应该及时跟进并进行监管,避免损失的进一步扩大。

3 逾期未退有何责任?
酷骑单车、小蓝单车在用户注册时承诺“1-7个工作日”押金退款,如今押金逾期未退的行为需要承担哪些责任?消费者能否据此要求赔偿?
甘静仪表示,如果有关公司不再运营共享单车,那么与消费者之间的合同就无法继续履行,押金应按约定退还给消费者。未按时退还押金属于违约行为,应当向消费者退还押金和承担违约责任,对于违约责任赔偿,她认为倾向于计算利息损失。
4 账户余额不退能否索赔?
很多共享单车用户反映,尽管自己的押金经过反复沟通后,终于顺利退款到账,可充值的金额暂时却依旧退不了。
甘静仪认为,实际上是提前支付了预付款,但消费者并没有实际使用,如果这个时候消费者选择不想使用了,共享单车公司就应该给消费者退款。
对此,北京泽永律师事务所主任王永杰认为,用户对单车APP账户里的充值余额享有财产权,单车经营企业不退还充值余额的做法涉嫌侵占,应当及时退还。而一旦共享单车经营企业出现破产问题时,用户未退还的押金和账户余额可作为破产债权进行债权申报。
5 退费新规设门槛是否合理?
酷骑的“退款新规”要求,必须本人或直系亲属持有效证件现场办理。
甘静仪表示,如果是为了避免有不法分子浑水摸鱼,该退款规定是可以理解,但是用户在注册使用共享单车时已经实名认证过,酷骑单车的做法显然是缺乏诚意,也是不现实的。
6 用户该到哪里法院起诉?
甘静仪表示,因为单个消费者的押金数额并不太高,所以相对而言,维权成本会很高。她建议消费者可以到消协或当地工商部门投诉,也可以集体向法院提起诉讼。
有用户担心,像小鸣、小蓝等单车注册地址都是在外地,消费者如果要起诉的话,是否应去共享单车公司注册所在地法院?对此,甘静仪提出,在使用单车App支付押金时,会跳出一个弹窗协议,这种协议属于格式条款,是公司单方面的条款,消费者处于被动地位,法院可能会考虑到对消费者有利的方面,很可能在消费者所在地立案,目前广州市中级人民法院已有此类先例。

以上方法get到了吗?还没有,那你也可以考虑扛一辆小蓝回家!
【来源】部分资料来自广州日报、羊城晚报、南方日报、36氪、每日经济新闻、中国企业家杂志
【策划】L三次方
【整理】Kiyan

