
“四梁八柱”搭建5年后,国土空间规划终于走进公众视野。
近日,国务院陆续批复南京、广州、深圳、成都等重点城市国土空间总体规划,其中,“重要的中心城市”“先进制造业基地”“科技创新中心”等功能定位引发广泛关注。
过去,各种空间规划类型很多,相互之间协调不够,交叉重叠较多。2018年,在新一轮国家机构改革中,自然资源部挂牌成立,着手将主体功能区规划、土地利用规划、城乡规划等融合为统一的国土空间规划,实现“多规合一”。
作为各类开发保护建设活动的基本依据,国土空间规划通过体系重构,直接将“三区三线”(注:“三区”,城镇空间、农业空间和生态空间;“三线”的城镇开发边界、耕地和永久基本农田保护红线和生态保护红线)划定成果带位置下达,直接落到图斑上,形成全国统一的“一张图”。在多位受访专家看来,这种自上而下编制的约束性规划,在空间表达的尺度上更具革命性。
带着“把每一寸土地规划得清清楚楚”的目标任务,国土空间规划体系如何落地?
按照自然资源部的说法,不同层级规划的侧重点和编制深度不一样,其中国家级规划侧重战略性,省级规划侧重协调性,市级、县级和乡镇级规划侧重实施性。
截至目前,除北京、上海的城市总规已于2017年获批不再报批外,31个省级行政区中,仅剩湖北的国土空间规划尚未获得国务院批复。
省级规划获批,省域国土空间有了保护、开发、利用、修复的政策和总纲。如清华大学中国新型城镇化研究院城市群与都市圈研究分中心主任、清华同衡规划院副总规划师卢庆强所言,“批复内容都属于国家要求,是地方需要认领的‘国家任务’”。

明确“战略”区域:1个腹地和6大支点
作为规划期到2035年的空间蓝图,国土空间规划描绘的目标定位备受瞩目。
在国务院6余万字的批复中,“战略”一词出现了230余处,含量非常高。自然资源部相关负责人此前表示,这轮规划审批是按照“管什么就批什么”的原则,中央政府主要审查“地方怎么落实国家战略”,至于各地怎么按照中央的管控目的和战略进行发展,由地方自主决定。
也因此,在大的空间格局上,规划既强调各地要深度融入长江经济带、粤港澳大湾区建设、西部大开发等重大国家战略,同时在具体表述上,又有较为明显的差异。
其中,四川是唯一的“战略腹地”,山东和山西分别是“北方地区经济发展的战略支点”和“支撑黄河流域生态保护和高质量发展的战略支点”。
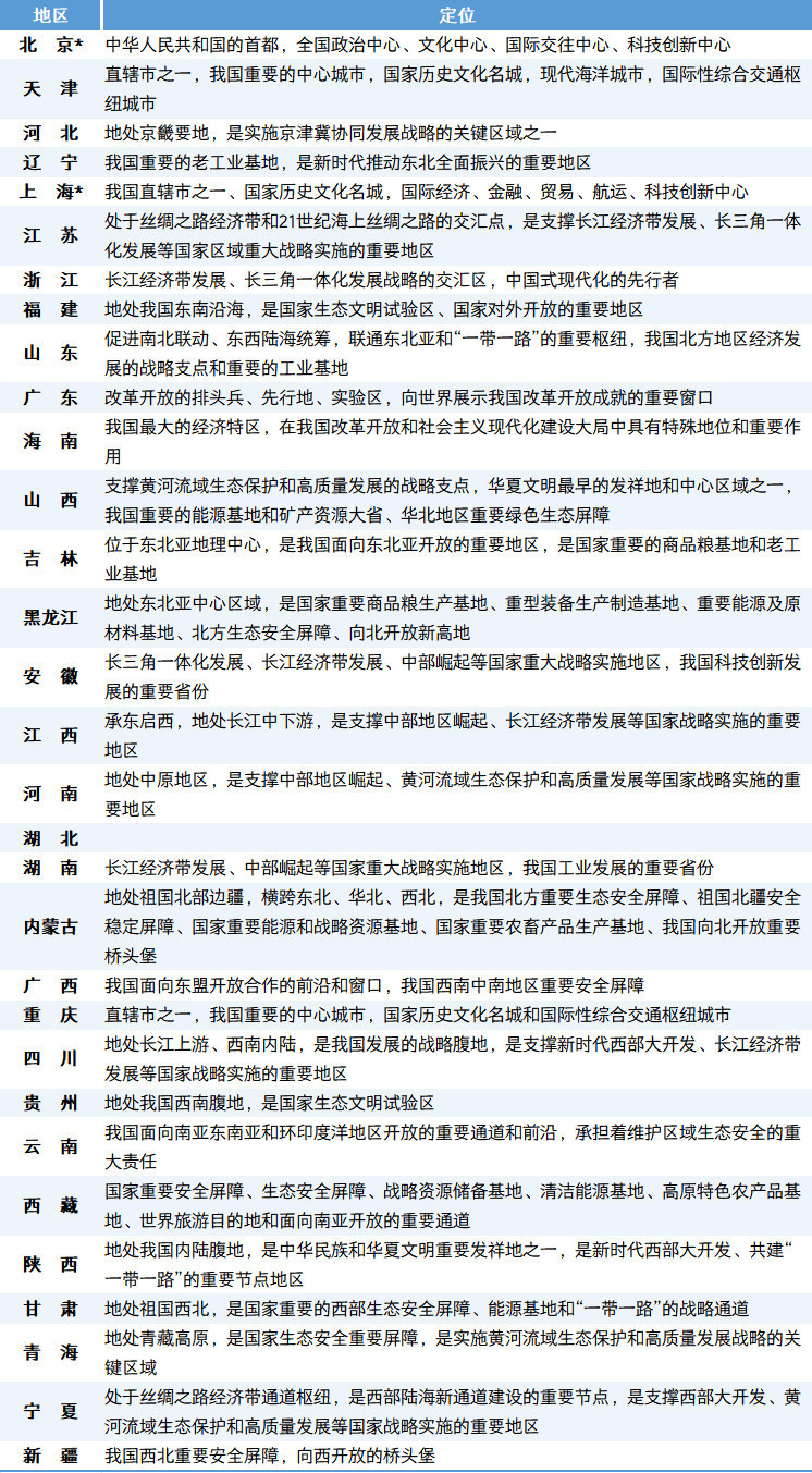
各省份最新定位

资料来源:根据国务院批复整理(京沪定位来自2017年批复的城市总规)
此外,沿海地区还有四大“战略支点”——
作为全国经济大省和外贸大省,广东和江苏要同时打造“国内国际双循环的战略支点”;作为最大的经济特区,海南自贸港的任务是打造“21世纪海上丝绸之路的战略支点”;坐拥西部陆海新通道出海口的广西,则要打造“西南中南地区开放发展新的战略支点”。
“只要是国务院批复文件里面的内容,不论出现在文件哪个位置,都属于国家明确的要求,都是地方需要认领的国家任务。”卢庆强指出。
他表示,2019年8月召开的中央财经委员会第五次会议非常重要,它从大的战略格局上把国土空间分成了两类,即所谓的优势地区和其他重要安全保障地区。“这个战略格局的内核是区域经济布局,外在表现形式就是国土空间体系。”

图片来源:《江苏省国土空间规划(2021—2035年)》
值得一提的是,复旦大学经济学院院长张军在回应近期市场对“战略腹地”的关注时也特别强调“中国太大”,各地发展不可能是同一个节奏,比如“北京、上海需要更多发展现代服务业,西部大城市在基建方面还有很大空间”。
他认为,处在追赶阶段的地区,需要把一些资源放到供给端,形成更多资本,不断提升资本存量、改善劳动生产率,从而提高创造财富的能力,“这些都是经济增长的来源”。
强调功能升级:产业、科创与枢纽能级
“国土空间规划,从概念上讲,就是对我国960多万平方公里陆地国土和300多万平方千米海洋国土进行开发和保护的布局安排。”中国国土经济学会理事长肖金成指出,新的国土空间规划包含人口分布、产业布局、城镇建设、交通发展和生态保护等五大要素,体现了“增强中心城市和城市群等经济发展优势区域的经济和人口承载能力”的要求,有助于区域政策更加精准高效发力。
与这一轮获批的重点城市均鲜明强调“先进制造业”不同,省级层面目前只有四地被明确赋予“工业”职责,包括“老工业基地”吉林、辽宁,经济大省山东是“重要的工业基地”,中部大省湖南是“工业发展的重要省份”,体现了与其他地区差异化的功能定位。

不过,在卢庆强看来,批复内容更多是基于国家视角来强调一省的核心功能,是综合考虑区域比较优势和资源禀赋的结果,但并不是“只有被点名了才做”,“如果你在其他非负面清单方面都能作出贡献,当然更好了”。
长远看,地方若发挥主观能动性,结合区域条件和前瞻选择,同样有可能“突围”,培育形成新的比较优势。
根据批复,“产业发展”和“科技创新”接下来还将在空间组织方式上“深度捆绑”,推动经济增长向空间“要强度”“要密度”,而不再是向土地“要指标”。如山东重在“培育高水平创新空间、推进新旧动能转换”,湖南要着力“打造国家重要先进制造业高地、具有核心竞争力的科技创新高地”。
安徽作为唯一一个“科技创新发展的重要省份”,明确要“保障合芜蚌自主创新示范区科技和产业创新的空间需求”;领到“西部科技创新中心”任务的重庆则强调,“提升渝西地区产业承接能力,保障科技创新空间需求”。
值得一提的是,为顺应各类要素高效流动需求,多个省份都提出了建设“世界级”“综合性”多个港口群、机场群的目标,枢纽功能也在“一张图”上进一步强化。

图片来源:《山东省国土空间规划(2021—2035年)》
多位专家在受访时均提到,经过几十年的发展,中国城市发展进入新阶段,大家愈发重视自己在“网络”中的位置,因而更强调“枢纽”的节点作用,与此同时,在畅通国内国际双循环的过程中,也需要“枢纽”来转换。
而在“优势地区”之外,还有一些地区承担着保障粮食安全、生态安全、边疆安全的任务。
批复显示,西藏、青海、甘肃、黑龙江、内蒙古、山西6个省份被明确作为“生态安全屏障”,它们的省域空间大部分位于主体功能区中的限制开发区域(重点生态功能区)。
此外,三座居于边陲要地的省份,被进一步委以“安全屏障”重任,包括“国家重要安全屏障”西藏,“西北重要安全屏障”新疆,以及“西南中南地区重要安全屏障”广西。
“一眼看到底线”:守住边界、盘活存量
“底线思维”是本轮国土空间规划体系改革的一大鲜明特征。
自然资源智库咨询委员、自然资源部国土空间规划研究中心原副主任张晓玲表示,地方各级国土空间总体规划编制中,在不折不扣落实“三区三线”划定成果的基础上,还因地制宜划定了自然灾害风险防控、战略性矿产资源安全保障及历史文化保护等空间安全底线。
与之相对应的是,在国务院批复中,“筑牢安全发展的空间基础”被放到突出位置,明确了各省到2035年耕地保有量、永久基本农田、生态保护红线等控制性指标的具体数值。
这被业内视为与以往规划批复中最大的不同。有专家直言,“就是要让大家一眼看到底线”。
当然,基于不同的自然资源“家底”,各地的任务量有所区别,比如到2035年黑龙江耕地保有量要求不能低于24993.00万亩,内蒙古、河南、吉林、新疆四个省份不能低于10000万亩,青海、海南、西藏、天津则不足1000万亩。

但对城镇开发边界的约束,扩展倍数几乎都要求“控制在基于2020年城镇建设用地规模的1.3倍以内”(新疆为1.35倍以内)。
对此,张晓玲解释说,这一方面是由我国人多地少的基本国情所决定,“我们不能再走增量扩张的发展老路”,另一方面也是基于对我国当前各类存量建设空间潜力的客观认知,应该多打存量的“主意”。
中国区域科学协会副理事长、研究员冯奎则表示,国土空间规划的底层基础是全域国土空间和自然资源,强调“三区三线”控制性指标,抓住了国土空间规划的本质属性,并且能够对未来经济社会发展变化情境留有余地,更体现规划的科学性和包容性。
中规院(北京)规划设计有限公司副总经理王佳文还提到,中央提出要“推动形成优势互补、高质量发展的区域经济布局”。未来,那些集聚能力强的城市群、都市圈,会根据人口和产业的集聚而得到更多用地保障,“所以国土空间规划会支撑保障发展”。
时间回到2019年5月,中共中央、国务院印发《关于建立国土空间规划体系并监督实施的若干意见》,标志着国土空间规划体系的“四梁八柱”基本形成。
以此为起点,2022年国家级国土空间规划(《全国国土空间规划纲要(2021-2035年)》)正式印发,此后一年多时间,省级规划陆续获批,接下来就将进入更具挑战性的实操阶段。
如张晓玲所言,一些地方在发展思路上还没有完成从“增量扩张”到“存量盘活”的转变,无论对地方政府还是企业,做“存量文章”都具有一定的难度。
但做到难而正确的事,“规划规划”就不再是“纸上画画,墙上挂挂”。

