从2018年1月1日起,江门市医疗保险28个特定病种将按四类待遇分类进行医疗费用结算,其中:一类特定病种按住院费用结算方式由基金按规定支付,不设起付标准;二类、三类、四类特定病种门诊按月限额结算方式报销。部分高额、重疾的特定病种门诊医疗保险待遇将大大提高。
江门市医疗保险城乡一体化制度将要全面实施!城乡一体化后,江门市医疗保险参保人特定病种门诊制度有变化吗?异地就医的特定病种门诊医疗费用怎么办理报销?近日,江门市社保局通过官方微信公众号发布消息为市民答疑。
变化一:
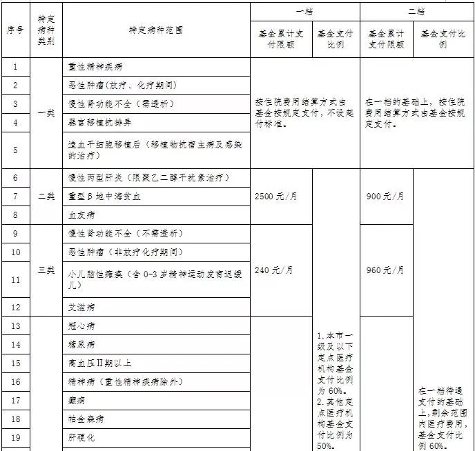
将按住院结算方式报销的特定病种适用范围拓宽至一档(即原城乡居民基本医疗保险,下同)参保人,并增加至5个病种。
持有“重性精神疾病”、“恶性肿瘤(放疗、化疗期间)”、“慢性肾功能不全(需透析)”、“器官移植抗排异”、“造血干细胞移植后(移植物抗宿主病及感染的治疗,为新增病种)”5个病种的特定病种专用证(下称专用证)的江门市医疗保险参保人,无论参保人是参加一档还是同时参加一档和二档(即原城镇职工基本医疗保险,下同),其所发生的符合医疗保险规定的门诊费用,按住院费用结算方式由基金按规定支付,且不设起付标准。
变化二:
调整一档参保人特定病种支付限额计算方式
一档参保人二类、三类、四类特定病种门诊基金累计支付限额由原来按年累计,调整为按月累计,即限定了特定病种门诊医疗费用月度基金累计支付限额。
变化三:
提高二类病种特定病种门诊补助待遇
除了将一档5个病种纳入按住院费用结算外,还将整体提高二类病种待遇,即慢性丙型肝炎(限聚乙二醇干扰素治疗)、重型β地中海贫血、血友病3个病种,一档每月基金支付限额提高至2500元。
变化四:
除特定情形外,特定病种门诊异地就诊将无需办理转诊手续
参保人因病情需要前往异地门诊就医的,从2018年1月1日起,无需办理异地就医申请(持有重性精神疾病专用证的参保人和各市(区)政府确认认定为新时期城乡精准扶贫重点帮扶对象,即“精准扶贫重点帮扶对象” 除外),直接按医院类型和支付比例的相关规定进行报销。异地安置退休人员和用人单位派驻市外(不含赴港、澳、台地区及出国)异地机构工作的职工身份参保人按规定办理了异地定点医疗机构申请手续的,其在选定的异地定点医疗机构基金支付比例和起付标准按本市同等医疗机构级别执行。
肺结核须在江门市肺结核专科防治门诊定点医疗机构就诊,基金才予以支付;精神病(重性精神疾病除外)须在精神专科门诊定点医疗机构或定点综合医院精神专科就诊,基金才予以支付;重性精神疾病指精神分裂症、分裂情感性障碍、持久的妄想性障碍(偏执性精神病)、双相(情感)障碍、癫痫所致精神障碍和精神发育迟滞伴发精神障碍等6种重性精神疾病在精神专科门诊定点医疗机构或定点综合医院精神专科以及经批准的非定点医疗机构就诊的,基金才予以支付。
“精准扶贫重点帮扶对象”到市直三级定点医疗机构或市外医疗机构就医的,应按《江门市城乡居民精准扶贫精准脱贫医疗保障实施方案》规定办理经转诊批准备案手续,特定病种门诊医疗费用才可按规定享受精准扶贫医疗保障待遇。
◎温馨提示
12月底前还是特定病种年审期,请2016年12月31日前办理了恶性肿瘤(放疗、化疗期间)、慢性肾功能不全(需透析)、肺结核活动期间、小儿脑性瘫痪(含 0-3 岁精神运动发育迟缓儿童)、造血干细胞移植后(移植物抗宿主病及感染的治疗)的参保人记得到参保地社保经办机构办理特定病种年审!

图表说明
1.上表“基金累计支付限额”是指特定病种门诊医疗费用月度实际基金支付累计额。
2.一档或二档患有两个或两个以上特定病种的,取较高病种月支付限额并增加60元。
3.当月累计最高支付限额,均不能结转下月使用。
4.特困供养人员城乡居民身份参保人特定门诊医疗费用基金支付比例提高10个百分点(基金支付比例最高不超过100%,若超过100%的按100%计算)。
5.其中“小儿脑性瘫痪(含0-3岁精神运动发育迟缓儿)”和“儿童孤独症”仅限城乡居民身份参保人。
6.其中“肺结核”应在我市肺结核专科防治门诊定点医疗机构就诊,基金才予以支付;重性精神疾病指精神分裂症、分裂情感性障碍、持久的妄想性障碍(偏执性精神病)、双相(情感)障碍、癫痫所致精神障碍和精神发育迟滞伴发精神障碍等6种重性精神疾病;精神病(重性精神疾病除外)应在精神专科门诊定点医疗机构或定点综合医院精神专科就诊,基金才予以支付;重性精神疾病在精神专科门诊定点医疗机构或定点综合医院精神专科以及经批准的非定点医疗机构就诊的,基金才予以支付。
7.慢性丙型肝炎(限聚乙二醇干扰素治疗)参保人只能选择本市符合条件的定点医疗机构进行门诊就诊。我市基本医疗保险慢性丙型肝炎(限聚乙二醇干扰素治疗)定点医疗机构有江门市中心医院、江门市五邑中医院、江门市人民医院、开平市中心医院和恩平市人民医院。
8.禽流感疑似病例参保患者使用奥司他韦(属基本医疗保险药品目录乙类药,按药品费用90%纳入基本医疗保险基金支付范围),定点医疗机构需单独开处方和收费,奥司他韦药品费用基金最高支付限额标准为每人每月2000元,基金支付比例为80%,二档在一档基础上每人每月增加400元。
【记者】戴惠甜
【通讯员】人社宣

