因茅湾涌拓宽整治(含鸦岗运河整治)施工,坦洲镇将对永二连接线大桥拆除重建,施工期间进行交通管制。
一、交通管制区域
永二连接线大桥。
二、交通管制时间
2024年3月25日至2025年2月28日。
三、施工期间交通疏导规划
采用半封闭式施工,即在旧桥旁搭建临时钢栈桥保证施工车辆以及社会人员、摩托车、电瓶车等小型交通工具通行。社会机动车辆需按如下交通疏导路线绕行。
交通疏导线路一:永二桥右岸→沙坦路→新圩大道→新墟茅湾涌桥→鹤湾路→谷都大道→永二桥左岸(或广澳高速)。

交通疏导线路二:永二桥右岸→沙坦路→谷都大道→茅湾大桥→永二桥左岸(或广澳高速)。

临时钢栈桥通行:临时钢栈桥除满足施工需求外,还能保证社会人员、电动车、自行车、摩托车等小型交通工具的通行。在重要出入口,将安排人员指挥交通,保证通行安全。

请各位市民朋友提前做好出行安排,不便之处,敬请谅解。
【来源】三乡发布
相关:
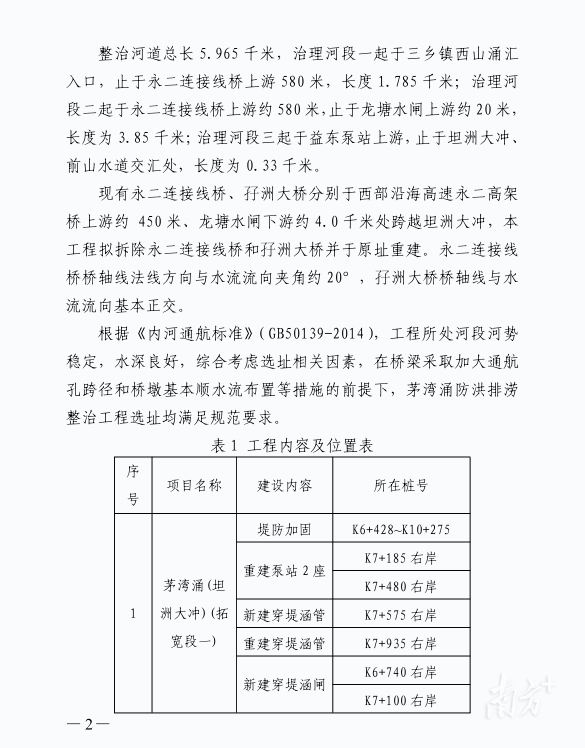
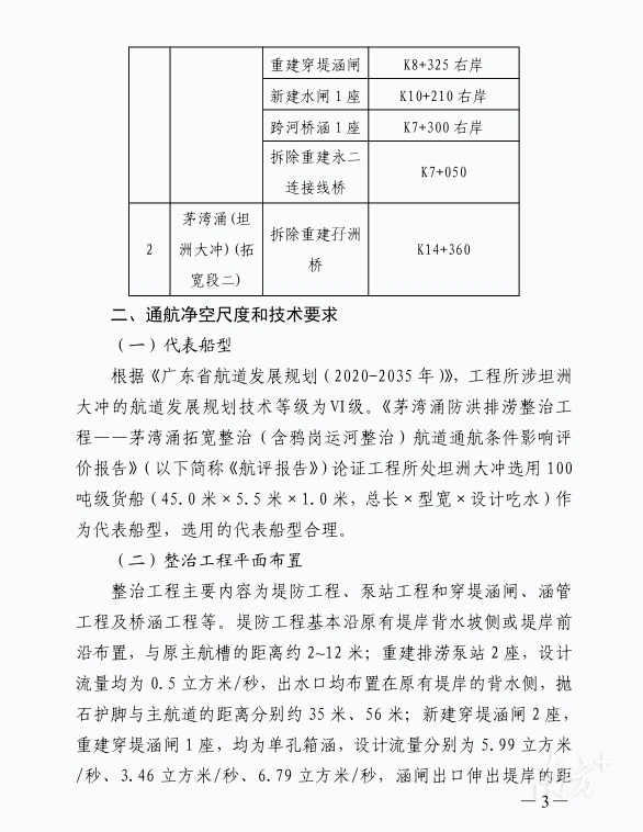
2023年10月,广东省交通运输厅曾发布关于茅湾涌防洪排涝整治工程——茅湾涌拓宽整治(含鸦岗运河整治)航道通航条件影响评价审核意见。文件显示,永二连接线桥和孖洲大桥拟拆除并于原址重建。原文如下:






【来源】广东省交通运输厅阳光政务平台
【整理】李姗恒

