观“日月贝”,邂逅乐音飘飘;逛博物馆,感受千年回响……为迎接长达8天的“中秋+国庆”黄金周,珠海全市做足准备,丰富的文化产品供给将不断增强市民游客的体验感和满意度,努力让黄金周更有“含金量”。


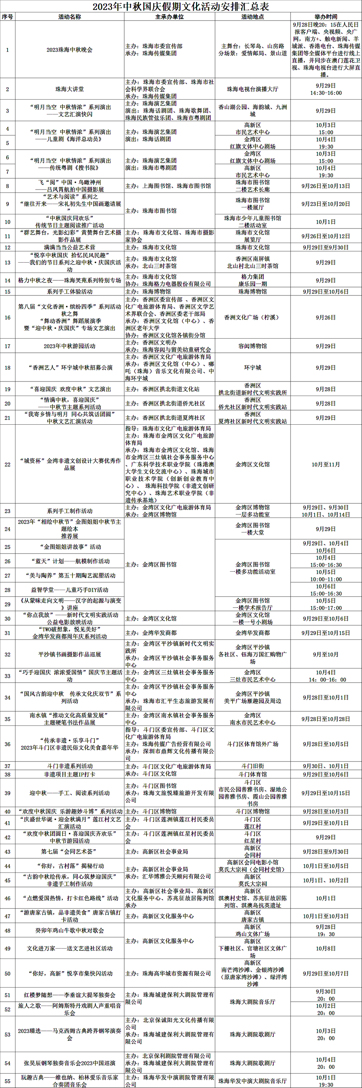
记者从相关部门获悉,今年中秋国庆假期期间,珠海备足文旅大餐,50余项精彩纷呈的文化活动,时间横跨假期前中后期,活动类型丰富多彩,活动内容老少皆宜,包括演艺演出、展览展示、民俗文化、美食体验等活动,为市民游客送上丰盛的文化大餐。


据了解,“双节”期间,珠海市图书馆将联合上海图书馆开展吕凤霄航拍中国摄影展,珠海市文化馆、珠海市摄影家协会将联合举办黄赞舞台艺术摄影作品展,珠海博物馆将开展一系列手工体验活动,金湾区图书馆将开展“相绘中秋节”金图姐姐中秋节主题绘本推荐活动,斗门区体育馆外将开展“传承非遗·乐享斗门”2023年斗门区非遗民俗文化美食嘉年华活动,高新区唐家古镇将开展“游唐家古镇,品非遗美食”唐家古镇打卡活动。此外,珠海演艺集团还将带来“明月当空 中秋情浓”系列演出,包括儿童剧、粤剧表演等,珠海大剧院将开展马克西姆古典跨界钢琴演奏会,珠海华发中演大剧院将举办维也纳、柏林爱乐音乐家合奏团音乐会。
全市文化活动汇总表来了↓↓↓

无论是参与体验各类文化活动,还是在游玩中品尝特色美食,希望在珠市民游客都能度过一个祥和美满的中秋、国庆佳节。
【来源】观海融媒客户端

