小年已过,年味愈浓。
2024年春节期间,
珠海整合推出“花市年货美食节类”
“民俗非遗巡游类”“烟花类”
“景区文旅融合类”“展演展览类”等
共计近百项文旅活动,
全力为广大市民和游客
献上一席文旅活动饕餮盛宴。
“珠多精彩”过大年!

近日,在海天公园、香山湖公园举办的2024年珠海市迎春花市鸣锣开市,年花争奇斗艳、年货琳琅满目,浓浓年味扑面而来。

▲花市现场。
迎春花市的主角,莫过于鲜花了,缤纷多彩的蝴蝶兰、大“桔”大利的年橘、热情的红掌、绚丽的杜鹃……几十种各色花卉竞相绽放,一派繁花闹春的热闹场面。

为了给市民游客带来更好的购物体验,公园在咖啡茶饮、主题市集区还引进了岭南特色美食、手作文创礼品等,在游戏区设置了套圈、投壶、射箭等小游戏,丰富服务业态。从传统的年画、对联,到诱人的糖果、糕点,再到丰富多彩的互动游戏,每一样都承载着传统春节的年味儿。
花市年货美食节活动汇总


▲点击图片放大查看。

2月13日(正月初四),珠海市龙年新春非遗民俗大巡游将在斗门西堤路黄杨河湿地公园段举行。16个表演方阵、超千名演员将献上一场“龙味”十足的艺术盛宴。

▲往届新春大巡游。 资料图片
巡游时间:
2月13日(大年初四)14:30—17:00
巡游地点:
斗门西堤路黄杨河湿地公园段。
巡游路线:
全长约1300米,斗门中心广场(主表演区)——西堤路(向南)——第二表演区——西堤路(向北)—第三表演区——星河公园(终点)。

▲珠海市龙年新春非遗民俗大巡游路线图。
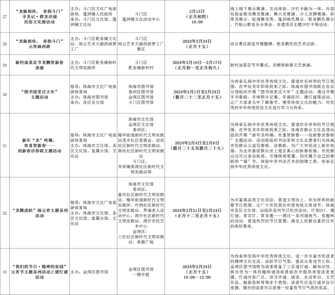
民俗非遗巡游活动汇总



▲点击图片放大查看。

2024年金湾元宵烟花秀将于2月24日(正月十五)在金湖公园举办。活动包括烟花表演、无人机灯光秀、孔明灯和元宵游园,打造一场独具格调的元宵佳节盛宴,为观众呈现震撼视听效果,弘扬中华民族传统文化。

▲无人机灯光秀。 资料图片
烟花活动汇总

▲点击图片放大查看。

2024年2月3日—24日海泉湾新春滨海国际街头艺术节于海泉湾度假区举办。活动涵盖舞龙舞狮、打钢花、飞龙演绎、烟花秀等中国传统非遗节目,结合街头表演、花车巡游、小丑演绎等国际街头艺术,打造一场海泉湾中国龙城和国际街头相交融的中外艺术盛宴。

▲花车巡游。 资料图片
景区文旅活动汇总


▲点击图片放大查看。

2月24日,“瑞龙歌盛世 金鼓闹元宵”文艺晚会将在海天公园举办。现场展演舞蹈、歌曲、器乐、粤曲、猜灯谜、舞龙舞狮等人们喜闻乐见的节目。

展演展览活动汇总


▲点击图片放大查看。

其他活动汇总

▲点击图片放大查看。
家人们,快快安排好行程,
伴着丰富的文旅活动,
一起在珠海,
与珠海双向奔赴,
迎接新的龙年吧!
【来源】珠海政府网

