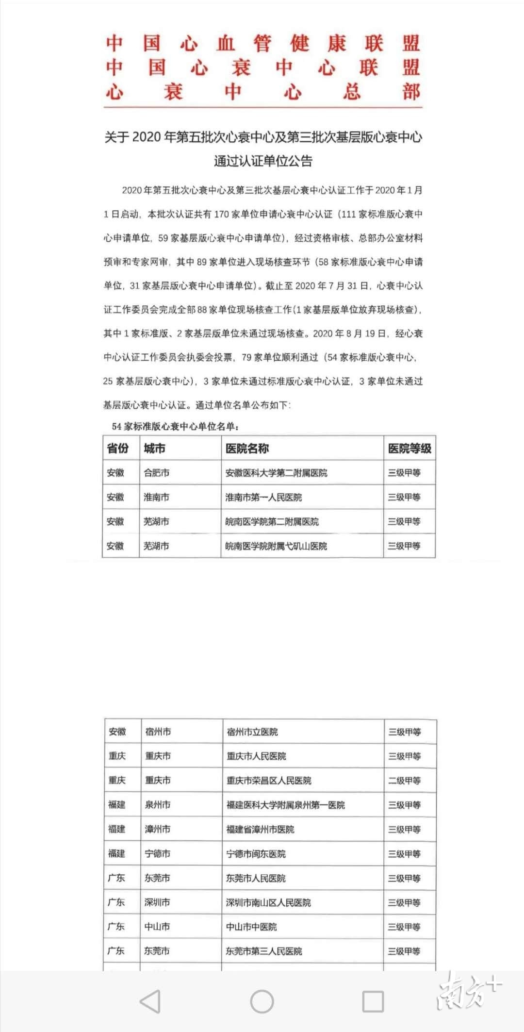
日前,中山市中医院顺利通过2020年中国心衰中心(标准版)认证!成为中山市首个拥有国家级心衰中心资质认证的医院!
中山市中医院心衰中心成立于2019年12月3日,近年来,中山市中医院心血管内科不断开展新技术,如PICCO、IABP、超滤技术、有创血流动力学监测、肺动脉漂浮导管、多学科团队(MDT)诊疗模式、心脏康复等,助力心力衰竭救治。

近年来,中山市中医院心血管内科不断开展新技术
自中山市中医院心衰中心成立以来,心衰中心联合胸痛中心、房颤中心,与基层医院成立医联体,密切合作,实行分级诊疗,多学科合作,运用中西医结合的诊疗手段,为心衰患者提供更优质治疗。
经过资格审核、材料预审、专家网审、现场核查及中国心衰中心认证工作委员会执委会投票等层层严格的审核流程,中山市中医院最终一次性通过国家心衰中心认证。至此,中山市中医院成为中山市首家拥有国家级胸痛中心、国家级房颤中心、国家级心衰中心的市级医疗机构,这也标志着该院心脏疾病的防治水平迈入先进行列。

中山市中医院获中山首个国家级心衰中心资质认证!
那到底什么是心衰呢?心衰即心力衰竭,它并不是一个独立的疾病,而是各种心脏疾病发作的终末阶段。我们若把心脏比喻成一个“水泵”,不停地以5至6升/分钟的速度把血液输送到全身。随着心脏的泵血功能衰退,心脏就像是弹性减退的“皮球”,输出血量不能满足身体代谢的需要,器官和组织中的血液也就不能顺利回流到心脏。心力衰竭是大多数心血管疾病的最终归宿,因此心力衰竭也被称为“心血管病的最后战场”。

中山市中医院心血管内科不断开展新技术,如PICCO、IABP、超滤技术、有创血流动力学监测等
中山市中医院心衰中心负责人林凯旋表示,目前,中国成年人心衰患病率为0.9%,这也意味着中国有超1000万的心衰患者。随着人口老龄化加剧,冠心病、高血压、糖尿病、肥胖等慢性病的发病呈上升趋势,医疗水平的提高使心脏疾病患者生存期延长,同时也让中国心衰患病率呈持续升高趋势。“即便目前我国心衰诊疗有所进步,但目前仍面临三大挑战:难治疗、诊疗欠规范、管理欠规范。”

中山市中医院心血管内科不断开展新技术,如PICCO、IABP、超滤技术、有创血流动力学监测
据了解,中国心衰中心建设是中华医学会心血管病学分会、中国心血管健康联盟、中华医学会心血管病学分会心力衰竭组联合实施的重点项目,以“规范心衰诊治,让每一位心衰患者均能接受最恰当的治疗,最大限度地降低心衰再住院率和死亡率”为目标,通过组建多学科管理团队,推行分级诊疗和双向转诊模式,实施以心衰指南为依据的规范化诊疗和患者长期随访管理,提高心衰的整体诊治水平。
中山市中医院心血管内科运用心衰中心建设的契机,不断拓展覆盖区域,建立以中山市西北部为中心的区域协同救治的高效的心脏疾病诊疗服务体系,为周边基层心衰中心创建打下基础。中山市中医院方面表示,将利用专科联盟医院优势,积极发挥三甲医院的引领作用,真正推动“基层首诊,急慢分治,上下联动,双向转诊”,更好地为中山地区心力衰竭患者提供更加规范、高效、高质量的服务。
【南方日报记者】曾艳春
【通讯员】黄琳

