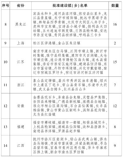
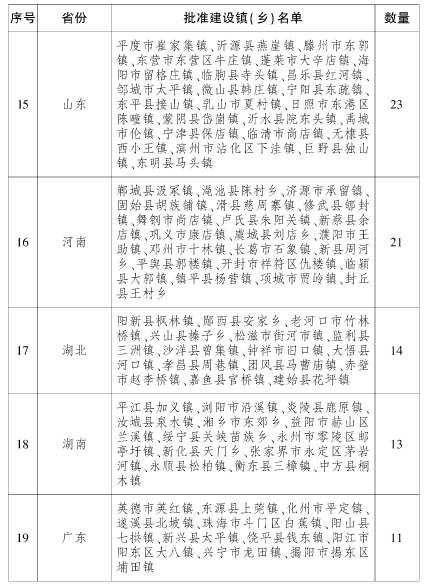
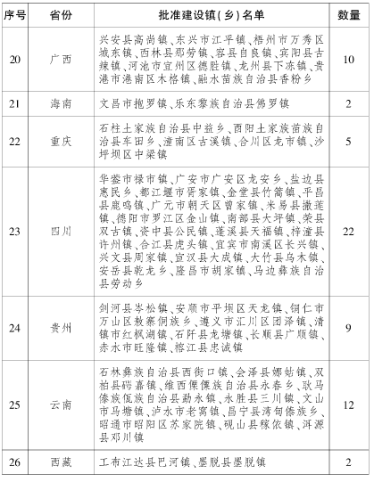
7月24日,农业农村部办公厅、财政部办公厅发布《关于批准开展2019年农业产业强镇建设的通知》(下称《通知》),批准北京市房山区窦店镇等298个镇(乡)开展农业产业强镇建设,其中广东共有11个镇,以及广东省农垦总局两个农场上榜,分别是:
英德市英红镇
东源县上莞镇
化州市平定镇
遂溪县北坡镇
珠海市斗门区白蕉镇
阳山县七拱镇
新兴县太平镇
饶平县钱东镇
阳江市阳东区大八镇
兴宁市龙田镇
揭阳市揭东区埔田镇
雷州市广东省丰收农场
徐闻县广东省国营海鸥农场

《通知》指出,要把握建设要求,打造产业强镇,把增值收益留给农民;细化实施方案,把针对各乡镇上报的农业产业强镇申报材料专家审核意见及时反馈到相关县(市、区)农业农村部门;精心组织实施,致力确保一切资源落实到位,力争尽快完成建设任务;强化资金监管,确保建设方向不偏、资金使用规范。
今年3月,农业农村部办公厅、财政部办公厅联合发布《关于做好2019年农业产业强镇示范建设工作的通知》,明确了开展农业产业强镇示范建设的建设内容,包括壮大农业主导产业,培育产业融合主体,创新利益联结机制,建立健全体制机制,助力产业脱贫攻坚。

中央财政将通过以奖代补等方式对农业产业强镇示范建设予以适当支持。中央财政补助资金由各地结合建设内容,按照填平补齐的原则,集中用于扶持壮大乡土经济、乡村产业,推进产业融合发展,推动建立现代农业产业体系;同时鼓励各级农业农村、财政部门按照规定统筹整合其他资金,撬动社会资本和金融资本投资,集中支持实施农业产业强镇示范建设。

2019年农业产业强镇建设名单▼





【采写】王绮璇
【来源】南方农村报

