刚刚,记者从越秀区港澳子弟班招生办法媒体通气会上获悉,从今年起越秀区试点设立全国首个公办性质的培正、朝天“港澳子弟班”,为港澳籍适龄儿童在越秀区就读提供多元化且有质量的义务教育公共服务。
为何称全国首创公办性质"港澳子弟班"?
“有这个说法是基于我们进行的大量调研,根据调研,在《粤港澳大湾区发展规划纲要》出台前后,全国开展开设港澳子弟班的城市只有深圳,并且全部安排在该市的民办学校,在此基础上,我们提出了在越秀区公办学校开办港澳子弟班的提议。”在通气会现场,越秀区教育局政策法规与发展规划科科长陈翘介绍,“早于今年年初的时候,越秀区已经把开设港澳子弟班的设想和方案报广州市教育局备案。”
记者了解到,越秀区是最早向市教育局备案的区,此外,不同于其他区的是,广州市培正中学和越秀区朝天小学都是越秀区的公办学校,港澳子弟班招生面向全市,不局限于越秀区。

“像其他区那样分散录取或是像朝天小学这样集中编班录取,其实我们两种想法都有。”越秀区教育局副局长廖东说,此前越秀也有一些学校班级接受港澳子弟入学,在朝天小学的试验就相对来说比较显性一点。
越秀区教育局政策法规与发展规划科负责人进一步解释,分散在每个学校的学生不可能去量身定制培养计划,也很难去实施相关的创新教育实验,只有把港澳子弟班集中起来,才能够实现育人模式和个人的融合、师资的交流以及师资的培训,能够根据这班的特点,打造出相关的特色。符合越秀区就读条件的港澳学生,如果按照积分招生标准未能进入广州市培正中学和越秀区朝天小学港澳子弟班,依旧能正常入读越秀区其他学校。
培正、朝天“港澳子弟班”如何招生?


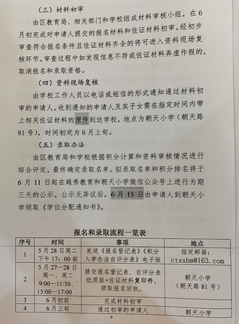
相关负责人介绍,根据《粤港澳大湾区发展规划纲要》“在广东建设港澳子弟学校或设立港澳儿童班”的政策精神,越秀区主动先行先试,围绕建设宜居宜业宜游中心城区的目标,在印发《2019年越秀区港澳居民居住证持有人随迁子女义务教育入学工作的实施细则(试行)》的基础上,从今年起试点设立全国首个公办性质的培正、朝天“港澳子弟班”,分别选取两所区属百年名校——广州市培正中学和越秀区朝天小学,各开设一个“港澳子弟班”,从四大方面开展创新实验,探索大湾区基础教育发展新模式,为港澳籍适龄儿童在越秀区就读提供多元化且有质量的义务教育公共服务。

广州市培正中学七年级和越秀区朝天小学一年级各开设一个“港澳子弟班”,招生规模均为35人以内,招生对象为在广州创业或工作的《港澳居民居住证》持有人的港澳籍适龄子女。
根据积分入学计算办法,区教育局和学校将根据申请者积分从高到低排序,安排义务教育阶段培正中学和朝天小学“港澳子弟班”的起始年级学位。

“港澳子弟班”如何开展试点实验?
育人融合,创新管理新模式。在对“港澳子弟班”学生进行独立编班的前提下,探索融合教育新模式,在部分课程、综合实践、课外活动和研学旅行等多方面增进港澳籍学生与本地学生的融合交流,协助港澳籍学生尽快适应内地教育环境,三地学生互帮互助,有利于加速三地文化融合。“港澳子弟班”实行双班主任制和党员示范岗,选择班级管理经验丰富的党员教师担任班主任,并配备懂粤语的中青年骨干教师担任专职导师,及时关注学生的学习、生活情况。

课程融合,兼顾粤港澳特色。在严格执行国家课程的基础上,由试点学校逐步开设兼顾粤港澳特色的相关课程,如繁体字读写、岭南特色课程、国学课程、国际理解课程以及STEAM等综合科学、综合人文课程。顺应香港“两文三语”的教学现状,在以普通话为主要教学语言的同时,部分科目和活动适当使用粤语教学,同时重视和加强英语教学,聘请优秀外教辅助英语教学,在初中阶段探索开设第二外语课程。探索向港澳学校输出具有越秀特色的广府文化课程,实现粤港澳三地文化和课程的双向交流与融合。
师资融合,探索交流任教。以“港澳子弟班”实验为契机,依托穗港澳三地培正系列学校、朝天小学穗港澳姊妹学校间的交流,探索三地互派师资交流任教。如互派学科骨干教师、中青年优秀教师以客座教授的形式短期异地跨校授课,聘请港澳资深教育人士或退休校长担任试点校顾问,协助开展课程设置、教学评价、师资培训和回港升学辅导等工作。

培训融合,密切合作往来。在培正穗港澳学校联盟和立体学区试点校内探索每年互派教师进行异地培训,开展教研交流。协助港澳籍教师考取内地教师资格证,并对其试教任教提供专业辅导和实习锻炼机会。丰富穗港澳三地师生间的交流合作形式,深入开展科普教育、文化交流和研学旅行等合作共建项目。

试点校为何是培正中学和朝天小学?
作为越秀区率先开设公办性质“港澳子弟班”的两所试点校,培正中学和朝天小学具有办学的优势,以“港澳子弟班”的开设为契机,以教育集团化和立体学区试点建设带动粤港澳中小学校联盟发展,深化区域集团化学区化办学的内涵,打造各具特色的穗港澳学校联盟和对外交流窗口学校。
广州市培正中学:
百年名校、教育集团:首批广东省国家级示范性普通高中,前身为创立于1889年的培正学校,培正教育集团的核心校。学校周边交通便利,是区内拥有悠久办学历史、优美校园环境、先进办学理念、一流办学条件、优秀师资队伍、辉煌办学成绩和较高社会声誉的百年名校。

培正家族、同宗同盟。上世纪三十年代,培正中学在香港和澳门建立分校,培正家族形成一门多校的格局,包括广州市培正中学、越秀区东山培正小学、荔湾区西关培正小学、香港培正小学(含培正幼儿园)、香港培正中学、澳门培正学校(中小幼一条龙)。穗港澳三地培正学校同宗同盟,均以“至善至正”为校训,秉承“红蓝精神”,拥有同样的名字、校歌和校徽。

三地学校往来密切,每年共同开展培正校庆和“寻根之旅”等活动。“培正港澳子弟班”的开设,有利于三地学校在办学理念、课程设置、教学研讨、师资培训、学生活动等方面实现更紧密的资源共享和更深度的交流融合。
越秀区朝天小学:
百年老校、名声在外:朝天小学前身是创办于清同治三年(1864年)的广州同文馆,是官办岭南外国语学校典范,据查是省内历史最为悠久的公办小学。学校虽数易其名,但一直走在教育改革前列,在全国乃至世界各地享有较高声誉。1990年被编入《中国教育大辞典》,1991年入选《中国名校(小学篇)》,2018年成为教育部“中华优秀传统文化传承校”、“全国网球特色学校”、“中国STEM教育2029行动计划首批种子学校”。

同文精神、弘毅日新。朝天小学从同文办学之始就是一所走在改革前沿的学校,“创新第一、示范引领”的同文精神深深植根于学校的发展改革,一以贯之的全人教育理念塑造“明德 归仁”的朝天学子,处处彰显“弘毅 日新”的办学精神。

作为越秀区及广州市的窗口学校,朝天小学与新西兰奥克兰欧杯小学和京穗港五校(北京市延庆二小、花都区圆玄小学、香港陈吕颂德小学、香港石围角小学联盟)分别缔结了“姊妹学校”。学校与多所姊妹学校友好开展师生互访交流,加强孔子学堂建设,形成部分教学合作项目,为弘扬同文文化、迈向国际朝天创造了更多的发展契机。
【记者】冯艳丹
【校对】曹柏英

