木鱼歌唱声声慢,
卖身节日射水欢。
粘粘乡情糖不甩,
阴菜亲情酿一坛。
亭岗古庙香火旺,
彭氏宗祠金光灿。
……
11月22日,2019年东坑镇木鱼歌原创歌词征集作品正式公示,这首由曾海津创作的《东坑古韵》从200多首作品中脱颖而出,夺得一等奖。木鱼歌词是流行于岭南广府语系地区特别是东莞非客家区域的“说书”类曲艺表演形式,距今已有400年历史。
从7月份到11月份,来自全国各地的木鱼歌爱好者纷纷施展身手,从传统木鱼歌的歌词特性中推陈出新,创作出一批独具特点的木鱼歌词,其中不少词作具有很强的传唱性,既散发时代风采又颇具艺术魅力。

据介绍,传统木鱼歌词内容大都是历史故事和民间故事,也有一些佛教故事。而本次征集作品另辟蹊径,不少作品甚至突破以往的诗词格律形式,以更加自由灵活的现代诗形式呈现,或歌唱当地的美好生活或寄托江南女子的忧思。
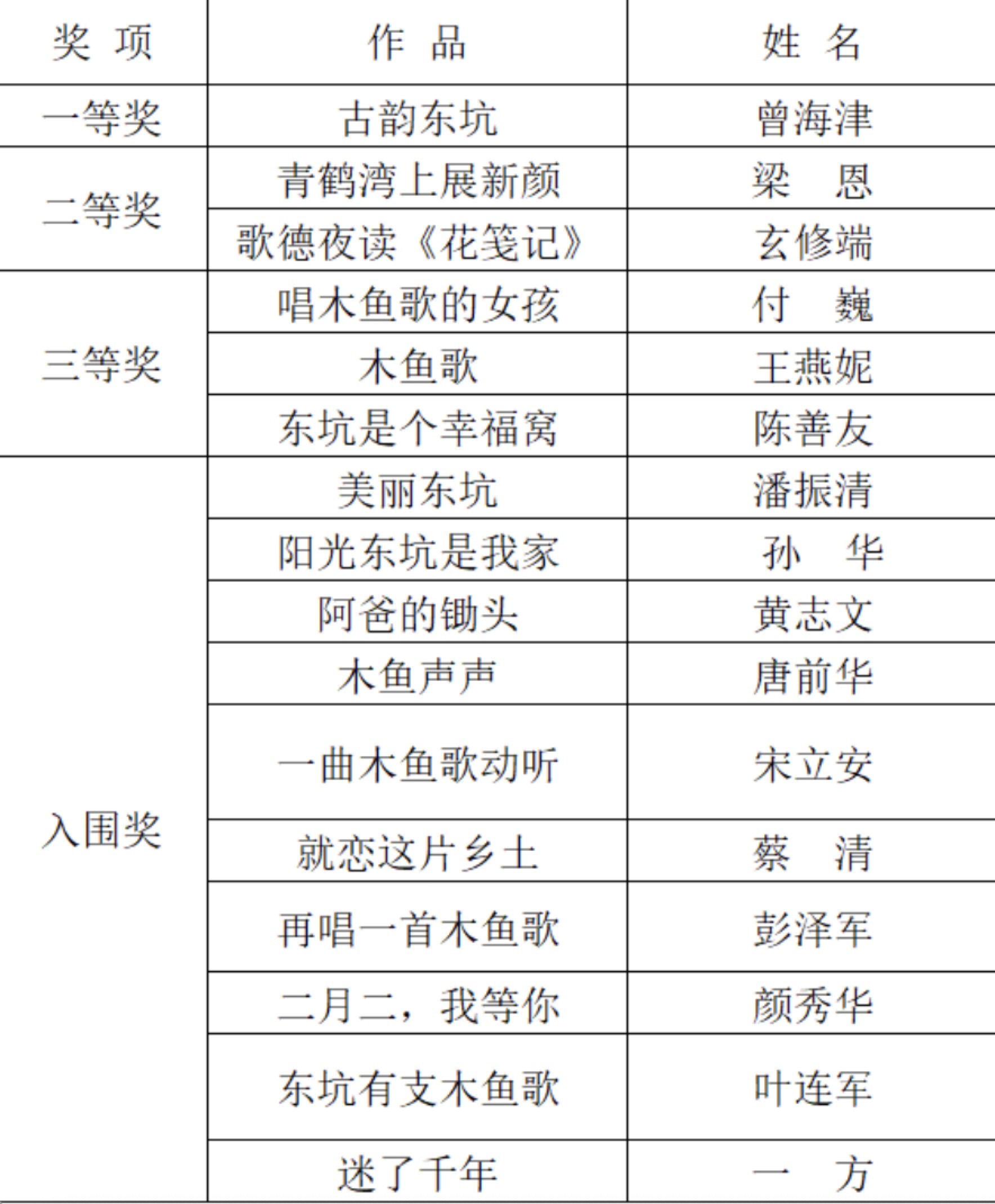
为体现公平、公正、公开原则,本次活动特邀请广东省音乐家协会顾问、暨南大学艺术硕士学位导师、国家一级作家杨湘粤,国家一级作曲、广东省音乐家协会理事、现东莞市文化馆副馆长崔臻和和广东省音乐家协会副秘书长、国家一级演员乔建军组成评审组。经过专家的两轮严格评审,从中评选出一等奖一名,二等奖二名,三等奖三名和入围奖10名。
本次作品公示时间为2019年11月26日至2019年12月3日。公示期间,如有任何异议请向2019年东坑镇木鱼歌原创歌词征集组委会反馈,联系电话:0769-83691983.联系地址:广东省东莞市东坑镇群艺大楼四楼2019年东坑镇木鱼歌原创歌词征集组委会。
附:东坑镇首届木鱼歌歌词征集活动获奖作品

链接
部分作品赏析
古韵东坑
木鱼歌唱声声慢
卖身节日射水欢
粘粘乡情糖不甩
阴菜亲情酿一坛
亭岗古庙香火旺
彭氏宗祠金光灿。
医贤志光照杏林
仙人脚印叠云山
七姐庙里七仙女
丁氏祠堂花烂漫
井美文阁诗涌泉
沙井不竭水常甘
武功将军今何在
滩美湖心清莲绽
剑风激浊更扬清
古道流韵汇海瀚
今日东坑奔新程
志存万里再扬帆
歌德夜读《花笺记》
(木鱼歌:起凭危栏纳晚凉,
秋风吹送白莲香……)
歌德夜读《花笺记》,
燕语莺啼月如洗。
他把东坑梦到了梦里,
洞若观火岭南神奇。
歌德夜读《花笺记》,
也想耕田和摸鱼。
他把东坑梦到了梦里,
晨昏合咏中西四季。
如今东坑越来越美丽,
山清水秀青鹤翔天际。
卖身节舞动一只只斗笠,
神仙云集来看戏。
如今东坑越来越文艺,
亭台楼阁檐飞角翘起。
糖不甩团圆一个个甜蜜,
寒溪两岸好福气。
青鹤湾上展新颜
千里寻故地,
亭岗岭上莺歌起,
青鹤河水潺潺流,
弹指一挥三弦上,
一曲木鱼韵东坑,
唱出古今数百年,
旧貌转变新容颜。
那一曲,那一韵,
亭台楼阁湖中现,
彩蝶双双绕湖边;
滩美湖边漫步走,
相依相随爱缠绵。
亭岗遇仙求姻缘,
卖身节上舞翩翩;
幸福花开万年长,
青鹤湾上展新颜。
唱木鱼歌的女孩
镂空雕花窗亲吻着月光,
你把美丽照在梳妆台上。
静静的站在门檐底下,
一个人轻轻吟唱。
那些飘过的岁月流淌,
想起往事多么让人惆帐
静静的坐在木棉树下,
那把三弦轻轻弹响。
唱木鱼歌的女孩你为何那么忧伤,
不要问风,不要问雨,
北斗七星会为你指明方向。
唱木鱼歌的女孩带着微笑的脸庞,
你去歌唱,你去飞翔
飞舞的彩蝶会为你鼓掌。
【记者】韦基礼

