据“权健事件”等联合调查组消息,权健自然医学科技发展有限公司实际控制人束某某等18名犯罪嫌疑人已被依法刑事拘留。
2019年1月1日,天津市公安机关对权健自然医学科技发展有限公司涉嫌组织、领导传销活动罪和虚假广告罪立案侦查。
1月2日,对在权健肿瘤医院涉嫌非法行医的朱某某立案侦查。
截至1月7日,已对束某某(男,51岁,权健公司实际控制人)等18名犯罪嫌疑人依法刑事拘留,对另外2名犯罪嫌疑人依法取保候审。相关工作正在开展中。

天津公安微博情况通报
广东省市场监督管理局:
权健在广东省不能开展直销经营业务
广东省市场监督管理局昨日就对权健公司开展的调查发布通告,全文如下:
权健自然医学科技发展有限公司(以下简称“权健公司”)2017年6月获批在广东设立直销分支机构广东分公司。该公司在广东省内申请的直销区域为广州市和佛山市,因服务网点尚未经过商务部备案,该公司在广东省不能开展直销经营业务。
近期有关权健公司的舆情发生后,省市场监督管理局高度重视,迅速向全省市场监管系统下发了工作通知,要求各级市场监管(工商)部门核查该公司关联市场主体、投诉举报及处置情况,组织开展调查行动并及时将有关情况上报省市场监督管理局。
截至2019年1月4日,初步核查权健公司在广东省有省级分支机构1家,相关联的工作室、火疗馆等市场主体233家,检查期间珠海市工商局对其某经销商涉嫌虚假宣传立案1宗。广州市工商局对权健公司广东分公司进行了行政约谈和现场检查,责成该公司立即自查整改、暂时停止营业并妥善处理消费者退换货,目前该分公司已处于停业整顿状态。近年来全省市场监管(工商)部门查处该公司相关市场主体行政处罚案件4宗,分别涉及其经销商违规直销、无照经营、违法广告和传销组织利用其产品从事传销行为。
经查询广东省智慧食药监平台,全省食品经营许可系统内名称中含“权健”且已核发《食品经营许可证》的食品经营者共28家,其中26家经营项目中含有保健食品销售,分布在全省21个地级以上市。对上述28家食品经营者,省市场监督管理局于2018年12月29日下发通知,要求各有关市食品药品监管部门立即于近日开展现场监督检查,依法查处违法违规行为。
下一步,省市场监督管理局将继续密切关注该事件进展和处理情况,加大对涉事企业在广东省经营活动的监管力度,同时要求各地市场监管部门对涉事企业关联主体开展全面现场检查,查清底数,对投诉举报迅速处置,对违法行为立即立案调查。
权健涉嫌组织、领导传销活动罪
和虚假广告罪被立案侦查
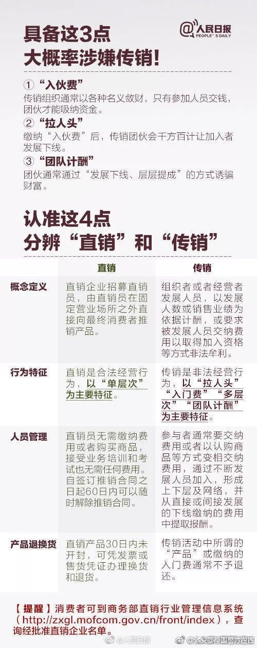
日常中我们到底如何辨别传销呢?
为了避免大家上当受骗
根据腾讯新闻、微信安全、
人民网、较真平台等权威内容
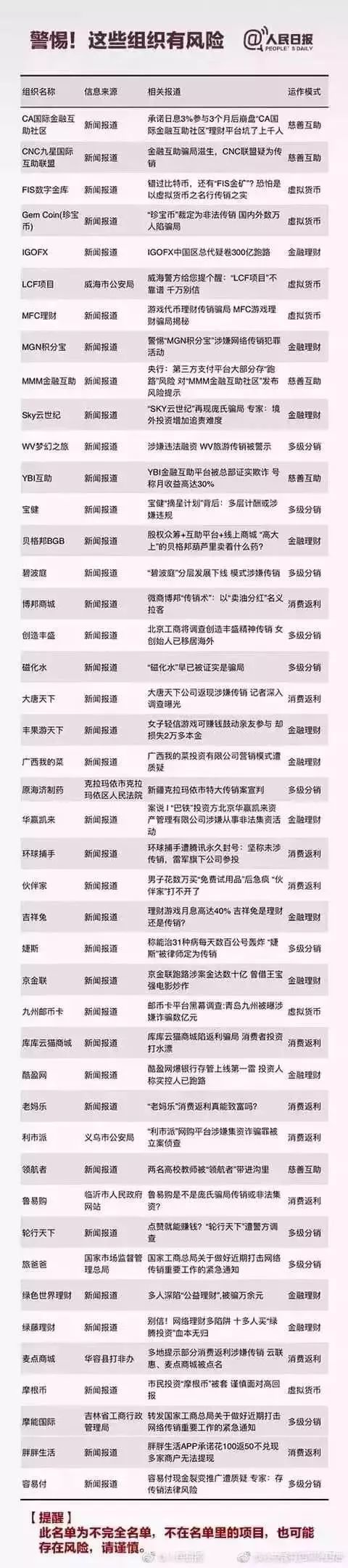
归纳发布以下涉及传销名单
大家都警惕起来吧!
▼


此外
人民日报近日发布
这些组织有风险,要警惕!
▼


传销害人不浅,支持严查
赶紧扩散到朋友圈里
让更多人警惕!
传销的危害
传销不仅严重扰乱社会正常的经济秩序
而且还严重危害到社会稳定
对商业诚信体系和社会伦理道德体系
也造成了巨大破坏
▼
01
扰乱市场经济秩序
传销活动往往伴随着偷税漏税、制假售假、走私贩私、非法集资、非法买卖外汇等大量违法行为,不仅违反国家禁止传销的规定,还违反了税收、消费者保护、市场秩序管理、金融、外汇管理等多个法律规定。
02
给参与者及其家庭造成伤害
传销给参与者造成经济损失的同时,给其家庭也造成巨大伤害。
03
引发刑事犯罪,给社会稳定带来危害
传销给绝大多数参加者造成血本无归,一些人员流落异地,生活悲惨,甚至跳楼轻生,还有一部分人员参与偷盗、抢劫、械斗、强奸、卖淫、聚众闹事等违法行为,给人民生命财产安全和社会稳定造成严重侵害。
04
破坏社会道德、诚信体系
由于传销人员发展对象多为亲属、朋友、同学、同乡、战友,其不择手段的欺诈方法,导致人们之间信任度严重下降,引发亲友反目,父子相向,甚至家破人亡。
认准这些骗人伎俩


最后想提醒大家
当您发现有人组织,参与传销活动
请及时举报并提供信息
赶紧马下举报电话
▼
工商和市场监管部门 12315
公安机关 110
编辑 | 禤志杰
责编 | 龚倩仪
校对 | 黄慧敏
来源 | 广州参考、人民日报、中国警方在线

