明明“山竹”就快要来了,
想象中的大风、暴雨并没有,
外面反而一派“平静”迹象。
“我妈都不相信要刮台风”
网友直呼:同一个妈!”
↓↓↓

为何?其实,这只是
台风来临前的“平静”!
受台风外围下沉气流影响,
今天,江门的天气晒得你没脾气!
↓↓↓


接下来是“山竹”的最新消息!
上午,小编从广东省防御台风“山竹”
战前动员会上了解到,
“山竹”登陆时间、地点等
预计将发生变化!
不过好消息是,
“山竹”目前减弱为强台风级,
未来强度变化不大。
▼
登陆时间有变
由原来预计的16日夜间17日凌晨,
现在提前到16日傍晚前后。
在风力方面,预计台风登陆的风力可能达到强台风或超强台风量级(15-16级),比去年强台风“天鸽”的强度更强,与2015年超强台风“彩虹”的强度相当。
登陆地点移了
“山竹”登陆中心点向东移了100多公里,将正面袭击江门!

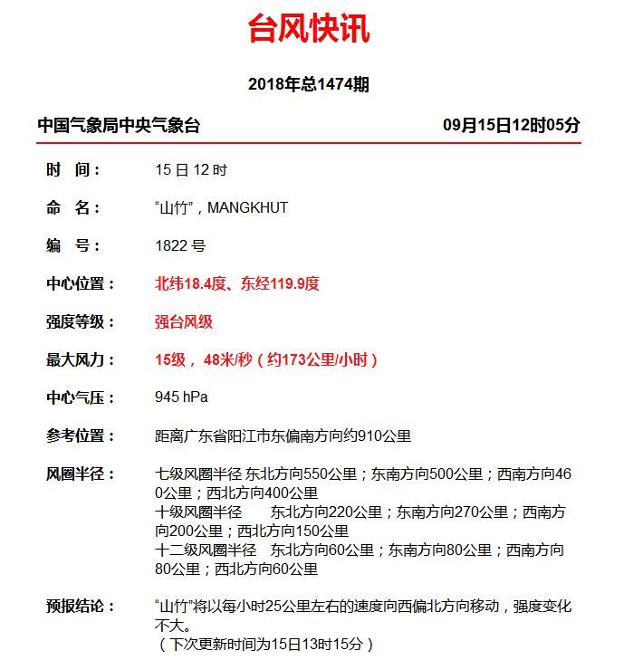
今年第22号台风“山竹”已于今天(15日)上午在菲律宾吕宋岛西北陆地减弱为强台风级,12点钟其中心距离广东省阳江市东偏南方向约910公里,中心附近最大风力15级(48米/秒),中心最低气压945百帕。
“山竹”将以每小时25公里左右的速度向西偏北方向移动,强度变化不大。

预计,“山竹”将于16日下午到夜间在广东台山到徐闻一带沿海登陆(14-16级,45-52米/秒,强台风级或超强台风级),以后将先后穿过广东西部和广西南部,强度逐渐减弱,并将于18日在云南减弱为热带低压。

大风预报:15日14时至16日14时,南海中北部、台湾海峡、巴士海峡、台湾以东洋面、台湾岛及其沿海、福建沿海、广东南部及沿海、珠江口、香港、澳门、海南东部沿海等地和海区将有7-10级大风,阵风11-12级;其中南海中东部和北部、巴士海峡、珠江口、香港、澳门等将有11-13级大风,阵风14级,台风中心经过的附近海面风力可达14-16级,阵风17级。
降水预报:15日14时至16日14时,台湾岛东部有暴雨或大暴雨,台湾岛东南部局部有特大暴雨(250-300毫米),广东中东部沿海、福建东南部等地将有大到暴雨,广东珠江口两侧沿海的局部有大暴雨(100-150毫米)。
明天(16日)凌晨到中午距离江门最近
可近至50公里以内
将于明天下午到夜间
在台山到徐闻之间登陆
正面袭击江门!
无论“山竹”登陆哪里
江门都躲不过狂暴风雨
只是程度不同
分为超级严重影响和非常严重影响
狂风暴雨倒计时响起!
今天日间天晴炎热
傍晚起,雷雨拉开序幕
夜间逐渐起风
明天狂风暴雨,天气恶劣!

预计广东近岸海域将现5到7米巨浪
国家海洋预报台根据《风暴潮、海浪、海冰和海啸灾害应急预案》发布海浪I级警报(红色)。
受今年第22号台风“山竹”(超强台风级)的影响,预计:9月15日中午到16日中午,巴士海峡、南海北部将出现8到12米的狂浪到狂涛区,南海中部将出现6到9米的狂浪到狂涛区,台湾海峡将出现4到7米的巨浪到狂浪区,近海海浪预警级别为橙色;广东近岸海域将出现5到7米的巨浪到狂浪,该近岸海域海浪预警级别为红色。
后续路径、强度、登陆时间
仍存在变数。
未来台风仍有不确定性,
需要防范路径北抬,
市民要做好防范准备。
全市停课
截止15日中午12点,全市台风黄色预警信号,预示着全市中小学、幼儿园、托幼机构及社会教育培训机构全部停课。请迅速通知家长,并敦促家长加强对子女的安全监护。

继续关注江门防台工作情况
戳文字速览
▼
《紧急通知!风王“山竹”或将在江门登陆!!!江门应急响应提升至Ⅱ级!》
《可能停工停课?风王“山竹”严重影响江门!全省Ⅱ级应急响应!》
《4.8万三防责任人全部上岗到位!我市严阵以待,迎战台风“山竹”!》
《“山竹”强度或超“天鸽”!这76处地质灾害隐患点,江门人要远离!》
记者从市三防办了解到,全市3230艘海洋渔船已全部回港避风,316名渔排人员全部上岸避险,沿海95艘商船已全部转移避风。22个受影响滨海和山区旅游景点全部关停,撤离人员3795人,其中台山上下川岛游客已全部撤离。转移危险区域人员8368名,启用庇护场所1146个,安置人员8368人。
当前,解放军、武警、公安消防和民兵等全市241支防汛抢险队伍共4万多人全部夙夜待命,通信、电力、交通、水务管理部门已落实好抢险队伍、装备和物资,时刻做好应急处置准备。

江门军警进入“临战"状态
据气象部门预测,台风"山竹"可能会给江门造成洪涝灾害。为此,江门军分区积极部署好抗洪工作。截止15日中午12时,江门军分区已预置兵力1943人、冲锋舟50艘、橡皮艇16艘将全部到位,严正以待,全力做好防台风工作。同时,新购18艘橡皮艇也将陆续到位。

各区市海事处值守重点水域
江门海事局发布航行通告,15日12时起,辖区所有出海船舶停航!
新会海事处在防台重点水域,指导督促船舶选择更安全水域避“山竹”。

台山海事处派出海巡船现场值守,维护川岛高速客船避风“转移”航路通畅。

鹤山海事处加强现场巡航,督促重载船舶选择安全水域防台避风。

江门供电局已备好物资
为确保物资可用、可调,江门供电局物流服务中心对一、二级仓库发出应做好防风防汛全面准备的通知,做好相关防护措施。积极筹备物资,认真梳理、核实一、二级仓内库存物资清单,对以往台风期间损耗物资多的类别进行统计,在双台风登陆前对沿海城镇进行补货,特别是上、下川岛,做好本次抗风救灾物资补货供应,保证台风过后第一时间提供电力物资需求。
考虑到上、下川岛为离陆海岛,物资海上运输会受到天气的影响。在未封停海运时,物流服务中心协同江门台山供电局物流组,针对上、下川岛进行物资补货清点,9月11日17时,做好物资分配并对物资装车。9月12日8时,物资上船出发上、下川岛。9月12日10时物资送到上、下川岛供电所急救包,此次运送保证了两个离陆海岛在台风到来前有足够的物资应对。

江门移动提前部署抗台防汛工作
为做好应对台风的各项措施,江门移动严阵以待,第一时间启动紧急通信保障预案,提前加强落实抗击“山竹”各项准备工作,保障通信顺畅。同时,江门移动积极筹备各类物资,包括油机、抢修车辆、应急对讲机等通信保障工具,还备好橡皮艇、沙包等防汛物资;并且完成超级基站倒换、卫星电话拨测以及通信车测试,针对川岛的特殊环境,安排调度2台卫星电话到现场支援。
工作人员正在对超级基站卫星天线进行加固↓

工作人员正在搬抬油机↓

15至17日部分往来江港航班停航
9月15日14时30分从江门开往香港的航班,9月16日全天以及9月17日8时30分从香港开往江门的航班停航。
小鸟天堂景区自即日起暂停开放
从9月15日起,小鸟天堂景区暂停接待游客,具体开放时间待定。
请记住水上遇险求助电话
如在海上遭遇险情,可拨打全国统一的水上遇险求救电话12395报警求助。
以下内容非常重要!
请认真mark!
▼
预计随着台风的临近,请一定要做好防御:
【要看】关注台风动态,提前调整出行安排。尤其16-17日,粤港澳、广西、海南的海运、航空、铁路、公路等交通受台风影响,航班可能会出现大面积延误甚至取消,恶劣天气可能影响计划,建议关注气象部门发布的台风预报消息,适当调整行程。
【要乖】台风影响期间撤离沿海低洼地区的房屋,不要进入车库,不要到沿海的道路堤围观海看潮;不要到海边、海岛游玩,特别不要前往粤西台风影响区域。在粤西,居住在海边、工棚、危房的人员以及海水养殖人员,要听从当地政府指挥,撤离到安全区域。
【要躲】台风来临前,停留在坚固安全房屋内防风避险,避免外出;车辆尽量避免在强风影响区域行驶;不要在临时建筑(如围墙等)、广告牌、铁塔、大树等附近避风避雨;居住在各类危旧住房、厂房铁皮屋、工棚的群众要主动转移避险。
【要查】及时搬移屋顶、窗口、阳台处的花盆悬吊物等;及时检查门窗、室外空调太阳能热水器、广告牌、塔吊的安全并提前做好加固。
【要撤】密切关注降雨情况,防范山洪中小河流洪水和地质灾害;特别是居住在山边、河边水边(如沿河低洼地区山洪沟、削坡建房)的群众要提前撤离到安全地带。
另外,周一上班上学早高峰
可能是影响较为严重的时段,
请一定要关注气象部门发布的
最新预报预警信息,保证自身安全!
中央扫黑除恶第8督导组举报方式
中央扫黑除恶第8督导组2018年9月1日--9月30日进驻我省督导期间,设立专门值班电话:020-87185990、87185991、87185992,专门邮政信箱:广州市909信箱,邮编510100。受理举报电话时间为每天8:00—20:00。主要受理广东省涉黑涉恶问题方面的来信来电举报。
来源:江门发布综合江门日报、南方+、中央气象台、中国台风网、广东天气、江门天气等
责任编辑:徐蓓蓓


