昨晚到今天上午,
“龙舟水”再度发威!
这波发威的“龙舟水”
不仅阻挡了孩子的上学路
还让不少地方一大早
就开启看海模式!
目前,台山、鹤山暴雨红色生效;
蓬江、江海、开平暴雨橙色生效;
恩平暴雨黄色生效。


△鹤山部分街道出现水浸。

△鹤山部分街道出现水浸。




△沙坪城区多处水浸。江门日报特约摄影师欧蕊荣、梁伟胜 摄


△蓬江区棠下镇五洞村委会附近水浸严重。


△蓬江区棠下镇天乡村大北围部分堤围漫顶。
今天上午,有不少网友都在传
“鹤山新天地”地下停车场水浸
并附上了视频↓
小编要告诉大家
这是假的!是谣言!

各位街坊们不要相信谣言~
倾盆大雨,瞬时而下。
出门的市民都加紧脚步。
在咱江门,有这样一群人,
面对狂风暴雨仍坚守岗位。
虽然雨水浇湿全身,
但是他们没有丝毫犹豫,
他们用双臂稳住了,
城市道路中车来车往的慌张,
他们用身体扛起了
保障路面顺利排水、道路安全畅通的重担,
他们是这座城市最闪亮的星。
▽▽▽
蓬江城管连夜加紧
市区水浸黑点排水↓



今天上午,鹤山城区
中山路前进路交界水浸严重,
环卫工人加紧疏通水道,
鹤山城管护送学生上学。

△鹤山城管护送学生上学。



△加紧疏通水道。

△鹤山城区石湖路段水浸,车辆熄火,鹤山特警出动救助。
今早七时许,
鹤山公安局接到群众报警称被困车内,
急需救援。
接报后,
鹤山特警与雅瑶派出所迅速出动救援,
成功救出两名被困群众。
受困村民告诉记者,早上本想带家中老人出行,使出村后发现雨势较大,便停车避雨。因停车地段地势低洼不久便被水浸,车辆熄火,老人行动不便,无法逃生,只好报警求助。
鹤山特警中队队长梁云翔介绍,民警赶到现场时,被困车辆已被淹没至车顶,民警迅速破开车门,将被困群众救出。后由警车送回雅瑶古蚕村村民家中。

△被困群众被成功救出。
江门降雨情况
进入“龙舟水”以来(5月21日至29日),我市出现连续强降水,全市平均雨量达历史同期三倍。台山赤溪腰古录得最大累积雨量711.6毫米。预计29-30日仍有暴雨降水,31日起转雷阵雨局部大雨。过去一周强降水频发,累积雨量大,请特别注意做好城乡积涝、山洪和地质灾害等防御工作。
【天气实况】
5月21日-29日,台山中南部、恩平南部累积雨量达400毫米以上,局地超过700毫米(台山赤溪腰古711.6毫米);其余地区累积雨量150-400毫米。
其中,24-27日我市南部连续出现暴雨到大暴雨,局部特大暴雨,27日台山赤溪腰古录得最大日雨量517.5毫米(破当地历史极大值);最大1小时雨量为台山赤溪大坑水库142.5毫米(27日5-6时)。昨日至今晨(28日08时-29日08时)强降水落区北移至鹤山、蓬江、江海、开平和新会北部,最大雨量点为蓬江环市甘光仪学校200.6毫米。
【天气预测】
预计,29日白天至30日我市仍有暴雨降水;31日至6月3日转(雷)阵雨,局部大雨。
具体预报:
29日,有暴雨,局部大暴雨,气温24到28度;
30日,有大雨到暴雨,气温24到29度;
31日,有中雷雨,局部大雨,气温25到30度;
6月1日至3日,有(雷)阵雨,气温25到32度。

【关注和建议】
我市已持续出现大范围强降水,土壤含水量大、部分江河水位较高,未来几天降水仍将持续,需特别注意做好各项防御工作:
1、防御强降水及其引发的城乡积涝、山洪和地质灾害。
2、注意防御局地雷击和短时大风导致的厂房工棚、临时构筑物、户外广告牌、树木倒塌等灾害。
3、防范强对流天气对龙舟竞渡、海上作业、水上交通等造成的影响,并做好各项安全措施。
4、雨天路滑,能见度低,注意交通安全。
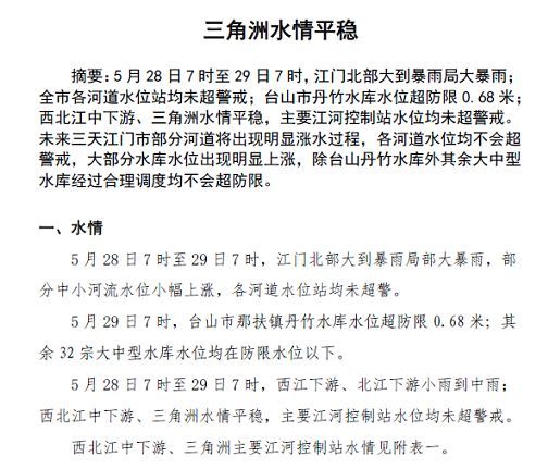
全市江河水库水情
当前,
我市江河湖库水位上涨,
土壤含水量饱和,
中小河流和江河发生超警戒洪水的可能性较大,
部分山区发生山洪地质灾害风险较高。



市三防指挥部提醒广大市民,近期连续出现强降雨,请注意防御城乡积涝、山洪、山体滑坡等次生灾害。
夏季暴雨防范自救手册
戳下图了解
↓↓









天气节奏变化快,请关注最新消息,
及时做好防御。
请扩散提醒身边人!
来源:综合江门日报(记者/周华东 陈敏锐 吴健争 任龙 陈方欢 郭永乐 敖转优 杨光明 胡晴晴)、江门天气等
责任编辑:叶隽毅

