广东各地市
佛山大课堂 2021-04-08 18:23 来源:佛山大课堂
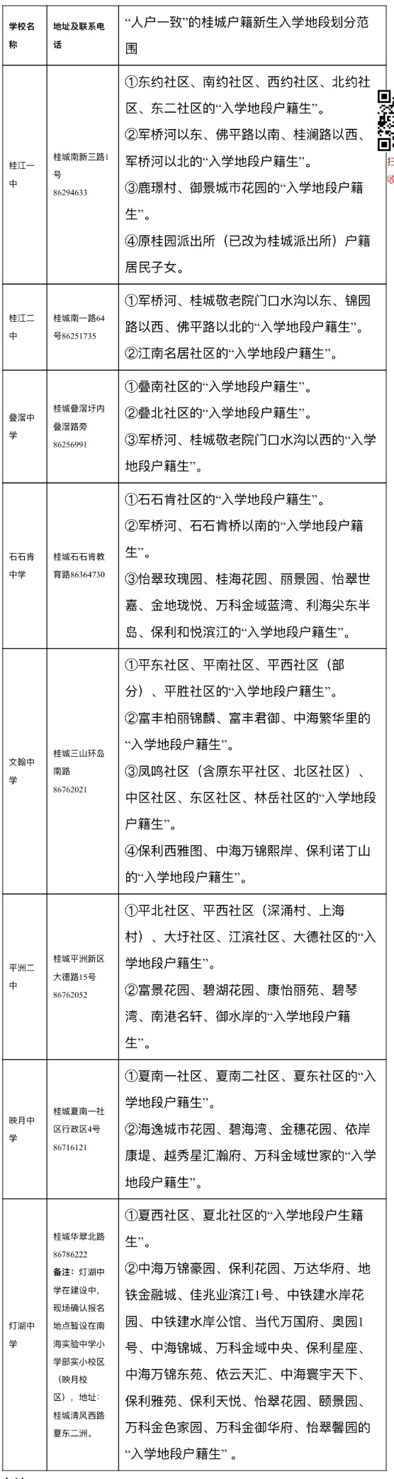
4月8日,《2021年桂城街道公办初中入学指南》公布,备受关注的灯湖中学招生范围出炉,家长速看!
注:上表所指的“入学地段户籍生”是有时限性的,是指2021年4月8日前(含4月8日当天)入户在册的地段户籍生。之后迁入的该地段户籍生由桂城街道教育行政部门根据学位情况统筹安排到公办学校入读。
版权声明:未经许可禁止以任何形式转载