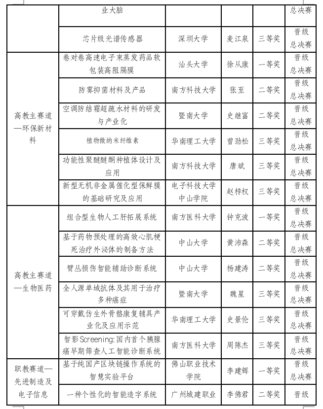
近日,2021年(第四届)广东高校科技成果转化路演大赛小组赛结果出炉,高教主赛道24个项目和职教赛道12个项目入围2021年(第四届)广东高校科技成果转化路演大赛总决赛。



广东高校科技成果转化路演大赛是广东省教育厅主办,广东高校科技成果转化中心承办的省级赛事,2018—2021年连续四届在佛山举办。路演大赛致力于“以赛促创、以赛促投、以赛促转”为高校科研团队搭建综合服务平台,推动赛事成果转化和产学研用紧密结合,助力大湾区科技创新产业发展。
为促进高校与广东企业合作联动,加快高校科技成果转化为有效生产力,转化中心于3月份正式启动2021路演大赛项目征集。经过16场线上线下的宣讲活动,共吸引来自清华大学、香港科技大学、北京工业大学、中山大学、华南理工大学等84所高校共345个项目报名,较去年同比增长31%,其中122个项目入围小组赛。
2021路演大赛分为高教主赛道(先进制造组、电子信息组、环保新材料组、生物医药组)和职教赛道(先进制造及电子信息组、环保新材料及其他组)两个组别共6个小组进行路演评比。参赛团队通过8分钟项目路演、4分钟现场评委点评及提问形式进行小组赛路演,分别角逐出一等奖1名、二等奖2名、三等奖3名、优胜奖数名进入决赛。
据统计,2018—2020年,前三届路演大赛共收集到来自清华大学、中山大学、华南理工大学、香港科技大学、中南大学、广州大学等100余所高校近500个高校老师项目参赛,259个项目通过评审入围小组赛。
转化中心通过组织专业技术经理人专业团队深度服务,常态化开展线上线下对接,促成包括清华大学兰旭东、香港科技大学关导、中山大学林滨、华南理工大学张智军、暨南大学史继富、华南师范大学黄明智、南方科技大学刘召军等98个高校老师项目顺利转化,入围项目转化率达37.8%。其中,2020年路演大赛172个入围项目,已有64个项目成功转化,中心深度服务的2个生物医药组项目已获超亿元投资意向。
【南方日报记者】王雅铄
【通讯员】谢磊

