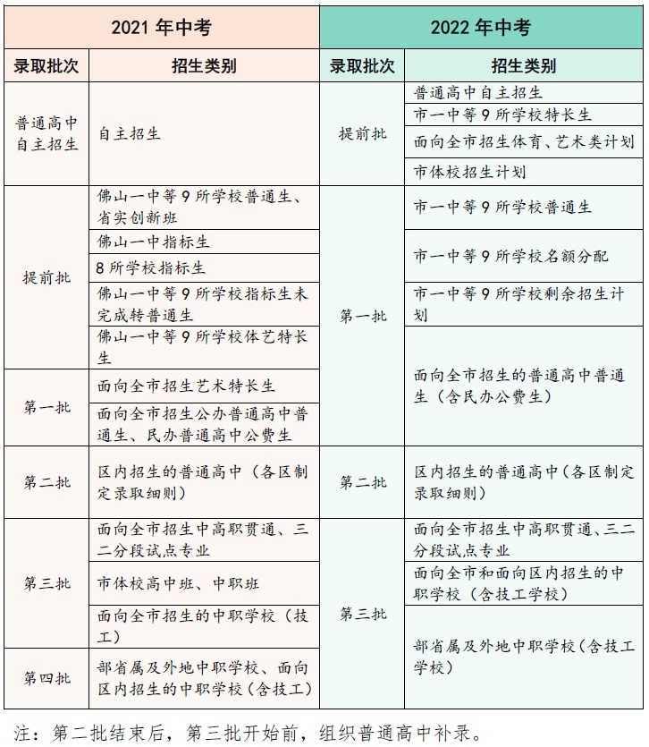
2月25日晚,佛山市教育局发布《佛山市2022年高中阶段学校招生考试工作意见》(下称《意见》)。佛山中考将于6月26日-28日举行,由原来6个批次简化合并为4个批次,原提前批9所学校和第一批合并招生。

原提前批9所学校和第一批合并招生
今年佛山中考将深化全市招生统筹机制,进一步简化合并批次(层次)流程,由原来6个批次简化合并为4个批次,原提前批9所学校和第一批合并招生,其中:提前批将原分散在各批次面向全市的自主招生、体育、艺术等特长招生类型进行归集。其中:
提前批:将原分散在各批次面向全市的自主招生、体育、艺术等特长招生类型进行归集。
第一批:原提前批9所学校和第一批合并,包含普通生、名额分配(指标生)和公费生等招生类型;延续市一中等9所学校的招生格局,以标杆示范效应,引领所在区域其他普通高中优质发展。
第二批:第二批面向区内招生保持不变。
第三批:原第四批并入第三批,整合所有中职学校招生资源,保留部分区内招生,有效提升录取效率。
此外,第二批结束后组织高中补录的做法保持不变(详见下表)。

第一批安排20%-30%面向全市招生
在增加优质学位方面,《意见》明确,增加优质学位面向全市共享,提升各高中整体生源质量,原第一批佛山市第四中学等20所公办普通高中取消指定20%的限制,改为安排20%至30%的普通生招生计划面向全市招生。
同时推进体育美育评价改革,试行增加少量公办普通高中面向全市招收体育类特长生。继续增加职业教育学位资源供给,进一步扩大中职学校优质学位面向全市招生规模,鼓励各区将更多中职学校计划面向全市招生。
新增组织全市学业水平考试科目
《意见》提出,佛山将扎实推进“全科开考”和“学完即考”。新增组织初二年级地理、生物学科全市学业水平考试,采用省教育考试院命题,考试时间安排在6月底。
新增实施初三年级音乐、美术、信息技术等科目学业水平考试全覆盖,市教育局组织命题,考试时间安排在年底。
2022年八年级下学期学生参加生物学科实验操作考试,成绩作为2023年中考录取依据(报考佛山市第一中学等9所学校必须达到C级或以上)。

重点开展违规招生整治,维护教育公平
总体上,2022年优质普通高中面向全市招生范围及录取办法延续2021年做法。继续采用全市统一网上报名、填报志愿。实施基于初中学业水平考试成绩、结合综合素质评价的招生录取模式。
为着力构建“五好”教育新形态,佛山市今年重点开展违规招生整治,打击普通高中违规跨市招生、超计划招生、违规争抢生源、违规“掐尖”招生等行为,深入推进阳光招生,加大信息公开力度,完善公开透明的工作机制,接受社会监督投诉。2023年起取消国家规定以外的所有地方性鼓励性加分项目,规范执行国家规定的特殊群体等加分政策。
更多招生咨询,欢迎扫码交流↓

【南方日报记者】王雅铄


