名额分配(指标生)招生层次调整到“普通生”层次之前,2023年下半年试行英语听说适应性考试,扩大中等职业学校招生自主权……3月22日,佛山召开2023年高中阶段学校招生考试工作意见媒体通气会,解读《佛山市2023年高中阶段学校招生考试工作意见》(下称《意见》)中的最新中考政策,回应媒体和社会关切。

佛山召开2023年高中阶段学校招生考试工作意见媒体通气会。王雅铄 摄
相比往年今年中考将有哪些重要调整?南方+记者为你一一梳理:
变化一:
名额分配层次调整到“普通生”之前
根据《意见》,佛山将优化名额分配批次设置和录取办法。参照广州、深圳等地市做法,第一批原来位于“普通生”批次后面的“名额分配”(指标生)批次,调整到“普通生”之前,取消“剩余招生计划”批次。名额分配不再和对应学校的普通生分数线挂钩(去年为普通生线下调15分),考生在满足基本条件的基础上,按志愿顺序从高分到低分投档。
录取时先投档名额分配批次,因考生资格和志愿填报等原因未能完成的剩余计划数予以收回,并添加到“普通生”计划数中。市一中等9所学校名额分配计划由市教育局按符合报考资格人数占比直接分配到各初中学校。
其中,市一中安排总计划的50%作为名额分配计划在第一批面向全市招生,其他8所学校各安排总计划的50%作为名额分配计划在第一批面向区内招生,以上计划由市教育局根据符合报考资格人数按比例直接分配到各初中学校。
佛山市第四中学等20所公办普通高中安排20%至30%的普通生招生计划在第一批面向全市招生,具体招生计划由各区申请,报市教育局审批。经市教育局核准的民办普通高中公费生计划,安排在第一批面向全市招生。民办普通高中未经省教育厅批准不得跨市招生。
变化二:
进一步完善普通高中自主招生政策
根据《佛山市普通高中多样化有特色发展“双高”行动方案(2023—2025年)》精神,完善普通高中自主招生办法。原7所自主招生学校及其他纳入“双高”自主招生学校在提前批面向全市招生,同一所学校自主招生计划和体艺等各类特长特色类型招生计划合计数,不超过学校年度招生计划10%。
市一中等9所学校在提前批面向全市招收体育、艺术类特长生,具体计划由学校报市、区教育局审核批准后实施。禅城实验高级中学等9所学校在提前批面向全市招收艺术特长生。佛山市实验中学等6所学校在提前批面向全市招收体育类特长生。佛山市中心业余体校招生计划(高中班)在提前批面向全市招生。
此外,为深化市一中等9所学校引领作用,市一中等9所学校以标杆示范效应,引领所在区域其他普通高中优质发展。市一中等9所学校设置第一批招生录取最低资格要求,保障头部优质高中生源质量,在高考为国家输送更多优质人才。2023年起,第一批面向全市招生学校按3年一个周期,根据办学质量水平和规范招生情况探索动态调节机制,激励全市普通高中力争上游提升办学质量,严格执行办学行为规范。
变化三:
扩大中等职业学校招生自主权
《意见》指出,鼓励各区探索职普融通试点,相关专业可面向区内试行中等职业学校和普通高中同批次并行招生。进一步扩大中职学校优质学位面向全市招生规模,鼓励各区将更多中职学校计划安排在第三批面向全市招生。其中:
(1)经省教育厅批准的“高职学段2年教学安排在中职学校”和“中高职贯通分段培养”、校企“三元融合五年贯通”、中高职衔接三二分段试点招生计划面向全市招生。
(2)各区中等职业学校(含技工学校)面向全市招生,其中省市“双精准”立项建设专业、省重点专业、中职特色专业、现代学徒制试点招生计划原则上全部招生计划面向全市招生。
(3)部省属及外地在佛山市招生的中等职业学校(含技工学校)在第三批面向全市招生。
变化四:
取消国家规定以外的所有地方性鼓励性加分项目
为贯彻国家和省相关精神,佛山市2023年起取消国家规定以外的所有地方性鼓励性加分项目,保留现役军人、在职消防救援人员和因公牺牲警察相关优待项目(以上各类含烈士、伤残),维护教育公平。根据中共中央、国务院《粤港澳大湾区发展规划纲要》精神,在本市工作生活的港澳居民子女,并在佛山市初中学校实际就读的香港、澳门学生,给予本市户籍考生同等报考资格。
变化五:
下半年试行英语听说适应性考试
为进一步推进初中学业水平考试制度改革,2023年体育项目考试必考科目(男子1000米跑/女子800米跑)改为选考项目,考生结合自身情况,任选2项作为考试科目。考生在上半年参加物理、化学实验操作考试,考试结果以等级呈现并与录取挂钩,报考市一中等9所学校必须达到2个“C”等级或以上。值得注意的是,2023年下半年试行英语听说适应性考试,为2024年英语听说考试成绩计入录取总分做好准备。
附:
一、佛山市2023年中考主要工作日程安排

二、佛山市2023年初中学业水平考试时间安排

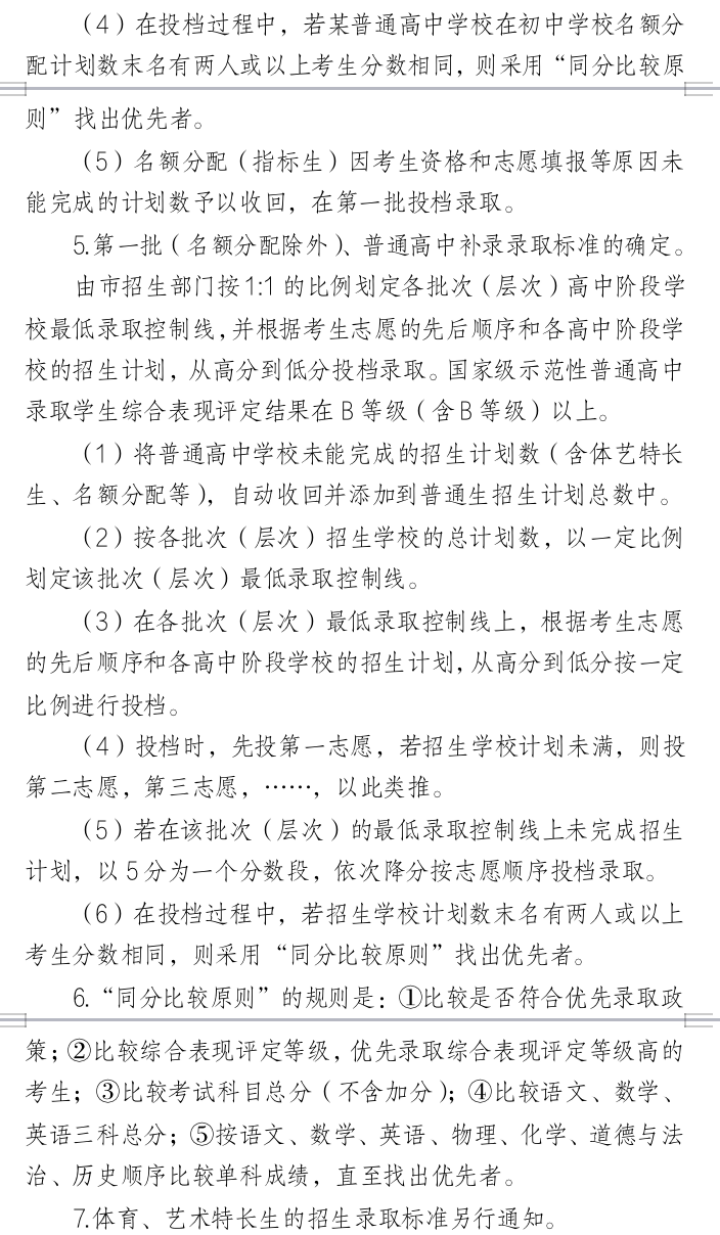
三、佛山市2023年高中阶段学校招生录取批次设置

四、佛山市2023年高中阶段学校招生投档录取办法



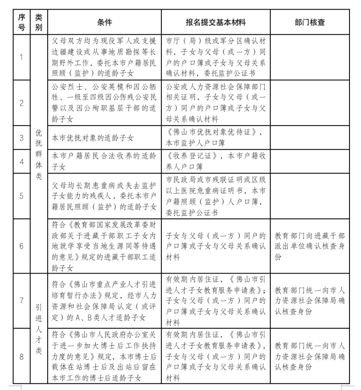
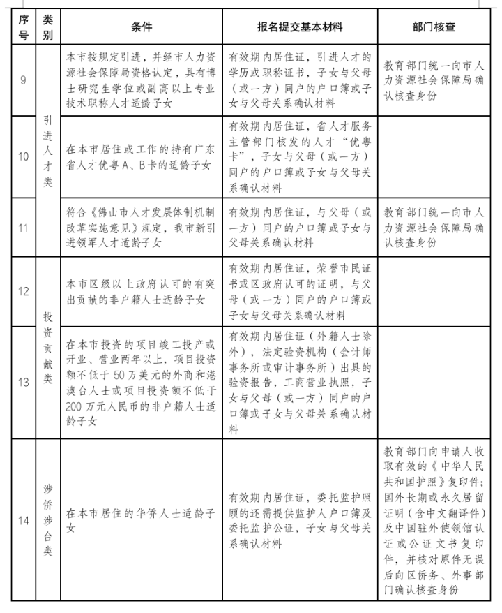
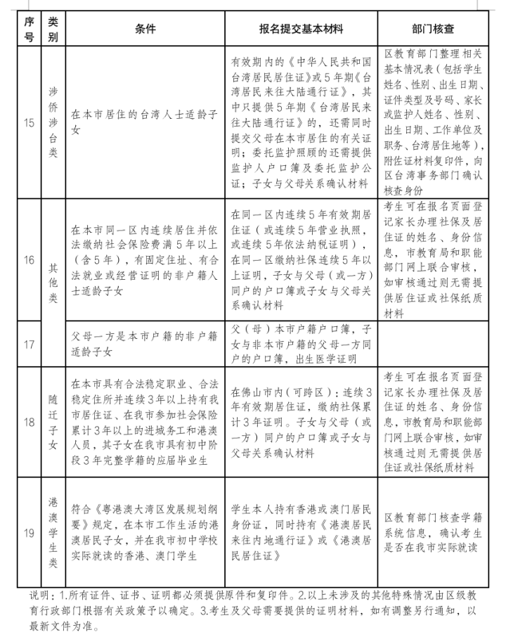
五、佛山市2023年高中阶段政策性借读生一览表



【南方日报记者】王雅铄
【通讯员】王蓉丹


