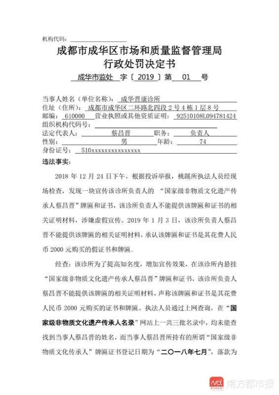
2月18日,四川成都市成华区市场监督局下发一份行政处罚书,确认位于成都的一家名为“成华晋康诊所”,宣传该诊所负责人的“国家级非物质文化遗产传承人蔡昌晋”的牌匾和证书为虚假宣传,对其罚款8000元。
这样一份行政处罚,是陈杰努力两个多月走访推动的成果。自2017年他成立“成都保护伞文化传播有限公司”,专门对抗保健品“坑老骗局”以来,这是其中一役。但陈杰认为,自己也没有赢。
自晋康诊所被相关部门予以行政处罚后,陈杰的父亲固执地认为,是儿子的捣乱,耽误“神医”为母亲治疗脑梗的进度。他的父亲把家里的门锁换了,拒绝陈杰再回家。陈杰对此说,他早有心理准备。
父母进入“山寨组织”
10年被骗超百万
陈杰46岁,他的父母都已年超70岁。陈杰介绍,父亲年轻时当过兵,母亲胡效敏曾为一名教师。虽然知识水平都不算低,但过去10年,两位老人在眼花缭乱的保健品骗局面前,都已双双“沦陷”。
陈杰说,起初他与大部分人一样,对父母的退休生活并没有太在意,只知道父亲很早加入了一个俱乐部,每周有多次聚会,母亲则喜欢旅行。

陈杰收集的父亲购买的部分保健品。
2017年,陈杰的母亲患上脑梗,半边身体瘫痪,陈杰探望父母的次数变得频繁。他发现,父亲常从俱乐部买来各种昂贵的保健品,经查询,这些保健品包装上的批准文号不是过期就是伪冒,部分甚至连批准文号都没有。陈杰询问父亲保健品来路,却被搪塞称,“组织规定需要对外保密”。
在一次详聊中,母亲坦言,过去6年,她一共花了80万元投资了6个“项目”,多为了“帮助国家解决困难”和“给儿子孙子留点儿遗产”。
陈杰翻看了家里的抽屉塞满的母亲几年来攒下的各类借条、协议和投资证书,发现其中最大一笔是2011年,母亲参加了一个旅游项目投资公司的旅行团,被带到海南、长白山玩了两次。在景区,陈杰的母亲被公司的导游带着投资了老年公寓,一出手便是48万元。在这之后的数年,陈杰的母亲又陆续向5家公司投入32万元。如今,这些钱都已经杳无音信。
陈杰开始着手调查,他从父母购买的保健品或者各种凭证的“蛛丝马迹”中整理发现,过去10年,父母共被骗40多次,款项竟已超过100万元。

46岁的陈杰成立起公司,“死磕”保健品骗局。
“我妈曾瞒着我多处走访想把钱要回来,但生病后她再也走不动了,她哭着对我说,如果有个人专门来帮她这样的老人就好了。”陈杰表示,因父母屡遭骗局,也因为母亲的心愿,他决心走上“死磕”保健品骗局的道路。
2017年6月,陈杰辞掉了原来的卖红酒的工作,在成都注册了一家“成都保护伞文化传播有限公司”。根据天眼查数据显示,该公司注册资本为10万元,员工仅有2人,就是陈杰与母亲胡效敏。陈杰说,“保护伞”的命名是母亲的提议,意为广大受骗老人撑起维权的保护伞。
目前面向老人的诈骗主要为保健品诈骗和医疗诈骗
在一个名为“保护伞乌托邦守望者”的微信群聊中,目前有将近100名网友聚集在此,每天,这些来自五湖四海的人分享着自己或家人的受骗经历,希望寻求维权帮助,陈杰逐一“支招”解答,这是他工作的一部分。
陈杰更重要的工作,其实是对骗子公司系统性的研究。目前,他自己编写了对“骗子公司”的定义,并根据已接触到案例归类,对老人诈骗的组织类型进行划分,并逐一提出针对性的建议。它把老人诈骗类型分为了保健品诈骗、医疗诈骗、旅游诈骗、项目诈骗、理财诈骗等13种。

放在水果档的防骗宣传单。
陈杰说,目前面向老人的诈骗主要为保健品诈骗和医疗诈骗。
保健品诈骗团伙常常利用会议、讲座、虚假专家大肆宣传、免费送礼品等方式销售假冒伪劣保健品,对此陈杰的投诉建议是电话12331,食药监局,工商局;
医疗诈骗则主要是诈骗分子假冒和知名医院合作,无医疗相关资质却开展门诊疗活动,陈杰的投诉建议是卫计委、工商局或属地派出所。
从2017年6月起,陈杰便开通了“保护伞乌托邦”的微信公号和微博,为受害者和家属提供免费咨询。至今,他已经接收超过3000人的咨询,其中有2000多宗有效的求助,陈杰说,在咨询的网友中,有30%对保健品骗局一无所知,需要帮忙辨识,有30%则知道受骗,咨询如何维权。剩余的40%,则是已经在维权路上走得筋疲力尽,来这里寻找安慰,他们会成为聊天群的常驻成员。
陈杰回忆,曾有位求助者购买了大量名为“九华盛世康元离子”的产品,标称可治疗糖尿病白癜风等疾病,前来咨询。他跑到成都青羊区市场和质量监督管理局,了解到该产品只是普通食品,又跑到青羊区消费者协会,请求该会出具一份“切勿轻信虚假宣传”的消费提示,提醒人们避免上当。
陈杰说,必须承认的是,3年来,真正能帮助老人破除骗局的成功率还是很低,在其跟进的案例中,能最终让老人清醒停止受骗的仅有20%,而真正能够追回受骗款项的,一宗也没有。
暗访取证举报虚假宣传被父亲大骂是“叛徒”
让陈杰忧愁的是,家中还有一个执迷不悟的老父亲。
自从母亲患上脑梗,陈杰和父亲在关于母亲该如何治疗上的“拉锯战”则更加激烈。陈杰认为,应该送到正规医院接受系统化的治疗,父亲则坚持听信其所在俱乐部的推介,到处“遍访神医”,购买“神药”。
南都记者查询发现,该俱乐部并不是合法组织,其背后的运营实质是一家成立于2003年9月的公司,注册资本为10万元。
陈杰说,从母亲开始患病至今,父亲已购买上百种保健品,把家里都塞满了。2016年,父亲从俱乐部买回了数十盒虫草精,还称可投资获利。陈杰发现包装上的工商注册地址都是假的,无奈下只有假意表现对虫草投资感兴趣,让父亲带其参与位于一写字楼内的隐秘活动,在暗访取证后向工商部门进行举报,然而,这引来了父亲强烈的不满,还被骂是“叛徒”。
陈杰说,随着母亲病情越发严重,父亲就带着母亲接受各种“神奇治疗”,包括权健火疗、针灸、刺血疗法等全部都试过,最远一次,父亲还把母亲带到了北京一诊所接受“干细胞治疗”,每一次“神医”们都承诺,疗程完成后就可以让母亲“站起来”。
2018年末,父亲又从俱乐部获知“成华晋康诊所”并带妻子前往治疗。“那一次父亲还特意满着我,我是在母亲身上发现了很多针眼才知道的。”陈杰说,他随后了解到该诊所使用的治疗方法是放血、扎针、和输液,对方还建议母亲停服降压药,保证治疗的效果。这让陈杰无法忍受。
随后,陈杰对这家诊所进行暗访,又向多个部门拨打咨询电话,在确认诊所负责人蔡昌晋不是国家级非物质文化遗产传承人后,他向当地市场监管部门举报,最终相关部门通过调查取证,对该诊所下发了行政处罚书。

四川成都成华区市场监管局下发对“成华晋康诊所”的行政处罚书。
但这一举动让陈杰和父亲的矛盾进一步激化,父亲这次直接换掉了家中的门锁,不允许陈杰回家。陈杰说,目前已经有约1个月的时间未能看望母亲,而家中的动态,都是靠弟弟暗中传达。
如今,陈杰希望尽快建立起应对保健品骗局的一套完善机制,接下来他希望开培训课,教老年人和子女识破“坑老”骗局。让他感到幸运的是,他觉得自己不是“一个人在战斗”,群中不少成员成了志愿者,义务帮忙他进行网络宣传,他居住楼下的水果店和彩票店,都欢迎他张贴防骗的宣传单。
“在来咨询寻求安慰的人中,我对他们说得最多的一句话,是不要放弃,这句话其实也是自勉啊。”陈杰最后说道。
南都记者 余毅菁

