我国是世界上最大的蔬菜生产国和消耗国,自上世纪80年代农业部提出“菜篮子”工程以来,蔬菜种植面积和单产不断增长,目前已经超过粮食作物成为第一大农产品。蔬菜由于生长周期短、病虫害频发、农药使用频次高,农药残留问题一直受到消费者的重点关注,合理使用农药是保障蔬菜安全生产的重要措施。因此,有必要对我国蔬菜的生产现状和农药登记情况进行调查与研究,这对我国蔬菜合理用药具有指导意义。

01
病虫害造成蔬菜损失约20%~30%
病虫害的发生与作物生长条件、生长期等因素有关。蔬菜生产中,连作、重茬等栽培模式,有利于病虫害的发生,导致了我国蔬菜病虫害种类和发生危害程度在所有作物中位居前列。根据《中国农作物病虫害》记载,我国蔬菜的主要病害有108种,包括真菌性病害、细菌性病害、病毒性病害及根结线虫病。
真菌性病害有早(晚)疫病、绵疫病、炭疽病、灰霉病、霜霉病、叶霉病、黄萎病、猝倒病、立枯病、蔓枯病、叶斑病、黑斑病、紫斑病、褐斑病、细菌性角斑病、白粉病、白绢病、菌核病、根(茎)腐病等,细菌性病害有青枯病、环腐病、软腐病,病毒病有花叶病、条纹病和蕨叶病,发生较严重的病害有炭疽病、根腐病、花叶病。

影响蔬菜生产的主要虫害是棉铃虫、蚜虫、小菜蛾、斜纹夜蛾、甜菜夜蛾、烟青虫、斑潜蝇、叶蝉、白粉虱、烟粉虱、螨类(茶黄螨和叶螨)、二十八星瓢虫、蓟马、红蜘蛛和蛴螬、根蛆等地下害虫。其中发生较为严重的虫害有斑潜蝇、螨类、蚜虫、烟粉虱。由于对蔬菜病虫害防治缺乏科学用药指导,部分病虫害产生耐药性,对蔬菜生产造成严重危害。据统计,病虫害对蔬菜造成的损失约为20%~30%,严重的可达50%以上。
02
我国蔬菜用药登记概述
- 按农药类别分类
合理用药是蔬菜增产增收的重要保障。根据农药信息网查询(截至2018年4月)结果,目前登记用于蔬菜的农药有696种,其中单剂263种,混剂433种。按防治对象主要可以分为杀虫剂、杀菌剂、杀线虫剂、除草剂和植物生长调节剂4大类,杀螨剂和杀线虫剂相对较少。
1) 杀虫剂
杀虫剂是农药中发展最快、用量最大、品种最多的一类农药。登记用于蔬菜的杀虫剂有257种,包括单剂95种,混剂162种,按化学成分来源可分为无机杀虫剂、有机杀虫剂和生物杀虫剂。虽然化学农药在蔬菜病虫害防治中的主导地位仍无法动摇,但全球范围推广使用生物农药已成为一种趋势。
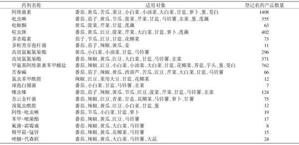
以高毒农药为例,自《农药管理条例》颁布实施以来,高毒农药比重由原来的60%左右急剧下降到目前的3%左右。目前,具有较强神经毒性和很高急性毒性的氨基甲酸酯类和有机磷类化学农药如涕灭威、克百威、乐果、毒死蜱已基本禁止在蔬菜上使用,而以吡虫啉、啶虫脒、噻虫嗪为代表的新烟碱类农药以及阿维菌素、甲氨基阿维菌素苯甲酸盐、苏云金杆菌、苦参碱等生物农药杀虫剂逐渐成为市场上的主要杀虫剂品种,并广泛登记应用于多种蔬菜(见表1)。同时,氯氰菊酯、氯氟氰菊酯等传统菊酯类农药因为害虫容易产生抗药性而逐渐被高效氯氰菊酯、高效氯氟氰菊酯等具有更高杀虫活性的新一代同类农药取代。
表1 登记用于5种以上蔬菜的杀虫剂

(点击可看大图,下同)
2) 杀菌剂
杀菌剂对植物体内的真菌、细菌或病毒具有杀灭或抑制作用,而病原菌具有寄主范围广、繁殖速度快、易产生遗传变异等特点,极容易产生抗药性。因此,杀菌剂的种类也是最多的。调查表明,登记用于蔬菜的杀菌剂有单剂125种,混剂236种。苯并咪唑类、三唑类、甲氧基丙烯酸酯类、芳基酰胺类等是杀菌剂的主要类别,其中烯酰吗啉、苯醚甲环唑、代森锰锌、丙森锌、百菌清、氢氧化铜等杀菌剂是主要防治品种(见表2)。长期使用化学农药导致病原菌耐药性增强,用药量逐渐加大,药物残留带来的健康风险凸显。因此,绿色环保型的生物杀菌剂作为替代产品日益受到重视。如井冈霉素、春雷霉素等农用抗生素类生物杀菌剂,以及枯草芽孢杆菌、蜡质芽孢杆菌等微生物杀菌剂目前已经登记用于番茄、辣椒、黄瓜、茄子等多种蔬菜的青枯病、黄萎病、叶霉病、灰霉病、角斑病、白粉病等病害的防治。
表2 登记用于5种以上蔬菜的杀菌剂

3) 除草剂
目前全球除草剂在整个农药市场中占比约为42%,我国除草剂使用也逐年呈现上升趋势。但与玉米、水稻、小麦等禾本科作物相比,蔬菜田除草剂使用量很少,仅占约2%。目前登记用于蔬菜的除草剂有44种,其中单剂20种,混剂24种(见表3)。大蒜和马铃薯登记使用除草剂最多,其中登记用于大蒜的除草剂有19种农药72个产品,登记用于马铃薯的除草剂有20种农药61个产品,二甲戊灵、乙草胺、氟吡甲禾灵、扑草净等为主要登记使用除草剂。与早期开发的除草剂相比,新开发的除草剂不仅能减少用药,还能提高药剂的防治效果。如新型磺酰脲类除草剂氯吡嘧磺隆,具有活性高、用量低、除草谱广、选择性强、对作物安全等特性,除用于防除玉米、水稻、小麦等禾本科作物田的杂草外,最近登记用于番茄田中使用也非常有效,用量仅为40~90 g/hm2。随着现代农业不断推进,很多生物除草剂也不断被开发,目前全球已经有包括利用真菌、细菌以及天然产物的20多个生物除草剂产品登记。
表3 登记用于蔬菜的除草剂

4) 植物生长调节剂
植物生长调节剂又称为植物外源激素,主要用于调节植物生长发育。在蔬菜生产中,合理应用生长调节剂能起到促进生长、保果、保鲜、提质、增产等作用。由于并不是所有的蔬菜均需要使用植物生长调节剂,其在数量上比杀虫剂和杀菌剂少得多。目前我国登记用于蔬菜的植物生长调节剂以有效成分计仅有30种,其中单剂20种,混剂10种(见表4)。乙烯利、萘乙酸、赤霉酸、复硝酚钠等是主要的植物生长调节剂,不仅登记用于蔬菜,还登记用于粮油作物及水果。番茄和黄瓜是登记使用植物生长调节剂登记使用最多的蔬菜品种。以番茄为例,共登记15种植物生长调节剂,登记产品数达114个。复硝酚钠、对氯苯氧乙酸主要起到调节番茄生长、保花保果、增产等作用,而1-甲基环丙烯主要用于番茄保鲜,乙烯利则用于番茄催熟。从农业现代化和标准化生产需求来看,植物生长调节剂还有很大的发展潜力。
表4 登记用于蔬菜的生长调节剂

- 按作物类别分类
登记用药排在前3位的蔬菜类别分别为瓜类蔬菜、茄果类蔬菜和芸薹属类蔬菜,以农药有效成分统计分别达到了291、249、231种。其中瓜类蔬菜和茄果类蔬菜杀菌剂登记数量最多,占登记用药的81.79%和75.90%,而芸苔属类蔬菜登记农药以杀虫剂为主,占登记用药的93.94%。对于豆类蔬菜、茎类蔬菜、水生蔬菜、芽菜类蔬菜和其他类蔬菜,登记用药则较少,其中茎类蔬菜和水生蔬菜的所有登记用药分别只有8种和10种,芽菜类蔬菜和其他类蔬菜甚至没有任何登记用药(见表5)。
表5 登记用于蔬菜得到农药种类

在农药登记较多的蔬菜类别中,各品种蔬菜农药登记不均衡的现象也较严重。在瓜类蔬菜中,登记用于黄瓜的农药多达280种,涉及不同厂家的2502个农药产品,而登记用于西葫芦、冬瓜、南瓜、苦瓜等瓜类蔬菜的农药均不足10种,用药选择性小。对于芸苔属类蔬菜,登记用于甘蓝的农药有224种,涉及2578个产品。而对于同类别的花椰菜,登记农药仅有10种42个产品,而对于菜心仅有1个厂家的植物生长调节剂芸苔素内酯获得登记。对于叶菜类蔬菜,主要登记用药为大白菜和小白菜,分别有37种113个产品和25种93个产品,而登记用于莴苣仅有除草剂炔苯酰草胺1种,蕹菜仅有1个厂家的杀虫剂虫酰肼获得登记。
03
农药登记不均 小品种蔬菜用药缺乏
- 农药登记不均。目前蔬菜登记用药主要集中在甘蓝、番茄、马铃薯、辣椒、黄瓜等大宗蔬菜品种,且农药产品数量众多,同质化严重。而全国尚有4/5的蔬菜、2/3的常发病虫害无可用登记农药。在实际生产中,由于病虫害防治的实际需求,种植户只有参照类似作物用药,或者参照相同病虫害用药,没有经过必要的试验和评估,缺少科学合理的使用技术,完全是凭借生产者的经验用药,从而带来了违法用药的问题,给小品种蔬菜的质量安全带来了很大的隐患。
- 病虫害抗性为给病虫害防治带来新挑战。尽管全球的农药无论从药效、用量、安全性等方面均发生很大的变化,但病虫害的抗性不断增强,给病虫害防治带来了新的挑战。由于某些重大病虫害缺乏有效药剂,不少高毒、高残留的品种还有相当大的市场。如防治豆类蔬菜豆荚螟尽管有登记药,但登记农药防治效果差,而登记用于水稻的高毒农药水胺硫磷违法用于豆荚螟的防治,造成“毒豇豆”事件。
- 农药品种结构不合理。目前登记用药中传统农药占比仍然偏高,安全高效新型农药较少。根据全国农业技术推广服务中心的农药生产使用情况分析,目前各类生物农药占农药总量的比重仅约为8%。以茄果类蔬菜为例,目前登记使用的农药有127种,化学农药95种,生物农药30种,其他农药2种,化学农药仍然占据主流,生物农药偏少。这与我国生物农药产品以及生物农药的协同增效、适宜剂型、功能助剂等配套技术还比较落后,无法满足农业生产需求有关。
04
建议与展望
“海南毒豇豆”、“毒生姜”给我国农药登记现状敲响了警钟。社会各界一致在呼吁合理使用农药,但是针对小宗蔬菜的特效农药的登记却始终滞后于农业生产的需要。无登记药可用,那么合理用药便无从谈起。农药企业研发成本高、利润低,农药登记实验费用高、审批时间长严重制约了农药生产企业积极性。因此,建议加强政府主导推动作用,如实行差异化的登记管理政策,设立专项补贴,适当减免登记费用和登记资料,缩短评审时间。只有登记用药工作做好,才有利于提高生产用药标准化水平,防治农药滥用。
针对目前害虫产生抗性、农药残留问题日益突出的现状,以农药减量为契机,推动广谱、高效、低毒、低残留且不易产生抗性的农药新产品和新剂型的开发与推广。生物农药以其选择性高、环境友好、不易产生抗药性等特点已成我国农药重点攻关项目,微生物农药、植物源性农药、抗生素和昆虫生长调节剂均被列为生物农药范围。2017年我国新登记的17个农药中,10个为生物源农药,占新农药的59%,首次超过新化学农药的数量。除了加大对绿色环保型农药的研发外,还需进一步鼓励生物农药在蔬菜上登记,建立鼓励微生物农药、化学农药协同使用的农药管理措施。我国从2014年开始大力推进低毒、低残留农药示范补贴工作。实践经验证明,实施补助政策是推广低毒生物农药应用的好办法,有利于规范农民合理使用农药,从源头控制农药残留。近年来,越来越多的微生物农药开始推向市场使用。
本文作者:陈岩 郑锦锦,等 广东省农业科学院 农产品公共监测中心
来源丨《农药》杂志
编辑丨小白君
报料丨020-83003400
南方农村报丨农财网农化宝典


