各位东莞初三毕业生注意啦,东莞2018年中考体育考试的时间、地点、项目等出炉了!你想知道的的都在这儿!
考试对象
所有参加学业考试的初中毕业生
考试时间
4月21日至28日
考试地点
继续采取往年的做法,全市分片设立8个固定考点,邻近几个镇街的考生由学校组织前往指定考点进行考试。考生的考试时间由市中招办统一安排。

考试的内容和项目
2018年我市初中毕业生升学体育内容包括学生初中阶段三个学年的《国家学生体质健康标准》(下称《标准》)测试成绩及现场考试两方面。
现场考试分为必考项目和选考项目。今年必考项目为男生1000米跑、女生800米跑。选考项目男生为:引体向上、双杠1分钟杠端跳起支撑前摆下、足球脚背正面连续颠球、篮球半场来回运球投篮、排球1分钟对墙连续垫球、立定跳远等6项,女生为投掷实心球、双杠1分钟杠端跳起支撑前摆下、足球脚背正面连续颠球、篮球半场来回运球投篮、排球1分钟对墙连续垫球、立定跳远等6项,由考生本人选考其中1项。考生在中考报名时,在中考管理系统中选择一项,选定项目后原则上不能再修改。
考试成绩评定
体育考试成绩满分为100分,由《国家学生体质健康标准》测试成绩和现场考试成绩两部分合成,其中《国家学生体质健康标准》测试成绩占5%,现场考试成绩占95%。合成后的体育考试成绩按60%折算后计入学业考试成绩总分。
(一)《国家学生体质健康标准》测试成绩评定
《国家学生体质健康标准》测试成绩根据学生在初中阶段三个学年参加体质健康监测的测试结果进行计算。具体计算方法如下:按要求在规定时间内完成测试及数据上报,并经教育局抽样测试,数据基本对应的学校,初中一年级时达到及格标准的学生得1分,未达到及格标准的学生或未按要求在规定时间内完成《国家学生体质健康标准》测试的学生得0分;初中二年级时达到及格标准的学生得1分,未达到及格标准的学生或未按要求在规定时间内完成《国家学生体质健康标准》测试的学生得0分;初中三年级时达到及格标准的学生得3分,未达到及格标准的学生得1分,未按要求在规定时间内完成《国家学生体质健康标准》测试的学生得0分。初中阶段已办理免修体育实践课手续的考生(必须出具初中阶段免执行《国家学生体质健康标准》的手续表格)得3分。
(二)现场考试成绩评定及资格界定
普通考生参加现场考试,其现场考试成绩取必考项目和选考项目两科考试成绩的平均分(每个项目最高分为120分),平均分超过100分的按100分计。
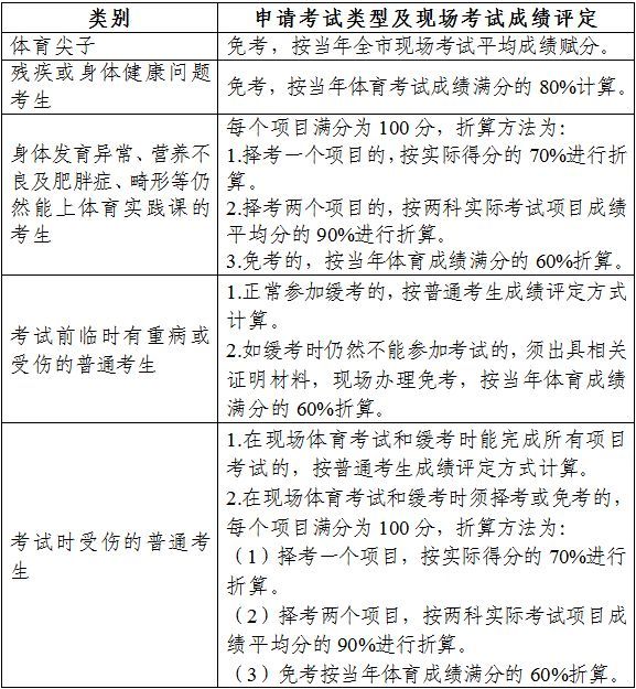
体育尖子和特殊考生的现场考试成绩评定方法如下:

体育尖子和病残学生免考、择考、缓考的资格界定
>>>> (一)体育尖子
初中阶段参加市及以上教育行政部门或与体育部门联合主办的体育比赛(篮球、足球、排球、乒乓球、羽毛球、网球、田径、游泳等运动竞技项目)获得市级集体或个人项目前四名;省级集体或个人项目前六名;国家级集体或个人项目前八名(需提供获奖证书原件及复印件)的应届初中毕业生。
>>>> (二)残疾或身体健康问题学生
确实丧失运动能力的残疾学生(有市残联核发的残疾证明或三甲医院证明)、因身体健康问题在初中阶段已办理免修体育实践课手续的考生(必须出具初中阶段免执行《国家学生体质健康标准》的手续表格)、患有其他不适合剧烈运动疾病的考生。
>>>> (三)身体发育异常、营养不良及肥胖症、畸形等仍然能上体育实践课的考生
须有三甲医院证明。界定标准如下:
第一类:营养不良〔计算公式:体重(公斤)/身高2(米2)〕,≤15.5—14.6为I度;≤14.5为Ⅱ度。
第二类:肥胖〔计算公式:体重(公斤)/身高2(米2)〕,≥26.5—29.9为I度;≥30为Ⅱ度。
第三类:严重脊柱弯曲,偏离中心线2.5厘米—3.4厘米为I度;3.5厘米以上为Ⅱ度。
第四类:O型腿:两膝之间距离10厘米—19厘米为I度;20厘米以上为Ⅱ度。
第五类:X型腿:两脚之间距离10厘米—19厘米为I度;20厘米以上为Ⅱ度。
达到I度标准的考生,可在开设考试项目中自行选择力所能及的两个项目进行考试;达到Ⅱ度标准的考生,可在开设考试项目中自行选择力所能及的一至两个项目进行考试,也可以免考。
>>>> (四)考试前临时有重病或受伤的考生
临时有严重病伤,具有三甲医院证明的考生,可申请缓考体育,缓考时间在文化课统考后,全市集中一次性考试;如缓考时仍然不能参加考试的,须出具相关证明材料,现场办理免考。
>>>> (五)考试时受伤的考生
因在考试中受伤不能完成考试的,由本人提出申请,经考务组长同意后,现场办理未考项目的缓考。缓考时间在文化课统考后,全市集中一次性考试。
申请择考或免考的学生,应在中考报名前提出申请。所在学校接到学生申请后,应严格按照择考或免考标准进行初审。学校初审同意后,需在中考报名时,将择考或免考考生的情况录入到中考管理系统并打印出汇总表,然后将汇总表及相关证明材料(证明材料在开具时间的半年内有效)上报市中招办,再组织学生于指定时间到指定地点(具体安排另行通知)参加复检。市中招办将联合医疗部门组成中考医务仲裁小组对申请择考或免考的学生进行复检,复检通过后,考生方可获得择考或免考资格。申请免考、择考的学生需在东莞教育网及本校进行公示。
评分标准






