
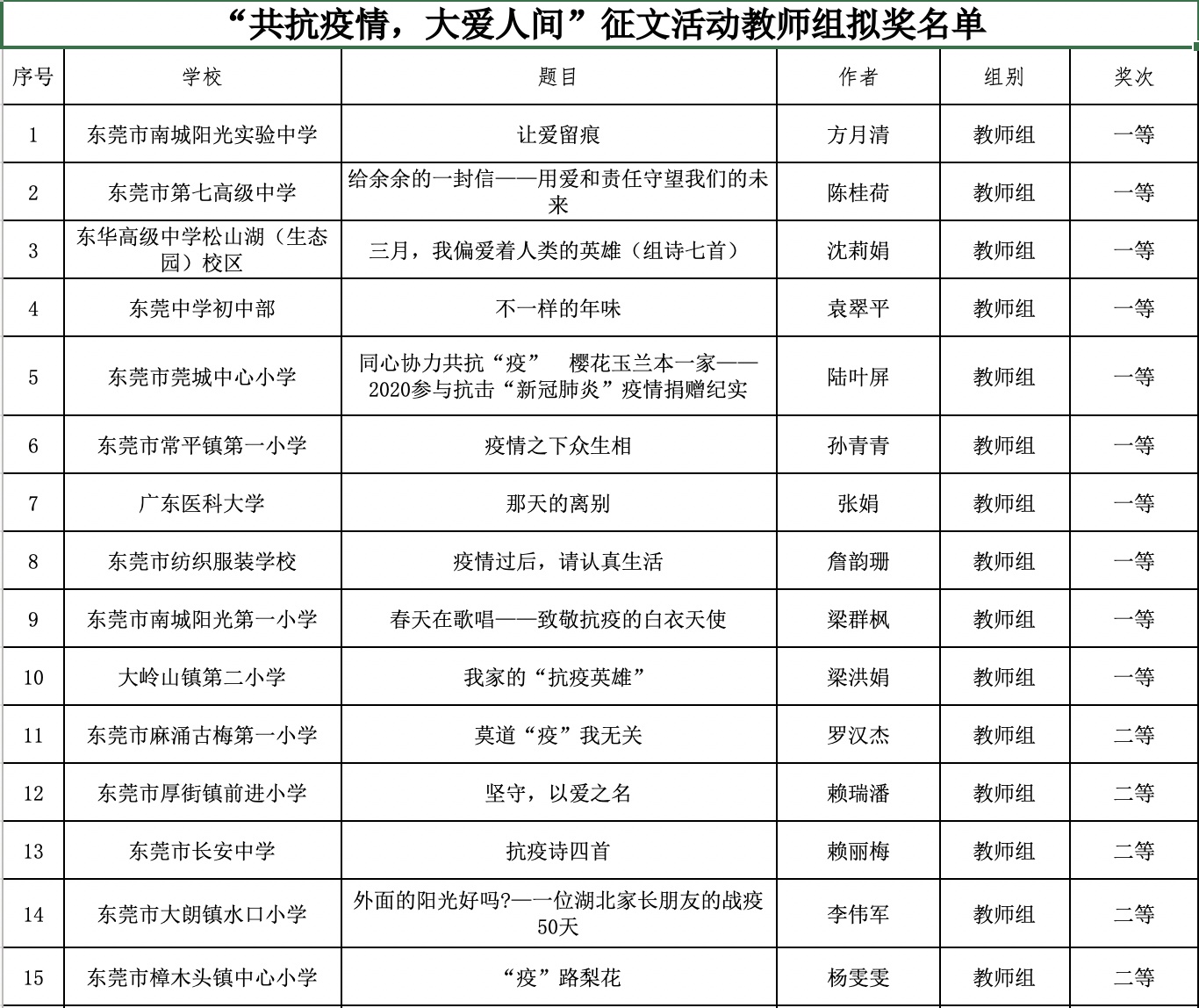
由东莞市委教育工作委员会、东莞市教育局、南方日报东莞办事处联合主办的“共抗疫情 大爱人间”——东莞中小学、高校师生主题征文活动,今起公示拟获奖名单。经评委严格、认真评审,共评选出获奖作品503篇,并经网络点赞投票选出人气作品10篇,现予公示。
此次征文活动于3月13日启动,鼓励师生以笔为援,以笔书情,分享在新冠肺炎疫情中的所见所闻所感,向战疫英雄致敬。活动分小学(特教)、初中、高中(中职)、高校(高职高专)、教师五个组别进行,得到师生们广泛关注与参与。经过征集、展示、评审、点赞等环节,评选出专业奖作品503篇,以及人气奖作品10篇。
公示时间为2020年4月20日至4月26日。公示期间,如发现公示名单有错误或对获奖情况有异议,可致电0769-22809616反映相关情况。
附:“共抗疫情 大爱人间”——东莞中小学、高校师生主题征文活动拟奖名单
小学组











初中组






高中(中职)组



高校组

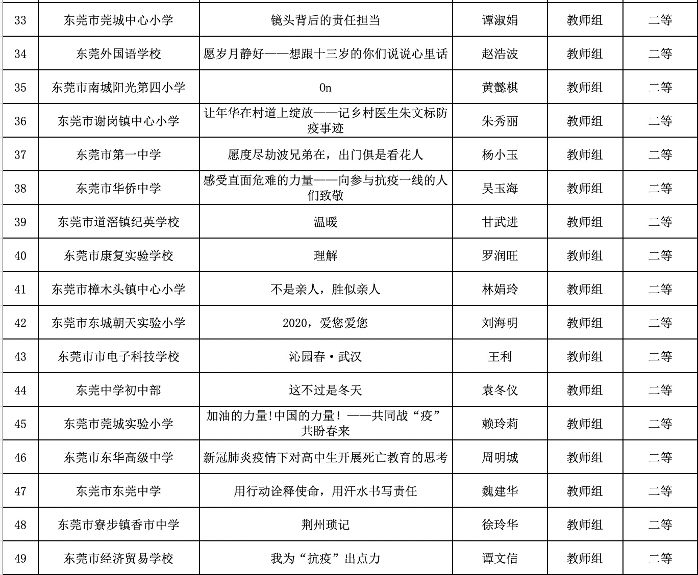
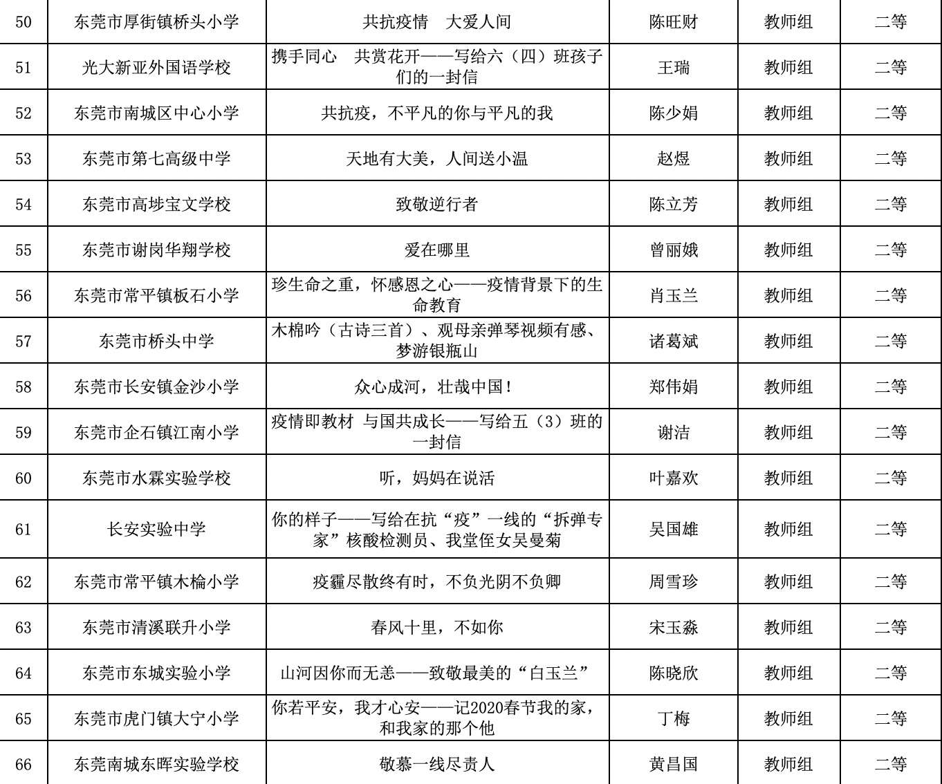
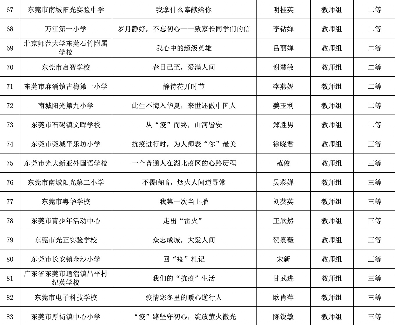
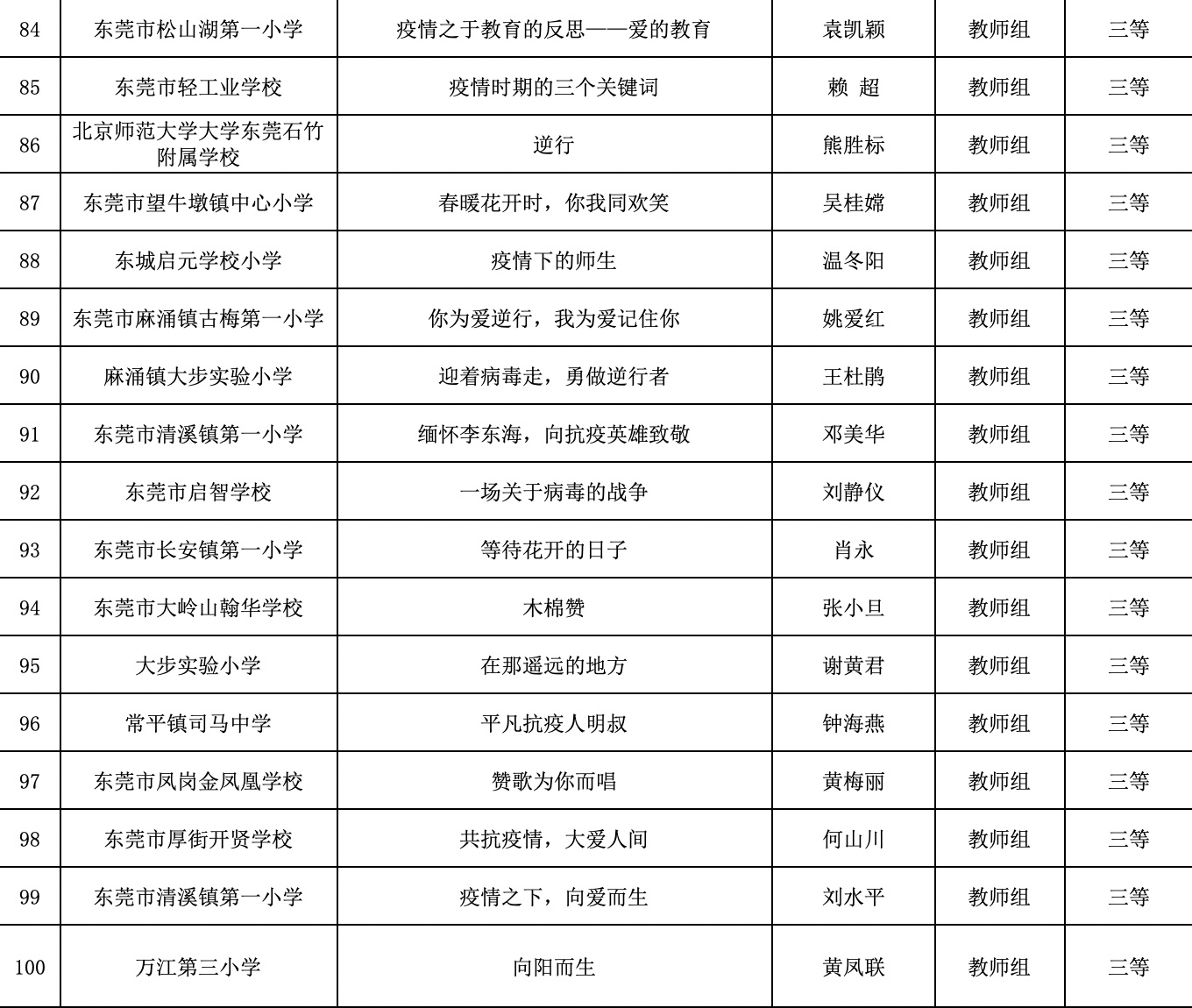
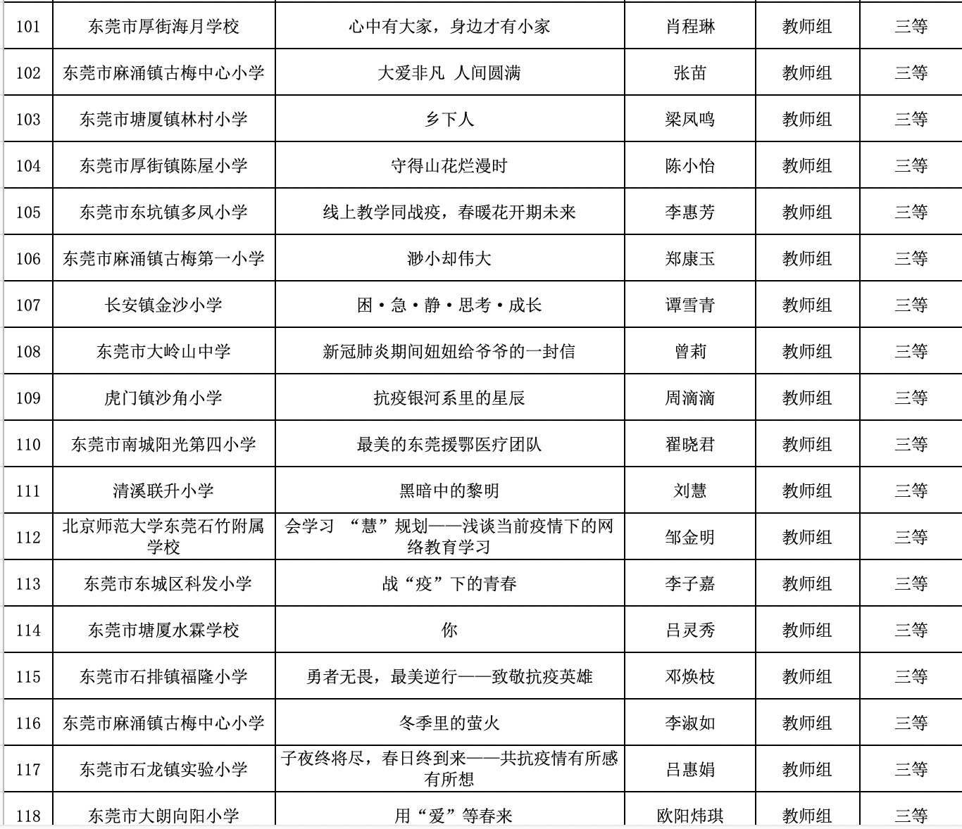
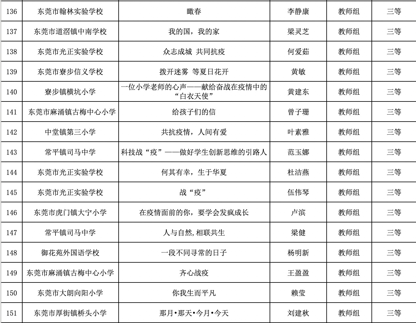
教师组









人气奖

【记者】林群贤

