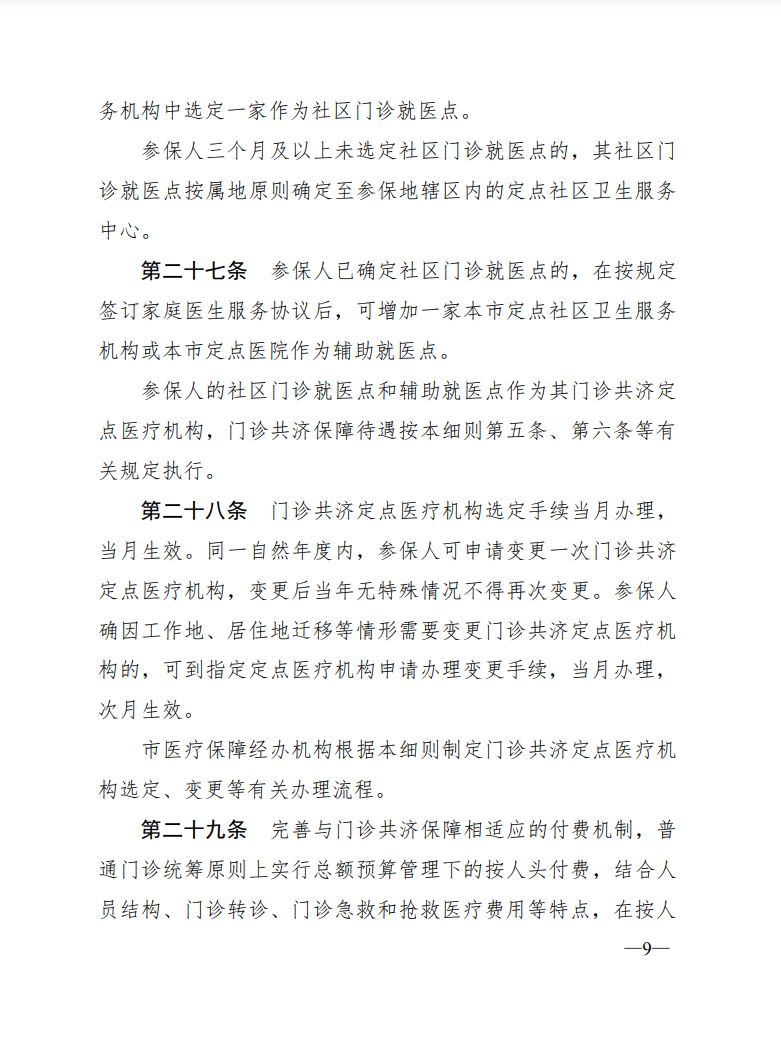
近日,《东莞市基本医疗保险门诊共济保障实施细则》印发,并将于2022 年12月1日起施行。今后,东莞参保人门诊就医将采取“一主点一辅点”方式,选择了本市医院作为辅点的参保人,在医院看病可以无需通过转诊直接报销,年度报销限额为上上年度城镇职工年平均工资1%,参保人在本市定点社区卫生服务机构就医则不设年度最高支付限额。
市政府新闻办将联合市医保局于11月3日下午3时召开“共建美好家园”之医疗保障专场新闻发布会,介绍《东莞市基本医疗保险门诊共济保障实施细则》的相关政策,敬请期待。
相关链接>>>视频|@东莞街坊,门诊医保出新政,如何就诊帮你盘清楚












【撰文】郭文君 龚菊
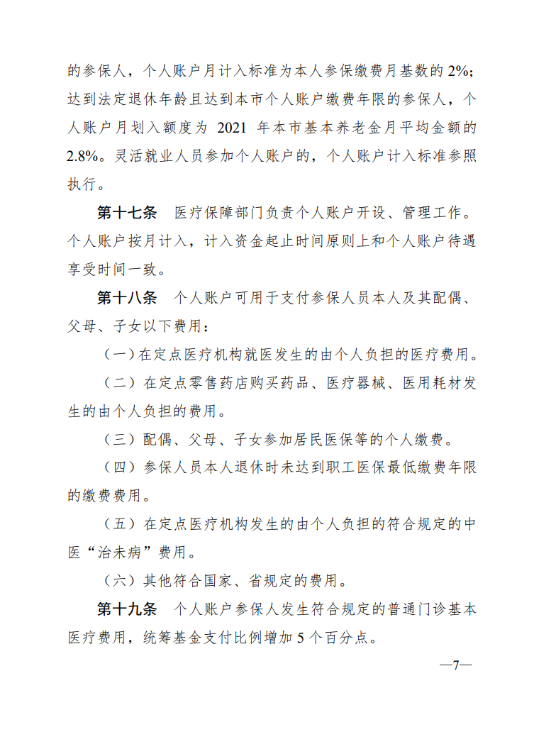
【设计】曾競


