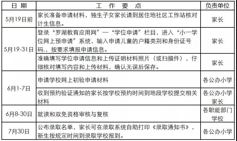
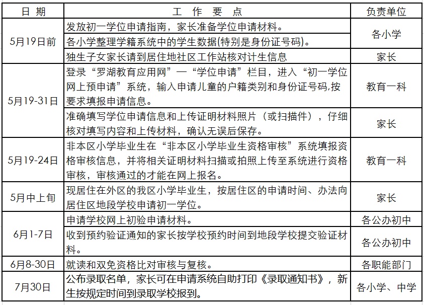
5月19日开始启动网上申请,截至5月31日、7月30日公布新生名单…5月9日晚,罗湖区教育局分别发布2020年小一初一学位申请指南。
据了解,罗湖区2020年义务教育阶段学位申请实行全流程网上办理,家长将申请学位所需的证件、材料扫描或拍照上传至申请系统,学校在申请系统对材料进行初审。家长无需到学校提交申请材料。
一、招生对象
小一招生对象为:年满六周岁(2014年8月31日及此日前出生),在罗湖区实际居住;初一招生对象为:就读小学六年级,父母在罗湖区实际居住;小一和初一招生对象须符合如下条件之一:
1.深圳市户籍儿童;
2.享受市政府相关优惠政策人员子女;
3.父母双方或一方具有深圳户籍的非深户籍儿童;
4.父母双方或一方持有具有使用功能的深圳经济特区居住证,且在罗湖区居住满1年、连续参加社会保险(养老保险和医疗保险)满1年的非深户籍儿童。
二、申请学位所需证明材料
深圳户籍儿童
1.儿童及父母户口簿、身份证;
2.父母在学校招生地段内有效房产证明或《购房合同》(包含付款凭证),或由房屋租赁管理部门核发的房屋租赁凭证(含保障性住房租赁合同);
3.父母的计划生育信息记录。
非深户籍儿童
1.父母双方或一方具有使用功能的深圳经济特区居住证;
2.儿童及父母的户口簿、身份证。港澳籍儿童还需核验港澳居民来往内地通行证、父母与子女亲属关系证明(市公证处出具),父母是港澳籍的还需提供《港澳居民居住证》;
3.父母在学校招生地段内有效房产证明或《购房合同》(包含付款凭证),或由房屋租赁管理部门核发的、登记备案时间连续满1年以上的房屋租赁凭证(含保障性住房租赁合同);
4.父母双方或一方在本市连续参加社会保险(养老保险和医疗保险)满1年的记录;
5.父母的计划生育信息记录。
连续满1年的计算,以申请学位时为基点向前倒算,社会保险补缴的年限不予计算。
住房及有关证明材料的要求及说明
1.已办理房改手续的住房、购买的保障性住房、特区原居民手续齐全的(含原住居民祖屋)自有住房可视为住宅类商品房。
2.申请学位的房产,父母或监护人必须拥有≥51%的产权。
3.2020年4月30日前未入伙的住房,其购房合同不能作为学位申请依据,申请者应先在现住址地段学校申请,8月31日前能入伙的,由学校视学位情况决定是否接受申请。
4.在罗湖区临时(不满1年)购房、租房,深圳户籍无法保证就近入学,非深户籍不受理申请。
5.军产房、集资房、自建房、商务公寓。分别提供下列材料并实际居住,按特殊房产处理,不予积分。①军产房提供住房军产证或军产房所属部门出具的购房证明(附付款凭证);②单位自建房、集资房出具购房合同和交款收据;③自建房提供“二证一书”或股份公司(或社区工作站)出具的房产证明材料;④商务公寓提供住房产权证明(父母在本市没有住宅房产并实际居住)。
6.居住在祖辈房(祖父母、外祖父母)的,适龄儿童及父母须和祖辈在同一个户口簿并实际居住,父母在本市没有住宅类房产。
7.住单位职工(集体)宿舍的,父母应为该单位正式员工并由所在单位缴纳社保,住房属所在单位所有并提供产权证明,在本市没有其他住宅房产并在该宿舍实际居住(网格登记连续满一年以上)的,按租住特殊房产处理,不予积分。
8.租房居住的,父母应在本市没有住宅房产并实际居住,租赁用途必须为“住宅”或“商住两用”。租赁管理部门出具的《房屋租赁凭证》或《房屋租赁信息》、政府公租房和《保障性住房租赁合同》均为申请学位有效的租房凭证。
9.计算租房起始时间以租赁管理部门出具的《房屋租赁凭证》签署(备案)日期或《房屋租赁信息》发证日期为准,截止至2020年4月30日满一年。同一学区地段前后连续的新旧租赁合同可合并计算租住时间,不同学区地段的新旧租赁合同按新合同签发时间作为积分计算起始日期,租住时间原则上应跨越2020年9月30日。疫情期间租赁合同过期,但仍在原租赁住址实际居住的,视为连续租住。
10.租房和住祖辈房、集体宿舍、商务公寓的适龄儿童父母(监护人)在本市有无住宅类房产和是否连续、实际居住以市政府相关部门的人口居住登记信息系统和社区网格管理系统核验为准,申请学位时务必如实填报。受理申请后,除联网信息比对,学校也将联合公安、社区网格登记部门上门家访。如果没有实际居住,将取消地段公办学校申请资格。
11.根据《深圳市社会保险基金管理局关于告知疫情防控期间社保延期缴费有关情况的函 》:“对于受新型冠状病毒感染的肺炎疫情影响,用人单位无法按时缴纳企业职工养老保险费、失业保险费、工伤保险费的,可延期至疫情解除后三个月内缴费”的通知,疫情期间未按时缴交保费的不作断保处理。
三、学位安排原则和办法
(一)按学区地段免试就近入学。单校划片学校按各校划定的地段范围招生;多校划片的大学区和共享学区按大学区和共享学区范围招生。民办学校招生范围为居住在罗湖辖区的生源。
(二)全区实行学位申请住房锁定。全区所有公办小学实行学位申请住房锁定,一套住房只允许一户家庭申请学位,三年内不可重复申请(相同父母或监护人的多个子女不受影响)。
1.家长在网上申请系统录入住房信息时,只需输入房屋编码或在系统内设定的住房信息中选取,不用自己录入住址,家长选择该套住房并申请成功,该住房即被锁定。一套住房被锁定后,初中三年后才解除锁定状态(住房是否锁定可在“罗湖教育应用网——学位申请” 查询)。
2.申请人的住房如被锁定(即以该住房申请入读的学生在读),罗湖户籍适龄儿童父母无其他住房并在该套住房实际居住的可在地段学校申请,列为“E类”,视全区学位情况统筹安排;非深户籍适龄儿童可参加民办学校统筹招生。
3.如果系统中没有搜索到所居住的房屋信息,请提供房产证(或租赁凭证)和房屋编码(编码可在社区查询)到地段学校服务窗口登记,经区教育局核实并给予增加该房屋信息后,再进行申请。
4.民办学校不实行学位申请住房锁定。
(三)根据学位数量,按类别/积分高低和志愿顺序录取。
采取“类别+积分,类别优先,后取积分”招生方法。先按照申请儿童及父母的户籍和居住情况划分学位申请类别,再按申请儿童父母(或监护人)的居住、社会保险时间(养老保险+医疗保险)和计生等情况计算月积分和加分。录取时,视学位数量划定类别/积分线,按申请儿童的类别/积分高低和志愿顺序由申请系统电脑排位录取。同类别按积分从高到低录取。公办学校录取满后,按志愿录取到民办学校。不服从安排的,不再安排学位。学位申请分类和积分办法如下:
1.类别。根据申请儿童及父母的户籍和居住情况划分申请类别,共分A、B、C、D、E、F六类。
2.积分。积分由“基础分+月积分+加分”构成。
(1)基础分:按不同的类别给予基础分,A类100分、B类90分、C类80分、D类70分、E类65分、F类60分。
(2)月积分:根据申请儿童及父母的户籍、居住、社保等不同情况按月积分。
深圳户籍儿童:①学区住房为住宅类商品房的按《房产证》发证日期,每满1个月积0.3分。特殊房产不积分。②学区租房按《房屋租赁凭证》签署(备案)日期,每满1个月积0.2分。租住商务公寓或特殊房产,提供《房屋租赁信息》(蓝本)或只提供实际居住网格登记信息的不积分。
非深圳户籍儿童:申请儿童父母(监护人)连续缴交社保(养老+医疗)一年的基础上,每增加1个月积0.1分。积分按二项同时参保时间计算(补交不计)。如果参保时间不一致,则按参保时间较短险种计算(以社保局比对验核结果为准)。
(3)加分。①独生子女加1分。②实行大学区招生的地段,申请原地段学校的A、B类加3分;C、D类加1分。③住房为住宅类商品房或租房提供《房屋租赁凭证》加1分。④父母为深户或一方为深户、一方有居住证或双方有居住证加2分;父母同时在深圳缴交社保(养老+医疗)再加2 分。⑤非深户籍父母居住证、社保同时满五年及以上的加1分。⑥深圳户籍具有我市小学6年学籍,非深户籍具有我市小学6年学籍、父母持有满6年有效居住证和缴纳满6年社保(养老+医疗)的小学毕业生申请初一加1分。
(注:④⑤⑥项单亲家庭视实际情况加分。离异家庭能同时提供孩子父母双方居住证和社保证明且符合条件的,享受同样加分。)

四、大学区和共享学区
(1)申请儿童可填报学区内2—5个公办学校志愿(视学区内学校数量)。由于莲南小学、布心小学原地段生源已严重超过学校的接收能力,2所学校不接受大学区内其他学校地段适龄儿童申请,2所学校地段的适龄儿童可填报大学区内其他学校志愿。各大学区组成学校详见《申请学校地段示意图》。

小一学位申请程序及操作指引

(2)怡景小学、景贝小学、向西小学、罗湖教科院附属学校(小学部)为共享学区:①螺岭外国语实验学校、湖贝小学、翠竹外国语实验学校地段生除填报地段学校志愿外,必须加填怡景小学、景贝小学或向西小学志愿(选二个,也可以直接申请该校);②草埔小学、凤光小学地段适龄儿童可以填报地段学校和罗湖教科院附属学校志愿,也可以直接申请罗湖教科院附属学校(小学)。
罗湖中学、滨河实验中学实行大学区招生。申请学生可填报学区内2个公办学校志愿。
罗湖中学、红桂中学、罗湖教科院附属学校(初中)为共享学区。①笋岗中学与罗湖教科院附属学校(初中)为同一学区,学区内学生可填报笋岗中学或罗湖教科院附属学校(初中),地段内非深户籍申请学生必须加填罗湖教科院附属学校(初中)和红桂中学志愿;②松泉中学地段非深户籍申请学生必须加填罗湖教科院附属学校(初中)志愿;③罗湖外语实验学校、文锦中学地段非深户籍申请学生必须加填罗湖中学、红桂中学志愿。

初一学位申请程序及操作指引

个别学位特别紧张学校实行提前分流。请下列学校地段内小学毕业生(家长)根据自己的条件,按学校接受学位申请类型,选择对应的学校:
①深圳中学初中部是市属学校,招生计划由市教育局下达。只受理地段内A、B类小学毕业生申请,地段内其他类别小学毕业生,请申请东湖中学。
②市第二实验学校初中部是市属学校,招生计划由市教育局下达。只受理地段内A、B、C、D类小学毕业生申请, 地段内其他类别小学毕业生请申请罗湖中学。
③翠园初级中学只受理地段内A、B、C类小学毕业生申请,地段内其他类别小学毕业生请申请文锦中学。
④罗湖外语初中学校只受理地段内A、B类小学毕业生申请,地段内其他类别小学毕业生请申请罗湖外语实验学校。
⑤翠园东晓中学只受理地段内A、B、C、D类小学毕业生申请,地段内其他类别小学毕业生请申请罗湖教科院附属学校(初中)。
⑥桂园中学只受理地段内A、B、C、D类小学毕业生申请,地段内其他类别小学毕业生请申请红桂中学。
笋岗中学开展“五四分段”试验。笋岗中学与凤光小学联合开展“五四分段试验”,凤光小学五年级学生可自愿申请到笋岗中学就读六年级(初中预备年级),学校按招生计划录取。
非本区小学毕业生申请罗湖区初一学位(5月19-24日资格审核)。非本区小学毕业生,符合如下条件之一的,可申请就读罗湖区初一:①罗湖户籍,家长(监护人)在学区实际居住。②本市外区户籍,家长在学区购房并实际居住;或租房有正式租赁凭证(无其他住宅房产),实际居住满一年。③非深圳户籍,家长在学区购房,实际居住满一年。符合上述条件的请于5月19-24日期间登录“罗湖教育应用网”—“学位申请”栏目“初一学位网上预申请”,进入“非本区小学毕业生资格审核”栏,填报资格审核信息,并将户籍证明(或居住证)和罗湖的住房(租房)证明、《内地居民采集》、原就读学校《小学毕业生登记表》或《学生手册》扫描或拍照上传至系统进行资格审核,审核通过的才能在罗湖区申请初一学位。④非深圳户籍,家长在学区购房实际居住不满一年、或学区租房实际居住,符合条件的参加第三阶段民办学校统筹招生。
罗湖区教育局招生服务窗口电话:0755-22185706(公办);075-522185748(民办)。
【撰文】叶淑萍

