南方网 > 东莞新闻 > 正文

东莞哪些人可申请住房保障?一张表让你全明白


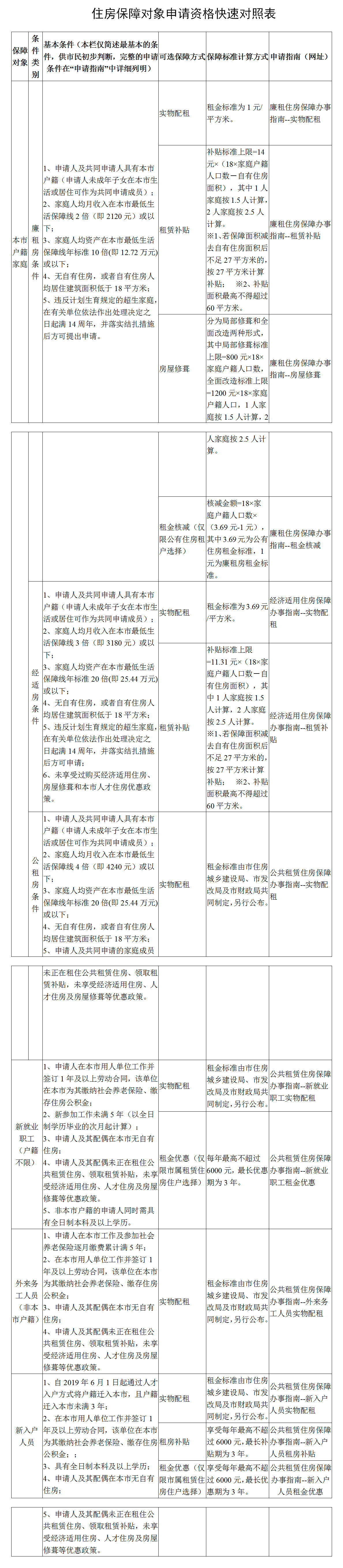
近日,东莞市住房城乡建设局发布《住房保障对象申请资格快速对照表》,从本市户籍家庭、新就业职工(户籍不限)、外来务工人员(非本市户籍)、新入户人员等方面,系统梳理了各类人群申请住房保障的条件、可选保障方式及保障标准,帮助市民快速了解决政策,加强住房保障。

具体情况如下表:

详情请登录东莞市住房和城乡建设局官网-住房保障专栏-申请指南及表格下载。

【记者】吴擒虎

版权声明:未经许可禁止以任何形式转载