2019年春节假期马上就来啦!

根据国务院节假日安排通知
2019年春节放假安排:
2月4日~2月10日
放假。
2月2日(周六)、2月3日(周日)
上班。
我区各医疗卫生单位放假期间的工作是怎么安排的?
一起来看看吧~!
南方医科大学顺德医院

广州中医药大学顺德医院
顺峰门诊放假通知
根据上级通知精神,2019年春节放假7天(2月4日至2月10日),调休后2月2日(星期六)、2月3日(星期日)全天正常上班。现将春节放假期间有关事项通知如下:
顺峰急诊、发热门诊24小时接诊;妇科、五官科、超声诊断科、心电图室2月4日2月6日(除夕~年初二)休息;
2月7日~2月10日(年初三~年初六)心电图室上午开诊;妇科、五官科、超声诊断科全天开诊;
顺峰门诊中药房、免煎中药房2月4日-8日(除夕~年初四)上班时间为8:00-18:00;2月9日-2月10日(年初五~年初六)上班时间为8:00-21:00。
一门诊放假通知
根据上级通知精神,2019年春节放假7天(2月4日至2月10日),调休后2月2日(星期六)、2月3日(星期日)全天正常上班。现将春节放假期间有关事项通知如下:
内、儿科:
每天8:00-12:00
14:30-17:00
骨科:
2月4日、2月7日-10日
8:00-12:00,下午休息
皮肤科:
2月4日、2月8日-10日
8:00-12:00,下午休息
请互相知照,祝大家节日快乐、身体健康。
三门诊放假通知
根据上级通知精神,2019年春节放假7天(2月4日~2月10日),调休后2月2日(星期六),2月3日(星期天)全天正常上班。放假期间安排内儿科医生及相关人员值班。
春节期间上班时间8:00~17:30,敬请留意!
广东医科大学顺德妇女儿童医院
春节期间(2月4日-2月10日)急诊、妇科、内科正常全天出诊。
春节期间(2月4日-2月10日)停诊科室:
1.儿科专科门诊
2.产科(5-7日全天停诊,门急诊病人可到住院部就诊)
3.妇产科特需门诊
4.妇科专家门诊
5.儿童外科
6.二门诊
7.儿童中医门诊(3日下午、4-7日全天停诊)
8.儿童保健科(3日下午、4-7日全天停诊)
9.皮肤科(4-9日全天停诊)
10.男科(3-10日全天停诊)
11.妇保科(4-7日、10日全天停诊)
12.外科(4-11日门诊停诊,门急诊患者可到住院部就诊)
13.计生门诊(3-7日、10日全天停诊)
14.五官科(4-7日门诊停诊)
15.胃肠镜室(4-11日停诊)
顺德区伍仲珮纪念医院
根据上级文件精神,结合我院实际,2019年春节具体放假安排如下:
一、全院
2月2日(星期六)、2月3日(星期日)正常上班。
二、门诊部、心理门诊、社区防治科
2月4日至2月8日(年三十至初四)停诊;
2月9日至10日(初五、初六)有值班;
2月11日(初七)正常开诊。
如急诊请直接到住院部各科就诊!
电话:22290739。
三、美沙酮门诊春节期间正常上班。
暨南大学附属顺德医院
因春节放假,门诊部各诊室出诊时间有调整,具体如下:
一、呼吸内科门诊、感染科肝病门诊2月5日至2月7日(年初一至年初三)停诊,2月8日(年初四)恢复正常上班。
二、消化内科门诊、胃镜室2月4日下午至2月7日(除夕下午至年初三)停诊,2月8日(年初四)恢复正常上班;无痛胃肠镜项目于2月2日至2月10日(年廿八至初六)暂停,2月11日(初七)恢复正常检查。
三、心血管内科门诊、内分泌代谢科门诊、神经内科门诊、肾内科门诊、风湿免疫科门诊2月5日至2月8日(年初一至年初四)停诊,2月9日(年初五)恢复正常上班。
四、皮肤科、中医科、口腔科、耳鼻咽喉头颈外科门诊、眼科门诊、骨科门诊、妇科门诊、产科门诊,康复科门诊(包括理疗室、针灸室、体疗室、按摩室及高压氧舱)、泌尿外科门诊、消化疝科门诊、手足显微外科门诊、甲乳胸烧伤整形科门诊2月4日至2月8日(除夕至年初四)停诊,2月9日(年初五)恢复正常上班。
五、儿科门诊春节期间(上午8:00-11:30,下午14:00-17:30)正常上班。儿科夜门诊从2月4日起至2月11日(除夕到年初七)暂停,2月12日(年初八)恢复正常上班。
六、急诊科正常上班。
七、体检科2月4日至2月10日(除夕到初六)调休,2月11日(初七)恢复正常上班。
暨南大学附属口腔医院

顺德区伦教医院
根据上级文件精神,结合我院实际,2019年春节放假安排如下:
一、功能科2019年春节期间部分检查项目停止开展安排
1、B超室:年初一、初二、初三(2月5日——2月7日)休息,所有B超检查项目全部停止,急诊除外。如有疑问,请拨打功能科电话:27720284。
2、脑电图室:年初一至年初七(2月5日——2月11日)休息。年初八(2月12日)正常上班。
二、五官科工作安排
1、五官科除夕至年初四(2月4日——2月8日)休息,年初五(2月9日)正常上班。
2、皮肤科除夕至年初六(2月4日——2月10日)休息。年初七(2月11日)正常上班。
3、口腔科年初一至年初三(2月5日——2月7日)休息。年初四(2月8日)正常上班。
三、中医科、理疗科工作安排
1、中医科除夕至年初六(2月4日——2月10日)休息。年初七(2月11日)正常上班。
2、理疗科除夕至年初四(2月4日——2月8日)休息,年初五(2月9日)正常上班。
四、体检中心工作安排
体检中心除夕至年初六(2月4日——2月10日)休息。年初七(2月11日)正常上班。
广州中医药大学顺德医院
附属勒流医院
为更好地给群众提供医疗服务,方便群众就医,结合我院实际,经研究决定,我院 2019 年春节实行调休政策,放假时间为 2 月 4 日~10 日(即除夕~正月初六)共 7 天,2 月 2 日~3日(星期六、日)上班。具体安排如下:
2 月 2 日~3 日:照常上班。
2 月 4 日~10 日:急诊科、儿科门诊照常应诊;体检科、专家门诊停诊。
门诊部、妇科门诊:2 月 4 日下午~7 日停诊,2 月 8日~10 日设加强班应诊。
2 月 11 日起:全院照常上班。
广州医科大学附属顺德医院
2019年春节假期出诊排班表出炉,请往下阅览!

(点击查看大图)
南方医科大学顺德医院
附属陈村医院
门急诊春节期间应诊工作安排(2月4日-2月10日):
一、急诊科照常应诊。
二、内科门诊、妇产科门诊:放假期间按节假日排班安排医生出诊。
三、教授门诊:2月4日(除夕)到2月7日(年初三)停诊。
四、儿科门诊:2月5日(年初一)至2月7日(年初三)停诊。
五、骨科门诊:2月5日(年初一)至2月7日(年初三)停诊。
六、中医科、康复科:2月5日(年初一)至2月7日(年初三)停诊。
七、皮肤科门诊:2月5日(年初一)至2月8日(年初四)停诊。
八、外科门诊春节期间停诊(如有需要至住院部外科就诊)。
九、眼耳鼻咽喉科门诊停诊(如有需要至眼耳鼻咽喉科住院部就诊)。
十、口腔科停诊(如有就诊需要,由眼耳鼻咽喉科联系口腔科急诊待命班)。
广东医科大学附属第三医院
(顺德区龙江医院)
门急诊春节期间应诊工作安排(2月4日-2月10日):
皮肤科、泌尿外科门诊初一初二休息
手足外科门诊初二休息
其它科室均开诊
广州中医药大学顺德医院
附属均安医院
2月4日至2月10日(除夕至年初六)
上下班时间调整如下:
上午:8:00-11:30;下午:2:00-4:30
2月11日(年初七)恢复正常上下班时间。
停诊科室:
门诊各部门(含门诊、妇科门诊、儿科门诊、皮肤科、五官科、康复科)、内镜中心、心电图室、 社科康(健康管理中心)、口腔科、内二区
急诊科24小时上班,急诊患者请到急诊科就诊;
妇产科急诊患者请到住院部5楼妇产科就诊;
儿科急诊患者请到住院部6楼儿科就诊;
内科患者如需住院请到住院部2楼内一区。
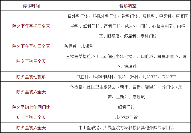
新容奇医院
春节期间,我院门诊部分科室接诊时间调整,急诊正常开诊。

(点击查看大图)
广东同江医院

假日门诊安排如下:

顺德和平外科医院



▼更多资讯 请关注我们▼
顺德医学会
编辑整理:梁佩琳
责任编辑:岑婉梅


长按,识别二维码,加关注
爱我请给我好看!

