日前,肇庆市人社局发布《关于开展肇庆市个人账户(死亡人员)沉淀资金清退专项行动的通告》,通知参保人遗属办理已死亡但未清退个人账户的后续业务。
原通告如下
根据《社会保险法》第十四条关于“个人死亡的,个人账户余额可以继承”的规定,参加基本养老保险的个人,死亡后,其遗属可以继承其个人账户余额。
为严格落实法律规定,充分维护参保人合法权益,肇庆市正在开展肇庆市个人账户(死亡人员)沉淀资金清退专项行动,请已死亡但未清退个人账户的肇庆市企业参保人遗属,尽快携带相关办事材料到肇庆最后参保地社保经办机构(联系方式见附表)办理清退个人账户的后续业务。申领对象和所需材料如下:
一、申领对象
根据相关法律法规,拥有法定继承权的遗属有:(一)第一顺序:配偶、子女、父母;(二)第二顺序:兄弟姐妹、祖父母、外祖父母。继承开始后,由第一顺序继承人继承,第二顺序继承人不继承;没有第一顺序继承人继承的,由第二顺序继承人继承。
二、所需材料
1.申领人签名的《企业职工基本养老保险待遇申报表》。
2.参保人居民死亡医学证明书等死亡证明材料或《社会保险经办业务证明事项告知承诺制承诺书》。其中在境外死亡的,须提供我国驻当地使领馆出具的死亡材料或经公证的当地医院出具的死亡材料中文译本。
3.申报死亡待遇遗属的有效身份证件、与参保人关系材料(户口本或经公证的关系材料等)。
4.参保人社会保障卡或银行个人结算账户存折或借记卡。
5.参保人银行账户全部注销且有经公证的遗嘱指定继承人的,提供遗嘱、公证文书及指定继承人名字的银行个人结算账户存折或借记卡;参保人银行账户全部注销且没有指定继承人的,提供申报死亡待遇的遗属名字的银行个人结算账户存折或借记卡。
6.申报死亡待遇的遗属不是参保人第一顺序继承人(父母、配偶、子女)的,提供参保人不存在第一顺序继承人的公证材料。
委托他人申办的,须同时提供个人委托书及被委托人的第二代身份证原件。
特此通告。
肇庆市社会保险基金管理局
2022年8月18日
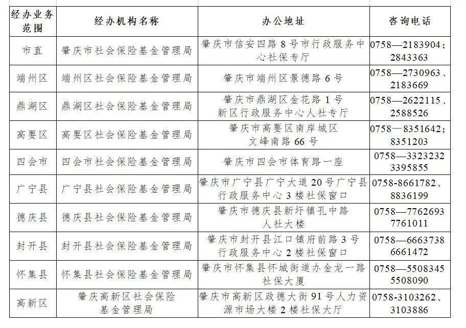
肇庆市各级社保经办机构办公地址一览表

肇庆市各级社保经办机构办公地址一览表。
详细信息请关注肇庆市人社局官方网站 http://www.zhaoqing.gov.cn/zqrsj/gkmlpt/content/2/2707/mpost_2707688.html#107
【撰文】王焌鑫
资料来源 肇庆市人社局


