11月3日,2021年国家科学技术奖励大会在北京召开。广东共有36个通用项目荣获2020年度国家科学技术奖,其中,广东省单位或个人牵头完成7项,包括国家自然科学奖二等奖1项,国家科技进步奖一等奖(创新团队)1项、二等奖5项。
广州医科大学附属第一医院钟南山院士领衔的“钟南山呼吸疾病防控创新团队”荣获国家科学技术进步奖创新团队奖,这是2020年度全国唯一获此殊荣的创新团队,也是广东首次获得该奖项。
钟南山团队获奖,全国唯一!2020年度国家科学技术奖公布
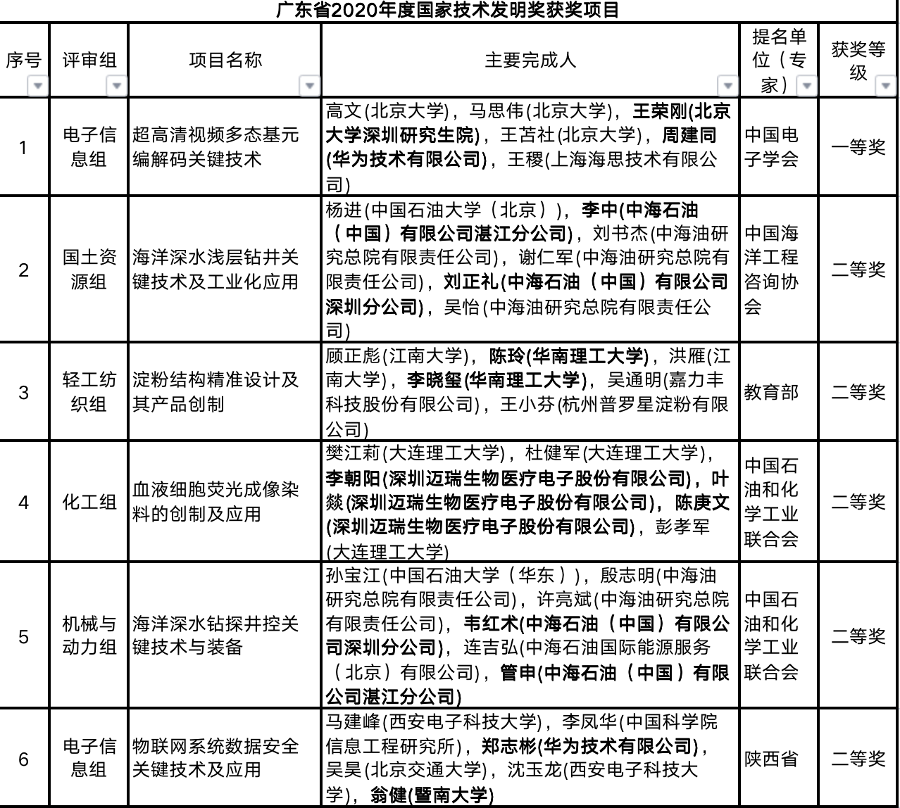
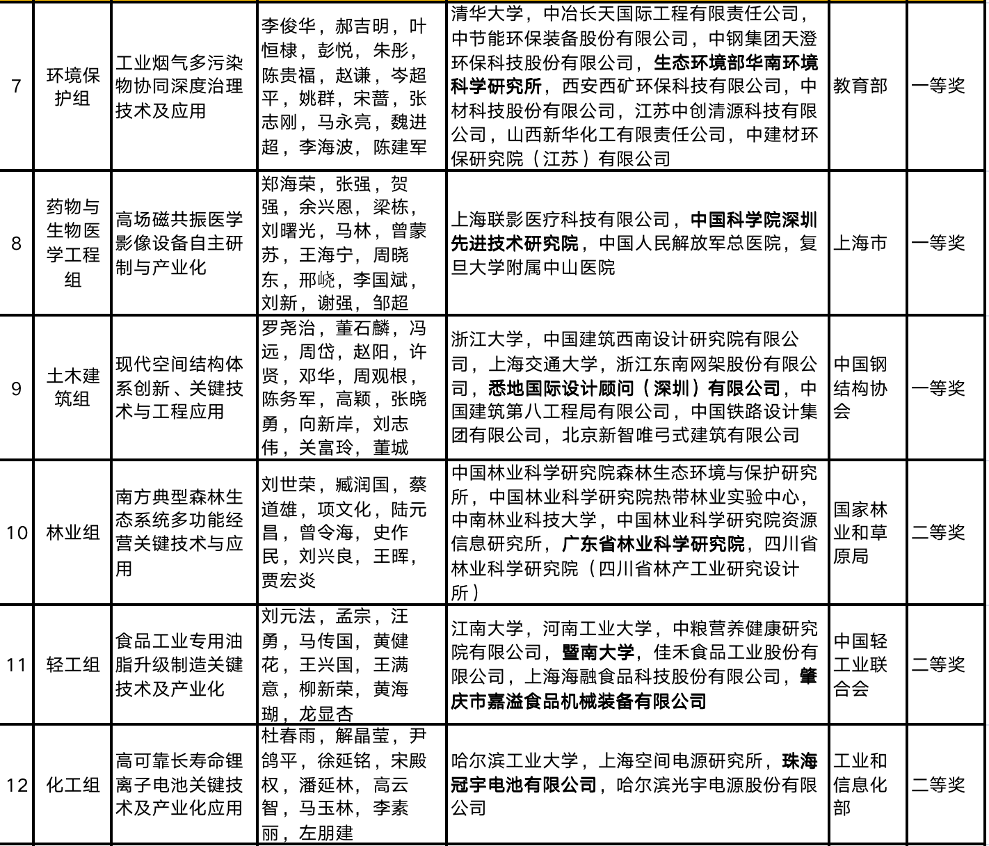
据统计,广东36项获奖的通用项目占全国获奖通用项目总数比例达17.1%,包括国家自然科学奖2项(二等奖2项)、国家技术发明奖6项(一等奖1项,二等奖5项)、国家科技进步奖28项(一等奖4项,二等奖24项)。







近年来,广东积极构建以企业为主体的技术创新体系成效日显,企业牵头完成的重大创新成果在2020年度国家科学技术奖也充分体现,22项广东企业参与的项目获得了国家科学技术奖,其中,一等奖2项,二等奖20项。企业牵头获奖的项目共3项,比亚迪股份有限公司牵头完成的“高性能电动汽车动力系统关键技术及产业化”、中兴通讯股份有限公司牵头完成的“宽带移动通信有源数字室内覆盖QCell关键技术及产业化应用”、华为技术有限公司牵头完成的“超大容量智能骨干路由器技术创新及产业化”荣获国家科技进步二等奖。
此外,在国家自然科学奖上,广东也有重大斩获,由中国科学院广州地球化学研究所徐义刚院士牵头完成的“峨眉山大火成岩省与地幔柱研究”荣获国家自然科学奖二等奖,显示了广东在地球化学基础研究领域取得的突出进步。
省科技厅有关负责人表示,这些创新科技成果体现了广东实施创新发展战略的成效,更为广东奋力走好创新支撑引领产业高质量发展之路,推动粤港澳大湾区国际科技创新中心建设的进一步发展注入新动能。
据央视网报道,2020年度国家科学技术奖励大会在北京人民大会堂隆重召开,中国航空工业集团有限公司顾诵芬院士和清华大学王大中院士分获国家最高科学技术奖。
经网络评审组、学科专业评审组、评审委员会和奖励委员会评审,科技部审核,2020年度国家科学技术奖共评选出264个项目、10名科技专家和1个国际组织。其中,国家自然科学奖46项,一等奖2项,二等奖44项;国家技术发明奖61项:一等奖3项,二等奖58项;国家科学技术进步奖157项:特等奖2项,一等奖18项,二等奖137项。有8位外国专家和1个国际组织获中华人民共和国国际科学技术合作奖。
【记者】卞德龙
【剪辑】罗斌豪

