桂城街坊注意,“五一”假期将至,请留意以下交通信息。
全国收费公路小客车免费通行
4月26日,交通运输部表示,今年“五一”劳动节假期从4月30日到5月4日,共计5天,7座以下(含7座)小型客车通行收费公路免收通行费,具体免费通行时段为4月30日(星期六)0时至5月4日(星期三)24时。高速公路免费通行以车辆驶离出口收费车道的时间为准,即车辆在4月30日0时至5月4日24时之间驶离高速公路出口的可享受免费政策。
佛山地铁2号线延长1小时收车
为满足“五一”假期期间的客流需求,5月4日,佛山地铁2号线延长运营服务时间1小时。

*广佛线、南海有轨电车1号线、高明有轨电车“五一”假期运营服务时间不变。
5月5日起,南海有轨电车1号线提前1.5小时收车
为配合南海有轨电车1号线后通段接入调试,自5月5日起,南海有轨电车1号线首通段【𧒽岗站至三山新城北站】提前1.5小时结束运营服务,调整后,三山新城北站末班车时间为20:30、𧒽岗站末班车时间为21:00。
调整后的各站末班车时间表,请收好!

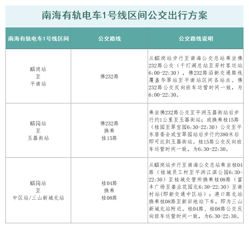
有小伙伴提问,如果搭不上南海有轨电车1号线,怎么办?
南海有轨电车1号线沿线公交开行情况以及区间公交出行方案来了,记得一键收藏!


如有疑问,可咨询车站工作人员或致电佛山地铁服务热线0757-86230000。该调整措施的结束时间,敬请留意佛山地铁官方公告。
此外,南海有轨电车1号线𧒽岗站B出口接入广佛线𧒽岗站A出入口通道也将于“五一假期”前向公众开放投入使用(详戳→)。
快点转发扩散!
来源:交通运输部、佛山地铁
编辑:佛山新闻网 郑晓琦

