好消息!
南海新交通完成林岳段主线征拆
番海大桥预计今年通车
海八路五丫口大桥有新进展!
佛山→广州→东莞城际线也要来了!
一大波交通项目有新进展
赶紧来看看
南海新交通顺利完成新林岳段
轨道主线的征拆工作
8月3日,南海区召开交通大会战推进动员大会暨城市容貌及道路提升三年行动工作总结会,对《南海区“交通大会战”行动方案(2020 年—2025 年)》(下简称《行动方案》)进行解读。
作为交通大会战的重点工作,会上,南海区委书记闫昊波和南海区委副书记、区长顾耀辉对轨道交通体系建设作出明确指示。闫昊波要求,近期要重点加快南海新交通项目东延至广州南站的对接。顾耀辉则表示,要确保南海新交通项目实验段年底试运行。

南海新交通部分路段效果图
备受关注的新交通项目正在加速推进。上周五,桂城组织专项行动,顺利完成新交通(林岳段)轨道主线的征拆工作。桂城街道党工委副书记、办事处主任岑灼雄表示,除了林岳段,桂城还将按照南海区全面提速“新基建”、完善轨道交通体系工作部署,全力支持南海区城市轨道交通规划建设,力争让新交通试验段在今年“跑起来”。
番海大桥主线桥计划于
今年年底通车
“广佛同城,交通先行”的理念早已深入人心。一直以来,南海勇于担当广佛同城的先行区,以交通衔接为重点,扎实推进广佛同城战略。

桂城将重点加速番海大桥、港口路北延、长江路东延等项目建设,推动夏东路北延、清风路东延至广州,全力配合佛山地铁2号线、3号线的建设以及4号线的前期规划实施工作,全力加速对接广州地铁10号线、11号线及19号线。

番海大桥如火如荼建设中。图/佛山新闻网
其中,番海大桥主线桥计划于今年年底通车,比原计划2021年6月提前了半年。
海八路五丫口大桥出入口
综合整治工程预计9月完成建设
行动方案提出,重点打造南海区“六纵六横”快速干线体系,作为省市高快速路网的补充,加强南海东中西部区域的快速互联互通。

桂澜路道路效果图
桂城方面,则是围绕“六横”之一的海八路做好落实。“海八路五丫口大桥出入口综合整治工程正加速推进,预计今年9月完成建设。”岑灼雄表示,按照“六纵六横”快速干线体系的线网规划,桂城将加快推进重大战略性通道的建设,构建好片区道路交通微循环,疏通好交通路网的毛细血管。譬如投入6500万元,对南海大道沿线建筑外立面、桂澜路沿线节点进行升级改造。
佛山→广州→东莞
超级城际线要来了
8月3日,国家发展改革委发布关于粤港澳大湾区城际铁路建设规划的批复,同意在大湾区有序实施一批城际铁路项目,提升大湾区城际交通供给质量。“轨道上的大湾区”浮出水面,佛山的身影出现在部分项目中,有望进一步提升与大湾区内主要城市的通达能力。

(图片来自国家发改委官网)
《粤港澳大湾区城际铁路建设规划》提出将构建大湾区主要城市间1小时通达、主要城市至广东省内地级城市2小时通达、主要城市至相邻省会城市3小时通达的交通圈,打造“轨道上的大湾区”,完善现代综合交通运输体系。到2025年,大湾区铁路网络运营及在建里程达到4700公里,全面覆盖大湾区中心城市、节点城市和广州、深圳等重点都市圈。

(图片来自国家发改委官网)
据国家发改委批复,近期建设安排涉及13个城际铁路和5个枢纽工程项目,总里程约775公里,形成主轴强化、区域覆盖、枢纽衔接的城际铁路网络。当中提到,佛山经广州至东莞城际铁路将待相关建设条件落实后有序推进,总里程为107公里,总投资为953亿元,主要站点包括佛山新城、芳村、鱼珠、新塘。

(图片来自国家发改委官网)
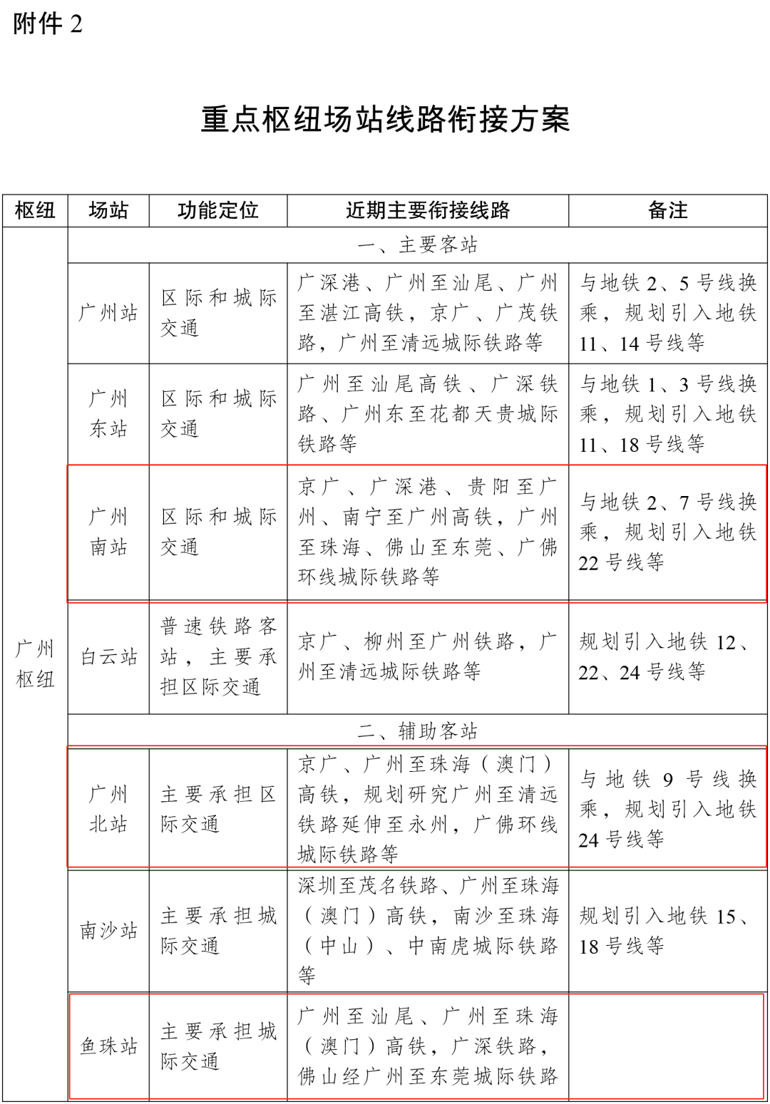
据批复,粤港澳大湾区城际铁路与高铁、干线铁路通过枢纽换乘实现互联互通,与都市圈市域(郊)铁路、城市轨道交通在枢纽场站换乘衔接。客运枢纽总体布局方面,广州枢纽总体布局以广州、广州东、广州南、佛山西、广州白云站为主,广州北、南沙、新塘站为辅的“五主三辅”枢纽。
在重点枢纽场站线路衔接方案中,佛山主要与广州枢纽几大场站衔接,包括广州南站近期主要衔接线路包括佛山至东莞、广佛环线城际铁路等,与地铁2、7号线换乘,规划引入地铁22号线;鱼珠站近期主要衔接线路涉及佛山经广州至东莞城际铁路,承担城际交通功能;白云机场站与包括广佛环线等在内的线路衔接,承担铁路与机场换乘功能。


(图片来自国家发改委官网)
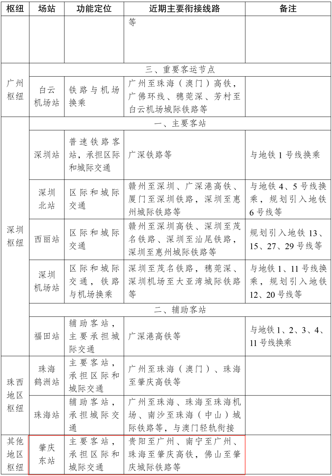
佛山与其他地区枢纽场站衔接方面,肇庆东站与佛山至肇庆城际铁路衔接,珠三角机场站将衔接近期实施的南宁至玉林铁路至广湛铁路连接线。
未来,桂城交通将越来越便捷!
让我们一起期待吧!
【来源】南海桂城 佛山日报 珠江时报 国家发改委官网

