广佛同城,交通先行。9月22日,在2022年南海区绿色出行宣传月和公交出行宣传周启动仪式上,3条新开通的早晚高峰地铁公交接驳线正式发布,将覆盖千灯湖、金融高新区商住写字楼片区,预计服务接近9.5万人口和3.5万个岗位。

活动启动仪式现场。 南方+ 肖莎莎 拍摄
地铁公交接驳线具有“短里程、高密度、车等人”等线路特性,主要瞄准地铁站至产业园区、住宅区的潜在早晚通勤客源。南海区2021年9月先行千灯湖地铁接驳线,首创高峰时段固定线路、平峰时段需求响应的新型运营模式,
包括此次新增加的3条线路,南海共开行千灯湖地铁站公交接驳线、M2002、M2003、M2004等4条地铁公交接驳线(下有详细路线表),投入运力14台,班次间隔约5分钟,覆盖千灯湖、金融高新区商住写字楼片区,预计服务区域内接近9.5万人口和3.5万岗位数。

佛山南海新增3条早晚高峰地铁公交接驳线。
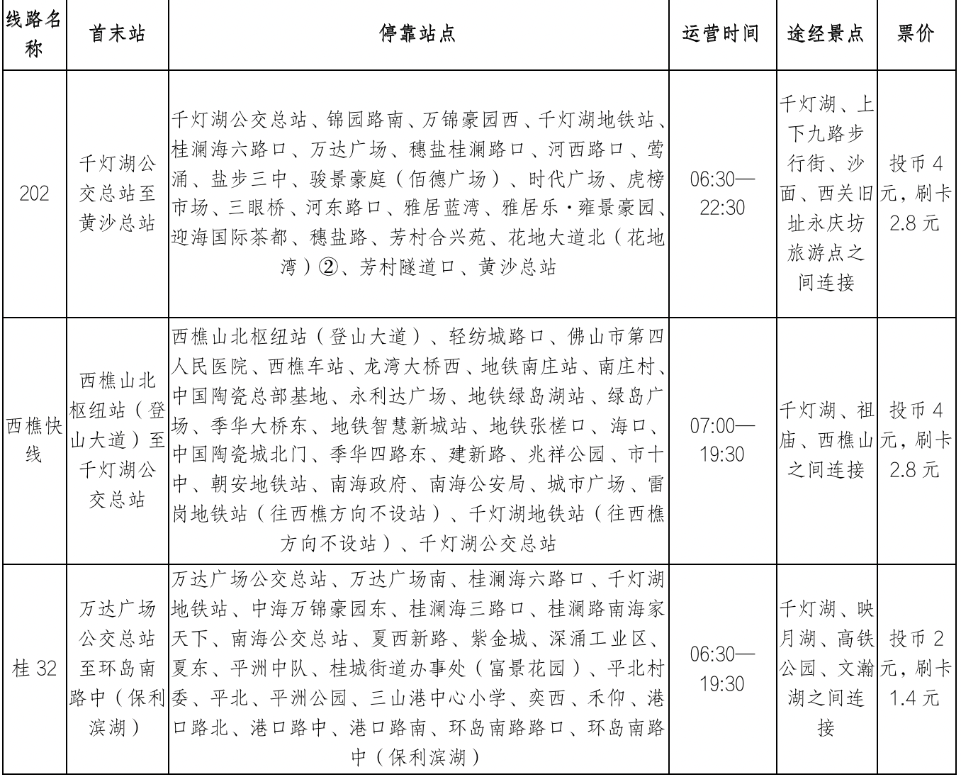
除此之外,南海区还优化了202、西樵快线、桂32等3条旅游公交专线,打通了广州到南海、南海到禅城的旅游资源。一直以来,南海区交通运输部门紧贴交通文旅发展强劲态势,进一步加快推进“交通大会战”,构建“快进慢游”综合旅游交通体系,规划旅游公交体系,建立健全公交与旅游融合发展的运行机制,形成“快进”“慢游”旅游公交基础设施网络。2021年9月,南海区首次推出旅游公交专线并优化调整了202线为旅游公交专线,打造成为串联广佛旅游景点的公交线路。旅游公交专线是在常规公交线路基础上,通过科学优化调整后打造而成,沿线站点串联了广佛中心区域多个文化旅游景点,从而开创南海“公交+文旅”新模式。

优化了202、西樵快线、桂32等3条旅游公交专线。
其中,西樵快线是今年南海区旅游公交专线的推介重点。该线路在千灯湖公交总站始发,途经千灯湖、祖庙、王府井、岭南天地、创意产业园等禅南多个地标景点和热门商圈,到达西樵山北枢纽站(登山大道)终点站后,市民短暂步行即可进入西樵山风景名胜区游览观光。线路接驳地铁广佛线千灯湖站、雷岗站、南桂路站和佛山2号线多个站点,广佛市民都可轻松畅游国家五A级风景名胜区南海西樵山。
除了公交地铁接驳线和旅游公交专线,南海还用辅助公交方式开通礌岗地铁接驳线、金融高新区地铁接驳线、南庄地铁接驳5号线等3条地铁接驳辅助线(线路基本信息见下表),乘客可在地铁站与各大商圈、住宅区之间快速通行,形成高质量的点对点服务。

开通礌岗地铁接驳线、金融高新区地铁接驳线、南庄地铁接驳5号线等3条地铁接驳辅助线。
【撰文】肖莎莎 赵进 张航

