近日,深圳医学科学院(SMART)又连发两波招聘公告,最引人关注的是:首次面向全球招聘PI。
深圳医科院重点布局的八个领域:传染病、神经免疫学、心理健康与认知科学、罕见病和疑难杂症、生殖发育和老龄化、生物互作、药理和药学、系统医学等,每个领域都需要PI来带领。
PI(Principal Investigator),可以理解为课题组负责人,包括特聘研究员、高级研究员、资深研究员。
岗位要求
特聘研究员:具有博士学位,学术水平应达到海内外知名高校或科研机构的助理教授或相当职位的标准,创新研究能力得到学科领域内专家的认可,有独立发展的能力和获得长聘岗位的潜力。
高级研究员:原则上曾担任海内外知名高校或科研机构的副教授或相当职位,创新研究能力在学科领域内处于领先地位,具有一定的国际知名度,具有成为学科领域领军人物的潜力。
资深研究员:原则上曾担任海内外知名高校或科研机构的教授或相当职位,取得系统性、创造性学术成就,做出重要学术贡献,具有较高的国际知名度和影响力,能够引领学科领域的发展或赶超国际先进水平。
岗位职责
1. 遵循SMART的基本目标和发展规划,独立领导课题组开展创新性科学研究工作;
2. 独立申请各项科学研究项目和基金;
3. 管理课题组,培养研究生,指导课题组副研究员、博士后、研究助理、技术员等的科研工作;
4. 积极参与SMART的相关活动,包括学术会议、人才招聘和对外交流合作等内外部服务和事务。
待遇保障
1. 提供与个人能力相匹配、具有国际竞争力的薪酬待遇;
2. 根据科研实际需要,提供充足的启动经费;
3. 提供良好的办公环境和实验空间;
4. 提供尖端的技术支撑平台;
5. 大力支持团队建设,支持招收博士后等;
6. 如符合地方人才房租住条件,可协助申请人才房;协助解决子女入学入托;协助办理落户、外国人永久居留证等。
怎么应聘?
✎ 应聘材料
1. Cover letter;
2. Curriculum vitae, including lists of publications and research funding;
3. Research statement;
4. Research plan;
5. At least three reference letters (sent directly to us by referees).
✎ 投递方式
将上述前4项材料合并为一个PDF文件后,发送至PI招聘邮箱:
talent@smart.org.cn
(本招聘信息长期有效)
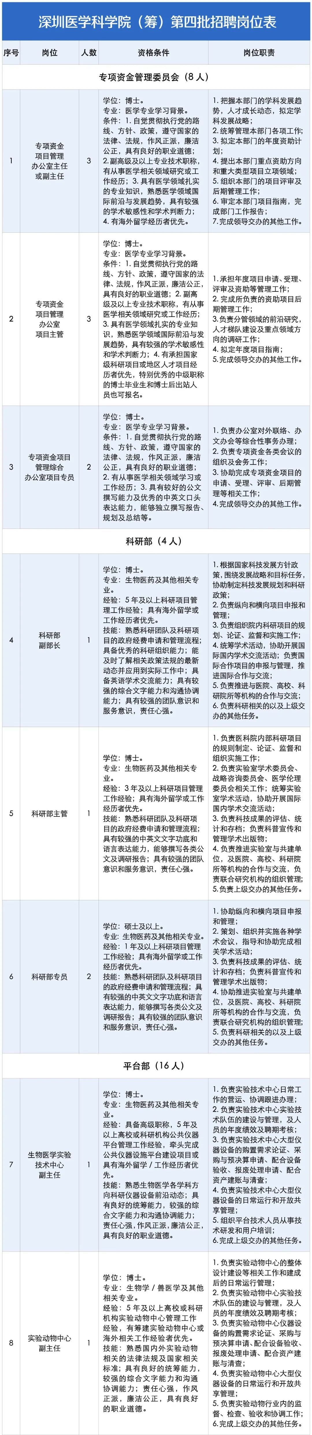
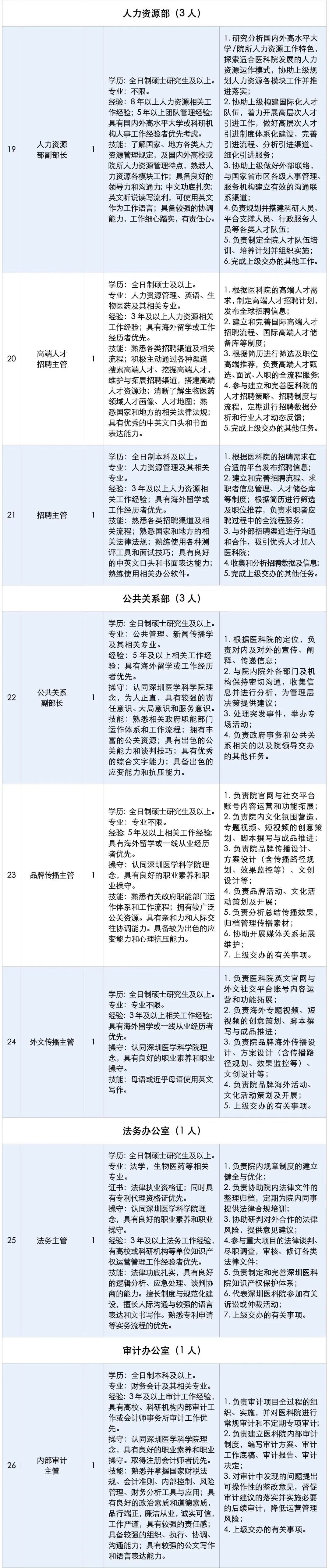
“不想”做PI也可以,还有14个部门50个机会等你来!共招50名工作人员,涉及以下14个部门:
专项资金管理委员会
科研部
平台部
教育与交流部
党委办公室
综合部
人力资源部
公共关系部
信息技术与信息安全部
法务办公室
审计办公室
基建部
采购部
后勤保障部



有意应聘以上34个岗位,请将个人简历、个人信息表(附件2)发送至:recruitment@smart.org.cn
应聘专项资金管理委员会岗位,还另需填写工作人员应聘申请表(附件3),一并发到这个邮箱。
邮件主题:[姓名]+应聘深圳医学科学院(筹)+岗位名称
经资格审查,择优确定面试人选,面试时间和地点另行通知。
应聘者提供的材料须真实、准确、有效。凡弄虚作假或隐瞒重要事实的,一经查实,取消应聘资格。
应聘者提供的联系电话应准确无误并保持通讯畅通,确保能及时联系;因提供错误联系信息或通讯不畅造成的后果由应聘者本人承担。
薪酬待遇按照深圳医学科学院(筹)薪酬标准执行。
扫描下方二维码
可下载附件

【记者】黄思华 马芳


