

布丁播报
今天上午,鹤山市召开机构改革业务对接会,推动做好我市机构改革组织实施工作,进一步加强对市直部门机构改革工作的指导。马上跟着布丁君来看看➲

会议现场
鹤山市委常委、组织部部长、市委深化机构改革工作领导小组副组长赵群笑参加并讲话,市直有关单位主要负责同志、分管领导和办公室负责人等约150人参加了会议。会议由市编办主任施劲彤主持。

鹤山市委常委、组织部部长 赵群笑
会议要求,全市各有关部门要坚持问题导向,认真学习,聚焦到对推进改革进程中重点难点问题的思考理解上,学深悟透中央的精神和省委、江门市委、鹤山市委的要求,遵循中央顶层设计,坚定不移推进我市机构改革,确保如期高质量完成我市机构改革任务。
市委常委、组织部部长赵群笑就进一步准确把握我市机构改革方案的核心要义以及抓好机构改革方案的落实等,作了论述并进行部署。赵群笑强调,全市各相关职能部门要提高政治站位,进一步提高对我市机构改革方案的认识;坚持和加强党对机构改革的全面领导,以人民为中心,准确把握我市机构改革方案的核心要义;要进一步压实责任、紧扣重点,细致做好机关党建工作和思想政治工作,精心组织实施,确保高标准高质量落实我市机构改革方案。

会议现场
对接会上,各相关职能部门从机构改革的组织实施工作,经费、财务、办公用房等资金资产事宜,人员转隶,“三定”规定制定工作以及保密、档案工作等方面进行了辅导,明确了具体要求和各项工作时间节点。
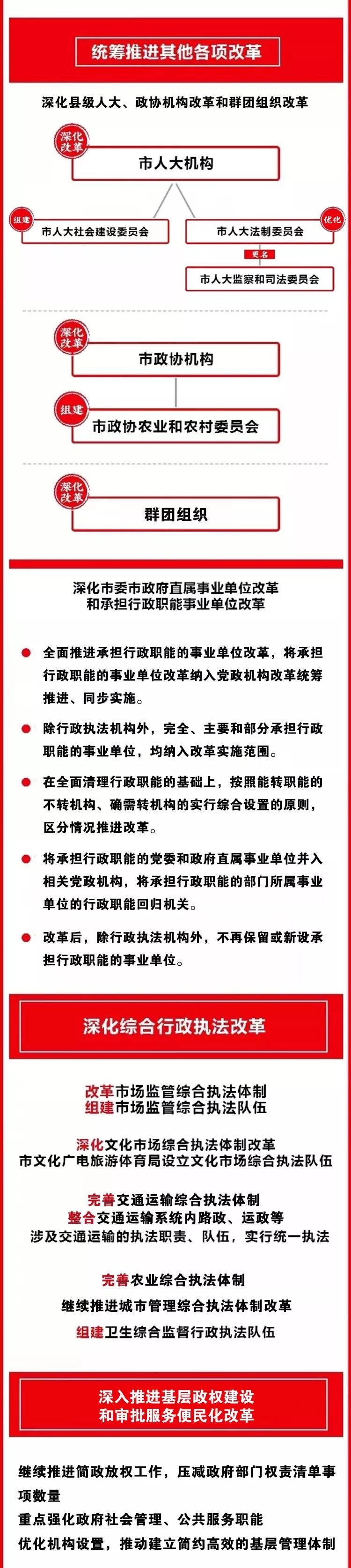
据了解,目前,我市机构改革已进入全面实施阶段。改革后,共设置市级党政机构36个,其中,党委机构10个、政府工作部门26个。所有需要挂牌的机构将于2月20日全部完成挂牌。
想了解更多鹤山市机构改革详情?
布丁君带你一图读懂
一图读懂鹤山市机构改革方案






记者/摄影:陈楚文
编辑:刘映晖
监制:吕悦怡



鹤山市委市政府官方微门户
权威信息发布统一出口
鹤山广播电视台 运营

长按二维码即可识别关注



