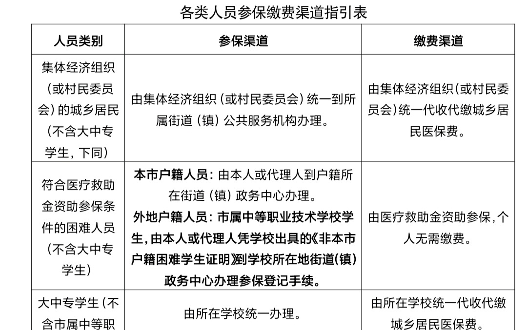
记者获悉,2021年度广州市城乡居民医保参保缴费工作于2020年9月1日正式启动,征缴期将持续至2020年12月20日,相较于往年,今年中小学生(含市属中等职业技术学校学生)参保缴费方式有所调整,小一、初一、高一/职一等年级的新生不再由学校统一参保。
缴多少:政府补助、待遇保障水平详解
新年度城乡居民医保要交多少钱?这是街坊们最关心的问题,记者从市医保中心了解到,2021年度广州城乡居民医保缴费金额有所调整,其中,在校学生个人缴费标准为343元/人,其他参保人员个人缴费标准为456元/人,而政府补贴标准相应分别为794元/人、681元/人。
如今年上半年市民赵先生因脑血管疾病在南方医科大学南方医院住院50多天,住院花费了12万元,出院结算时,赵先生只需自费4万多元,像赵先生这样的受益人只是一个个案。
市医保中心介绍,参加城乡居民医保后在定点医疗机构发生的门诊、住院等费用可以根据相应比例进行报销,近年来广州通过降低住院起付线标准以及提高住院报销比例等方式,持续提高城乡居民医保待遇水平。据了解,2021年度城乡居民医保统筹基金最高支付限额为28.18万元,相较于上一年度的25.8万元,增幅近10%。
此外,连续参保2年及以上的参保人,大病保险待遇最高支付限额为45万元,也就是说参加城乡居民医保后最高报销可达73.18万元,对于属于享受医疗费用减免待遇的社会医疗救助对象的参保人,还不设年度最高支付限额。参加城乡居民医保,为防范和化解疾病对家庭经济造成的经济压力提供了强大保障。
划重点:中小学生参保方式有调整
相较于往年,今年的参保方式有哪些变化呢?记者提醒各位家长:如果您的孩子是中小学生,那么要注意,今年中小学生参保方式有调整,小一、初一、高一/职一等年级的新生不再由学校统一参保。
小一、初一、高一/职一等年级的新生该如何参保呢?记者了解到,上述人员中如果户籍为广州的,则需由本人或代理人到户籍所在地或者本市居住地的街道(镇)公共服务机构办理参保缴费手续;上述人员中如果户籍为外地的,则需由本人或代理人到学校所在地的街道(镇)公共服务机构办理参保缴费手续。
需要提醒的是,办理参保手续时需带上这些材料:1.居民户口簿(港澳台居民提供港澳台居民居住证)原件及复印件各一份(户口簿复印件应包括含户主名字的首页及参保人当页);2.任一居民医保代征银行的活期个人结算账户原件及复印件各一份、账户持有人身份证(或社保卡)原件;3.填写完整的《广州市城乡居民社会医疗保险参保登记申请表》一份;4.《入学通知书》。
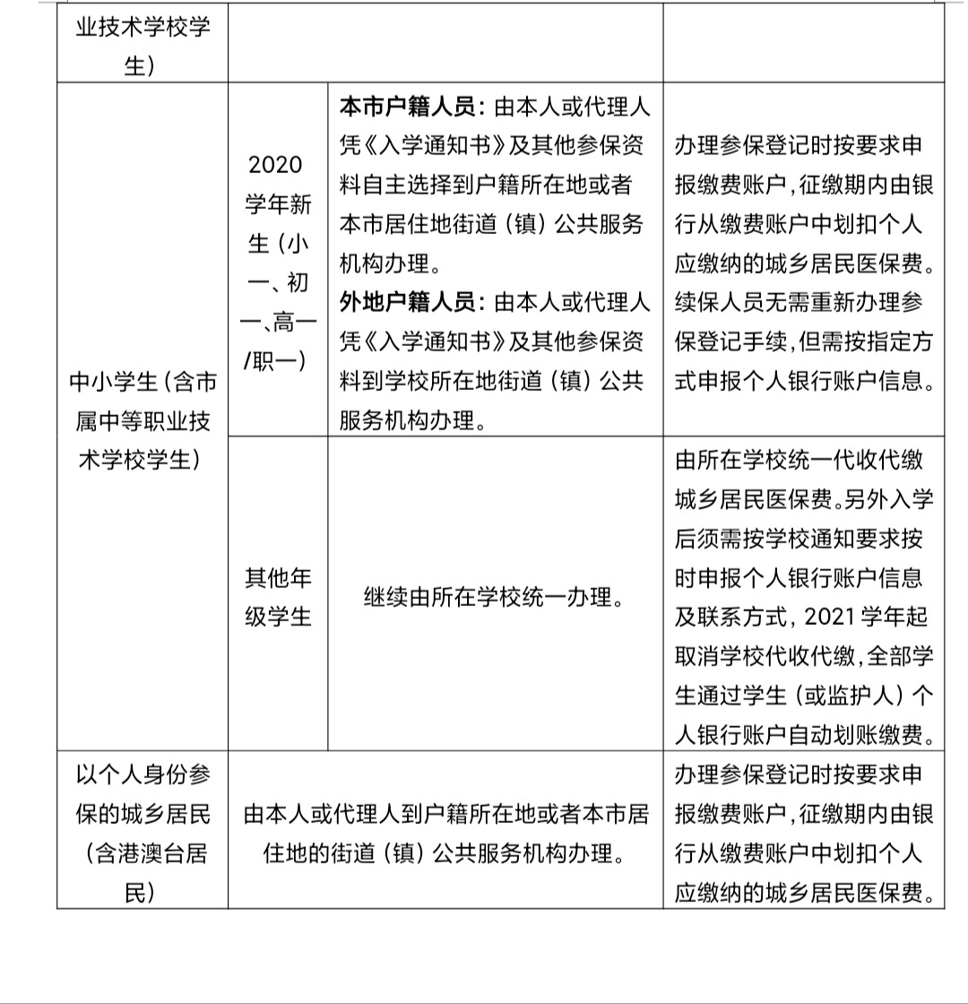
那么其他年级的中小学生办理参保缴费手续是否有调整呢?记者了解到,其他年级的学生继续由所在学校统一办理参保登记,但2021学年起取消学校代收代缴,需通过学生(或监护人)个人银行账户自动划账缴费。特别提醒的是,家长们在孩子入学后要按照学校的通知要求,按时申报个人银行账户信息及联系方式。
去哪缴:参保缴费还需关注这些事
市税务部门介绍,根据以往市民们办理参保登记时所遇的问题,特别提醒各位街坊们注意以下事项:
1.务必在登记的银行账户里备留足额款项并保持账户状态正常,避免因账户余额不足、冻结、锁定等原因导致扣费失败。
2.征缴期将持续至2020年12月20日,除符合中途参保条件的情况外,因个人原因未按时缴纳的,2021年度中途不予补缴。
3.如您往年是通过现金缴费方式缴费,而今已参保但未办理委托银行划扣手续,请您尽快通过街道(镇)劳动保障服务机构办理银行账户维护手续并备留足额款项;如您因个人原因无法提供银行账号,那么您可在“广东省电子税务局”、“粤税通”小程序、“广东税务”微信公众号、“粤省事”小程序等网办渠道通过微信、支付宝完成缴费,或可前往建设银行各营业网点完成缴费。
关于宝爸宝妈们十分关注的新生儿参保问题,市医保中心告诉记者,如您家中有新出生的孩子,从孩子出生的次月起6个月内(按自然月计算)参保缴费的,可以按规定报销孩子从出生开始在定点医疗机构产生的相关医疗费。如果新生儿从出生到办理参保登记手续的时间跨2020年和2021年,需在出生次月起6个月内办理2020年度及2021年度城乡居民医保的参保及缴纳手续,方能按规定享受从出生之日起的医保待遇;如仅参加2021年度,则视为放弃追溯2020年度相关待遇,从缴费到账次月起享受2021年度城乡居民医保待遇。


【南方日报、南方+记者】吴雨伦
【通讯员】穗医保中心宣 穗税务宣

