9月25日,记者从广州市人社局获悉,截至9月24日,广州市累计发放失业补助金26237人,发放金额6241.9万元,人均发放2379元,个人最高获领5670元。
广州是广东首个发放失业补助金的城市。今年6月,广州印发了《广州市人力资源和社会保障局 广州市财政局转发广东省人力资源和社会保障厅 广东省财政厅关于扩大失业保险保障范围的通知》,阶段性实施失业补助金政策。7月15日,广州市首批失业补助金通过系统发放到位,成为全省第一个发放失业补助金的城市。
根据政策规定,失业补助金的申领截止时间为今年12月底,广州市人社局特别提醒,请符合条件的人员尽快申领。为切实保障参保失业人员基本生活,按时足额发放失业保险金待遇,努力扩大受益面,做到应发尽发、应保尽保,广州市人社局将于近日通过推送手机短信等方式予以提示提醒,市民可留意关注。
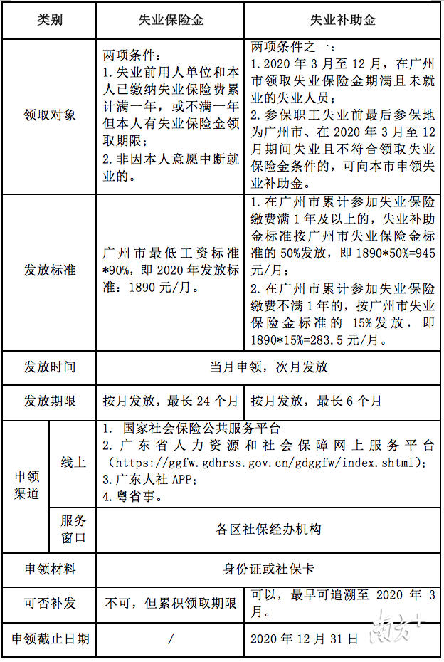
关注:申领人员范围、发放标准、申领程序
问:哪些人员符合失业补助金申领范围?
答:2020年3月至12月,在广州市领取失业保险金期满且未就业的失业人员;或者参保职工失业前最后参保地为广州市、在2020年3月至12月期间失业且不符合领取失业保险金条件的,可向本市申领失业补助金。特别提醒的是,失业人员只要当时符合政策规定的领取条件,就算目前已就业参保,一样可以补领失业补助金的。
备注:不符合领取失业保险金条件的人员,是指参保缴费不足1年,或参保缴费满1年但因本人意愿中断就业的失业人员。
问:广州市失业补助金发放标准是多少?
答:在广州市累计参加失业保险缴费1年(含)以上的,失业补助金标准按广州市失业保险金标准的50%(目前为945元/月)发放。
在广州市累计参加失业保险缴费不满1年的,按广州市失业保险金标准的15%(目前为283.5元/月)发放。
问:享受失业补助金标准待遇的期限?
答:失业补助金领取期限最长为6个月,按月发放,不能一次性领取,从失业人员符合条件的当月起计算,不早于2020年3月。
问:可否申请补发失业补助金?
答:2020年3月至本市政策出台前已符合申领失业补助金条件的失业人员,可申请补发。
问:如何申请失业补助金?
答:2020年12月31日前,凭身份证或社会保障卡到参保地的失业保险经办机构服务窗口申领,也可登录国家社会保险公共服务平台全国统一入口、广东省人力资源和社会保障网上服务平台(https://ggfw.gdhrss.gov.cn/gdggfw/index.shtml)、广东人社APP,以及微信小程序“粤省事”申请。
问:申领失业补助金需要准备哪些资料?
答:符合在广州市领取失业补助金的人员,凭身份证或社会保障卡在线上或社保经办机构申领失业补助金,不需要提交任何材料。
问:失业补助金何时发放?
答:失业补助金按月发放,即当月申领,次月发放。
问:失业补助金最多可以申领几次?
答:按照相关文件规定,每个人只能申领一次失业补助金。
问:正在领取失业补助金的失业人员,出现什么情形失业补助金将被停发?
答:失业人员领取失业补助金期满、被用人单位招用并参保、死亡、应征服兵役、移居境外、享受城镇职工基本养老保险或城乡居民养老保险待遇、被判刑收监执行等情形,停发失业补助金。
一张表看懂广州失业保险金和失业补助金的区别

【南方日报、南方+记者】郑慧梓
【通讯员】穗人社宣

