2月20日,广州召开《粤港澳大湾区发展规划纲要》发布两周年广州推进建设国际科技创新中心工作情况新闻发布会(2021年总第15场)。广州市科学技术局一级调研员(市管) 李江介绍,目前在穗粤港澳联合实验室已达10家。
“粤港澳呼吸系统传染病联合实验室、粤港澳光电磁功能材料联合实验室等10家实验室获批粤港澳大湾区联合实验室。”李江提到,广州正着力推进穗港澳协同创新。
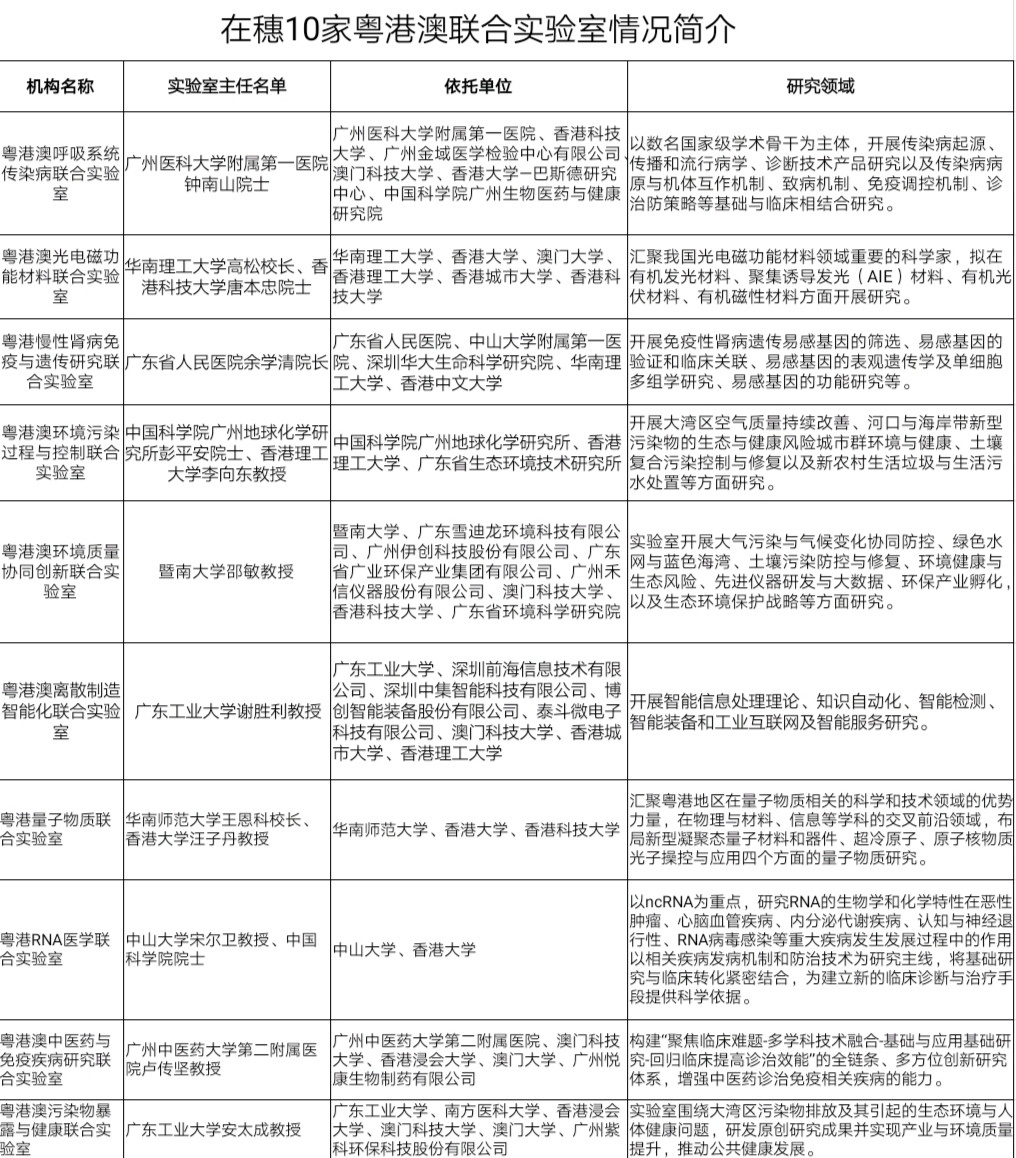
在穗粤港澳联合实验室占全省一半
2019年9月,省科技厅启动建设联合实验室工作,目的是结合国家战略及粤港澳大湾区科技创新及产业发展实际需求,发挥港澳地区的国际化优势和广东改革开放先行先试优势,瞄准世界科技前沿,汇聚粤港澳创新资源、创新科研合作模式,打造高水平科技创新载体和平台。
2019年12月19日,首批10家联合实验室授牌,广州市6家。2020年11月25日,第二批10家联合实验室授牌,广州市4家。目前在穗粤港澳联合实验室已达10家,其中牵头单位为高校的有6家(华南理工大学、暨南大学、华南师范大学、中山大学各1家,广东工业大学2家),牵头单位为科研机构的有4家(中国科学院广州地球化学研究所、广东省人民医院、广州医科大学附属第一医院、广州中医药大学第二附属医院各1家),主要分布在新材料、先进制造、生物医药、环境科技等重点领域。
港澳参与方包括香港大学、香港科技大学、香港理工大学、香港中文大学、香港城市大学、香港浸会大学、澳门大学、澳门科技大学等8所高校。
联合实验室建设周期均为三年,每家首期建设经费均为500万元。
联合实验室建设取得良好成效
联合实验室成立以来,在广东经济社会发展提供关键性支撑上取得了良好成效,特别是在新冠肺炎防控科技攻关中,粤港澳呼吸系统传染病联合实验室、粤港澳中医药与免疫疾病研究联合实验室等在病毒溯源、治疗药物、快速检测及公共支撑服务上做出了积极贡献。
(一)解决抗疫领域世界级科学难题
粤港澳呼吸系统传染病联合实验室在钟南山院士的带领下,与美国团队合作建立了国际首个非转基因新冠肺炎小鼠动物模型,解决了世界级的科学难题;联合中国科学院广州生物医药与健康研究院开展病毒溯源研究,成功分离出新冠病毒,研制新型冠状病毒IgM抗体快速检测试剂盒(胶体金法)获批第三类医疗器械注册证;制定“COVID—19实验室检测专家共识”由钟南山院士审定发表,在国内外抗疫救治中发挥了重要指导作用。
粤港澳离散制造智能化联合实验室研发同步12导、18导心电图机及心电网络系统,相关设备有3000台被送往疫情前线,被中央电视台新闻联播《一线抗疫英雄谱》节目报道;成功研发出基于盲信号处理技术的具有心肺音分离功能的“智能数字听诊器”,可实现在线或离线对病人远程听诊,受到多家医院好评。
粤港澳中医药与免疫疾病研究联合实验室和武汉火神山医院等开展大数据分析,证实中西医结合治疗可降低新冠肺炎死亡风险7-8倍,使重症患者病死率从21%下降到5%,国家卫健委领导作为重大抗疫成果进行发布;与国家蛋白质科学中心合作发现预警重症新冠肺炎的尿蛋白谱和阻断炎症风暴的分子靶标,为开发危重症新冠肺炎的生物新药提供了重要基础。
(二)初具规模的院士团队汇聚联合实验室
粤港澳光电磁功能材料联合实验室汇聚我国光电磁功能材料领域重要的科学家,构建了高水平研究团队,其中包括5名中国科学院院士、1名欧洲科学院外籍院士。
粤港澳离散制造智能化联合实验室引进包括欧洲科学院院士陈关荣教授在内的5位院士和近10位粤港澳专家,与港澳团队在人才培养、学术交流、技术研发等方面建立了长期合作关系。
粤港澳环境质量协同创新联合实验室构建了PI领衔的高水平研究团队,其中包括中国大气环境化学研究领域领军人物之一的中国工程院院士张远航教授、台湾中央研究院院士刘绍臣教授,并通过柔性引才方式引进首席科学顾问等21人。
粤港澳环境污染过程与控制联合实验室,现有固定人员52人,包括中国科学院院士联合实验室主任彭平安教授,国家“杰出青年基金”获得者7人,“优秀青年基金”获得者3人,“青年拔尖人才”3人,广东省“本土创新团队”2个。
粤港慢性肾病免疫与遗传研究联合实验室积极与港澳和海外的专家团队合作,已聘请中国科学院院士、香港科学院创院院士陈新滋教授、美国布朗大学国际心脏代谢健康中心终身教授刘思敏教授、香港中文大学医学院助理院长蓝辉耀教授等。
(三)部分科研合作成果位于国际领先水平
粤港澳环境质量协同创新联合实验室基于移动污染源排放高精度在线监测技术研发及应用示范项目,研制出具有自主知识产权的便携式固体电解质VOCs在线传感器、便携式车载VOCs质谱仪和移动污染源VOCs排放光谱遥测系统;完成全二维气相色谱-飞行时间质谱联用仪产品研制,可用于精准定性定量检测复杂样品,目前正在向环境监测领域开展市场推广;首次揭示氮氧化物(NOx)如何影响大气中硫酸盐的含量,及其与雾霾形成的关系,为解决空气污染政策制订提供了重要参考。
粤港澳环境污染过程与控制联合实验室研发新型被动采样技术,在珠三角首次使用被动采样技术进行区域大气颗粒物毒性观测;提出红壤重金属污染全链条解决方案,在红壤农田重金属污染控制领域处于我国领先水平;自主设计、建造新一代烟雾箱模拟平台,是亚洲最大、国内唯一,属于国际领先水平,有重大应用前景。
粤港澳中医药与免疫疾病研究联合实验室开发了治疗银屑病的中药新药“芍灵片”获得新药临床批件,获得ISO国际标准立项3项,主持制定国家标准2项。
(四)激励与评估机制等制度探索初见成效
粤港澳环境污染过程与控制联合实验室在管理模式上实行“伙伴制”,在运行机制上“开放集成”,除联合实验室的核心成员外,项目研究向各成员所在的研究组、联合实验室的全体固定人员和相关客座人员开放,构建了一个以团队项目为核心的大型创新研究平台,使研究开放进行,成果有效集成,事半功倍;建立了一整套基于科研“质量+贡献”的激励与评估机制,并颁布详尽实施细则;聘请指导专家成立学术委员会,有效把握学术方向;制定“海外学者访问计划”,吸引海外及港澳地区知名科学家利用学术休假到联合实验室开展访问合作,与海外高水平科研机构建立战略合作关系。
粤港澳环境质量协同创新联合实验室采用1+N协同创新建设模式,并实行由学术委员会和产业发展指导委员会共同指导下的主任负责制,共同推动粤港澳三地环境领域的科技创新、科学决策和环保产业发展。

在穗10家粤港澳联合实验室情况简介
【南方+记者】李鹏程

