4月25日,广东省政府公布《广东省国民经济和社会发展第十四个五年规划和2035年远景目标纲要》(下称《纲要》)。全文近12.8万字的《纲要》共21章,在总结“十三五”时期发展成就的基础上,为“十四五”时期全省发展谋篇布局,其中更为广州布置了多项重点任务。
从实现老城市新活力、“四个出新出彩”到充分发挥广深“双核联动、比翼双飞”作用共同打造全省发展核心引擎,再到壮大广州都市圈、推动粤港澳重大合作平台建设,《纲要》勾勒出未来五年广州作为省会城市的使命和担当。
以下内容摘自《纲要》
关键词一:广深“双核联动、比翼双飞”
全力支持深圳建设中国特色社会主义先行示范区,以同等力度支持广州实现老城市新活力和“四个出新出彩”,推动“双城”做优做强,共同打造全省发展核心引擎。
支持广州加快实现老城市新活力和“四个出新出彩”。强化广州省会城市功能,提升国家中心城市和综合性门户城市发展能级,打造全球营商环境新标杆。支持广州发挥国际科技创新中心的重要引擎作用,加快中新广州知识城、广州科学城和南沙科学城规划建设。加快建设粤港澳大湾区国家技术创新中心和国家新型显示技术创新中心。全力打造人工智能与数字经济试验区,支持南沙新区创建国际化人才特区。大力发展新能源智能网联汽车、超高清视频、高端装备制造、生物医药等高水平现代产业集群,推进5G、物联网、工业互联网等新型基础设施建设,提升现代物流、跨境电商、交易会展、绿色金融等服务业发展水平。增强广州教育医疗中心功能,建设社会主义文化强国的城市范例,高质量推进城市更新改造,建设美丽宜居广州。
推动广州、深圳“双城”联动发展。以改革联动为牵引,推动广州、深圳两市在“双城联动、比翼双飞”中形成更多重大改革开放举措。推动广州、深圳两市完善战略合作机制,加强重大规划、重大政策、重大平台对接,聚焦营商环境、科技创新、现代产业、基础设施、城市治理、公共服务等重点领域不断深化合作。支持广州、深圳两市携手共建要素市场化配置高地,加快共建宜居宜业宜游优质生活圈,联手打造粤港澳大湾区国际科技创新中心、世界级产业集群和国际性综合交通枢纽,辐射带动周边城市一体化发展。
关键词二:粤港澳大湾区
更大力度引进“高精尖缺”人才。支持广州、深圳、珠海等有条件地区在人才制度改革方面大胆探索、先行先试,推进建设粤港澳人才合作示范区和南沙国际化人才特区,支持创建横琴粤澳深度合作区国际院士谷、中新广州知识城国际人才自由港,加快构建具有全球竞争力的人才制度体系。
优化粤港澳协同创新机制。聚焦粤港澳大湾区国际科技创新中心建设需求,高标准建设深港科技创新合作区深圳园区、横琴粤澳深度合作区、广州创新合作区三大创新合作区,构建“两点”“两廊”创新发展格局。
加快推动粤港澳重大合作平台建设。支持广州南沙打造粤港澳全面合作示范区,高水平建设南沙粤港深度合作园等平台载体。支持各市立足自身产业优势规划一批特色合作平台,加快广州穗港智造合作区、佛山三龙湾高端创新集聚区、顺德粤港澳协同发展合作区、江门华侨华人文化交流合作重要平台建设。
加强知识产权保护和运用。支持广州、深圳、东莞等市建设国家知识产权运营服务体系,完善知识产权市场运营体制机制。
关键词三:营商环境
构建一流营商环境。加快推进优化营商环境条例立法,持续开展全省营商环境评价,支持广州、深圳建设国家营商环境创新试点城市。
关键词四:广州都市圈
推动珠三角核心区优化发展。强化广州、深圳“双核”驱动作用,全面提升国际化、现代化水平,增强对周边区域的辐射带动能力。
推动“一核”“一带”“一区”协同联动发展。推进广州与湛江、深圳与汕头深度协作,形成“双核+双副中心”动力机制。
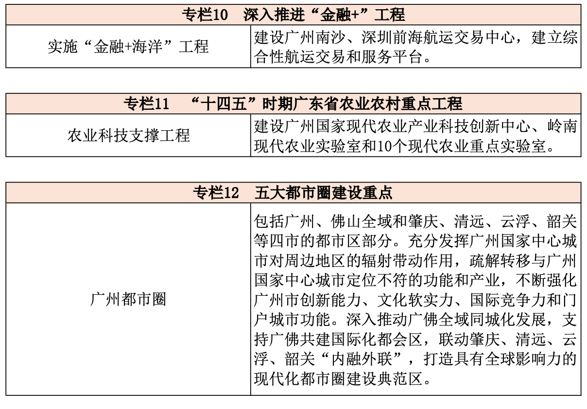
构建现代化都市圈体系。培育壮大广州、深圳、珠江口西岸、汕潮揭、湛茂五大都市圈,强化都市圈内市政基础设施协调布局,推进都市圈内城市间产业分工协作,强化生态环境共保共治,推进公共服务共建共享。增强广州、深圳中心城市能级,积极发挥核心引擎功能,辐射带动广州、深圳都市圈内城市加快发展。
推进大中小城市协调发展。支持广州、深圳两个超大城市合理疏解中心城区非核心功能。
关键词五:数字经济与智慧城市
推进数字产业化发展。支持广州建设国家区块链发展先行示范区,夯实数字经济发展基础支撑;推进广州、深圳建设国家新一代人工智能创新发展试验区和国家人工智能创新应用先导区,将广州、深圳双城打造成为人工智能技术创新策源地、集聚发展新高地。
打造新型智慧城市。支持广州、深圳、珠海等有条件的城市构建数字孪生城市,实现实体城市向数字空间的全息投影,增强城市治理灵敏感知、快速分析、迅捷处置能力,打造全国领先的新型智慧城市标杆。
建设全国领先的信息基础设施。支持广州、深圳等建设低时延类小型或边缘数据中心,支持粤东粤西粤北气候适宜、能源丰富的地区在符合规划布局的前提下,集约集聚建设数据中心。
关键词六:畅通“双循环”
全面提升服务业供给质量。积极对接国际高端会展资源,提升广交会、高交会、中博会、加博会等重要展会的办展水平,推动广州、深圳等建设重点会展城市,支持珠三角地区其他城市结合自身特色打造会展平台。
建设国际消费中心城市。支持广州、深圳等基础条件好、消费潜力大、国际化水平较高的城市创建国际消费中心城市,培育形成具有国际水准和全球影响力的消费中心城市群,推动国际品牌集聚。
更加积极有效利用外资。建设高水平国际投资合作平台,推动中新广州知识城、中韩(惠州)产业园、汕头华侨经济文化合作试验区、湛江经济技术开发区等重要开放平台创新发展,培育吸引外资新优势。
关键词七:枢纽门户
强化多向连通的综合运输大通道。全面推进沿海高速铁路建设,加快建设赣州至深圳、广州至湛江、广州经汕尾至汕头、珠海至肇庆高铁,推进柳州至广州铁路、广州至珠海(澳门)高铁、南宁至玉林铁路至广湛铁路连接线前期工作,规划研究广州至清远铁路延伸至永州。
完善便捷高效的区域交通网。提升广州、深圳国际性综合交通枢纽竞争力,统筹珠江口西岸综合交通枢纽规划布局,加快粤港澳大湾区城际铁路建设。
建设世界级港口群。增强广州、深圳国际航运枢纽竞争力,以汕头港、湛江港为核心推进粤东、粤西港口资源优化整合。
建设国际一流的航空枢纽。提升广州国际航空枢纽竞争力,加快深圳国际航空枢纽建设,增强珠海机场功能,新建珠三角枢纽(广州新)机场。加快发展通用航空,在广州、江门、清远、潮州等地布局建设一批通用机场。
发展高品质的客货运输服务。规划建设广州枢纽能级提升工程、深圳西丽综合交通枢纽等一批多方式衔接、立体化设计、多资源整合的新型综合客运交通枢纽。规划建设广州东部公铁联运枢纽、深圳空港型国家物流枢纽、汕头广澳国际集装箱物流中心等一批铁路物流基地、港口物流枢纽、航空转运中心。
加快交通新技术新业态新模式发展。加快建设广东国家交通控制网和智慧公路试点工程、广州港和深圳港集装箱码头智能化工程、骨干机场智慧化改造工程、广州等地综合客运枢纽智能化改造试点等项目。
关键词八:共建湾区金融枢纽
显著提升广州、深圳的中心城市金融发展能级。支持广州完善现代金融服务,加快建设国际金融城、南沙国际金融岛等金融高端集聚功能区,建设区域性私募股权交易市场和产权、大宗商品交易中心,形成具有重要影响力的风险管理中心、财富管理中心和金融资源配置中心。强化广州、深圳对全省金融发展的辐射带动作用。
健全现代金融市场体系。高标准建设广州期货交易所,打造完整期货产业链,完善期现货联动的期货交易市场体系,建设期货交割库,提升重要大宗商品的价格影响力。
推动金融数字化智慧化转型。支持广州争取纳入数字人民币试点地区。推进广州、深圳金融科技创新监管试点工作,推广区块链、大数据、人工智能等技术在客户营销、风险防范和金融监管等方面的应用。
深化粤港澳金融合作。携手港澳共建广州南沙、深圳前海和珠海横琴金融深度合作平台,加强香港联合交易所与深圳证券交易所、广州期货交易所合作,促进与港澳金融市场互联互通和金融(基金)产品互认。
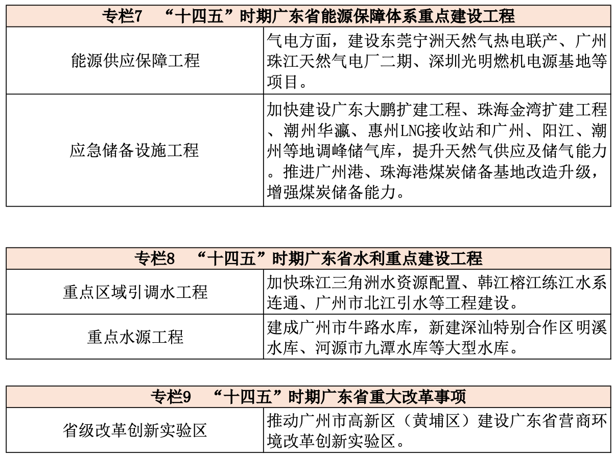
关键词九:绿色低碳能源保障
完善能源基础设施网络。提高天然气供应及储备能力,建设广东大鹏LNG接收站扩建工程、珠海金湾LNG接收站扩建工程、潮州华瀛LNG接收站,以及惠州、揭阳、茂名等地LNG接收站项目和广州、阳江、潮州等地天然气调峰储气库。
关键词十:发展海洋经济
建设区域性海洋经济动力引擎。加快推进深圳全球海洋中心城市建设,推动广州打造成为世界海洋创新发展之都。
提升海洋科技创新能力。支持广州建设天然气水合物勘查开发国家工程研究中心、海洋科技创新中心。
推动海洋优势产业做大做强。推进广州龙穴、珠海高栏港、深圳蛇口等海洋工程装备制造基地建设。
培育壮大新兴和前沿海洋产业。加快建设广州、湛江国家海洋高技术产业基地和深圳海洋生物产业基地。围绕海洋工程建设、海洋资源开发、深远海勘探等,在广州、深圳规划建设深海研究基地,加快发展海洋生态环保、海洋新材料制造等涉海新产业新业态。
关键词十一:提升城市生活品质
提升城市品质。支持广州、深圳、佛山等市开展国家新型城市基础设施试点,推进自主可控的城市信息模型平台建设。
完善市民化推进机制。调整完善广州、深圳积分落户政策,确保社保缴纳年限和居住年限分数占主要比例。
提升公共文化服务水平。高水平建设国家版本工程广州项目、“三馆合一”等重点设施。
健全现代文化市场体系。建设珠三角文化旅游会展产业带,办好中国(深圳)国际文化产业博览交易会、中国(广州)国际纪录片节、广州文化产业交易会、中国(东莞)国际影视动漫版权贸易博览会等。
推进文化科技深度融合。高标准建设广州、深圳国家文化和科技融合示范基地以及省级基地,培育一批文化高新技术企业,打造全国文化科技应用示范中心。
保护传承岭南文化。加快广州市(荔湾)岭南文化中心区建设,支持汕头、潮州高水平开展历史文化保护利用。
推进高等教育“冲一流补短板强特色”。支持广州、深圳打造全国高等教育高地。
深化产教融合。支持广州、深圳等建设国家产教融合型试点城市,开展省级产教融合型城市试点,建设培育产教融合型行业、企业。
构建医疗卫生高地。对标国际一流、国内最优,以广州呼吸、肾脏病、肿瘤、心血管、精准医学等五个中心为重点打造医学高峰。以打造广州、深圳医疗高地为牵引,带动建设国际化高水平粤港澳健康大湾区。
健全养老服务体系。支持广州深化国家医养结合试点。
加快推进公共法律服务体系建设。创新公共法律服务管理体制和工作机制,支持广州、深圳等在公共法律服务领域先行探索。
提高安全生产水平。支持广州、深圳率先建成国家安全发展示范城市。
附:广东省“十四五”规划纲要中,广州将参与这些重点工程!









【南方+记者】黄舒旻
【实习生】张栗之

