10月9日,广州市交通运输局官网发布了《广州市交通运输“十四五”规划》(下称交通“十四五”规划),至“十四五”期末,城市轨道通(地铁+有轨电车)车里程超过900公里,其中地铁通车里程力争达到860公里以上。中心城区轨道交通站点800米半径人口覆盖率不低于65%。
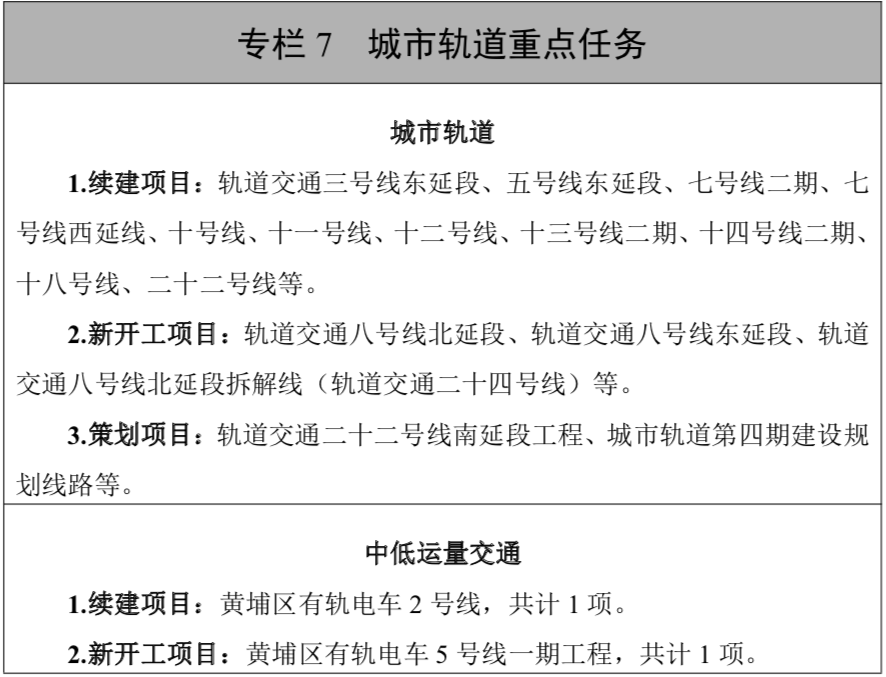
除了目前在建的11条地铁以外,新开工的地铁线路有3条,分别是八号线北延段、八号线东延段、八号线北延段拆解线(轨道交通二十四号线)。新策划的地铁线路有9条,分别是二十二号线南延线、六号线东延线、十号线东延线、十九号线一期、十五号线一期、十六号线一期、广佛线东延线、二十六号线一期以及三十七号线一期。
从新开工和新策划的线路走向看,哪些区域将成为“大赢家”?我们可以从中读出广州交通发展的什么信号?

“东进”势头不减,4条“东延段”出炉
根据交通“十四五”规划,未来5年,广州新开工和新策划的地铁总共有12条。从线路覆盖的区域可以看到,广州地铁建设延续了“东进南拓”的势头。其中,4条是在运营线路的东延段,其余线路主要往东串联天河、黄埔、增城,往南覆盖番禺、南沙等区域,二十六号线一期则是南北大动脉。


先说说4条“东延段”,分别是八号线东延段、六号线东延线、十号线东延线以及广佛线东延线。
八号线东延段自万胜围—莲花,全长18公里。八号线东延段、北延段均为广州地铁第三期建设规划调整后的新线路。8号线东延段共设7站,沿线经过琶洲、长洲岛文物保护区、国际商品展贸中心、化龙镇、智能网联新能源汽车产业园及广汽基地等地。
六号线东延线只有4公里,自香雪到刘村,科学城居民出行将更为便捷。广佛线东延线只有2.4公里,自沥滘到大沙村东,利好海珠区创新湾板块。比较值得关注的是十号线东延线工程,全长9.4公里,从天河客运站到高塘石。目前,在运营的六号线其实已有天河客运站到高塘石的线路,十号线东延线将从六号线以南区域布局,其意义在于填补天河岑村板块的地铁空白。
中新知识城与中心城区快速通达
此外,能够体现“东进”的新线路还有3条。十九号线一期,全长20.4公里,自龙潭村到黄埔站经过海珠、天河、黄埔三个区,其中天河分布站点较多,对于天河智谷板块的发展带来利好;十六号线一期,全长16.3km,自石滩到荔城北,打通了增城的南北大动脉;三十七号线一期,全长44.9km,自广州东站到弗朗村。线路预计会设计为高速地铁,中新知识城将享受到南沙城市副中心的“待遇”,实现与广州中心城区快速通达。
大步“南拓”!二十二号线将经东莞延至深圳
“南拓”的新线路总共有2条。二十二号线南延线,全长58.5公里,番禺广场—长安步行街。这也是新策划线路里,唯一一条延伸至广州周边城市的地铁。
2月24日,广州举行《粤港澳大湾区发展规划纲要》发布两周年系列发布之广州市推进全球重要交通枢纽建设情况发布会,相关负责人在会上曾透露,广州地铁二十二号线将延伸至深圳。从交通“十四五”规划看,二十二号线南延段将先经过番禺、南沙,途经东莞,未来再延伸到深圳。线路预计将与二十二号线贯通,运营160公里时速的高速地铁。
“南沙环线”将真正激发18号线的威力
十五号线一期也可以看做是“南拓”线路,全长30.8公里,线路走向是:“横沥—南沙客运港—南沙站”。十五号线一期是南沙区内部的环线地铁,承担着串联金洲老城区和明珠湾片区的使命。
目前,十八号线已经实现了南沙与中心城区30分钟的时空距离,但在南沙只有2个站点。未来,十五号线一期将与十八号线在横沥站换乘,南沙区各板块的客流通过这条环线地铁引入十八号线。
“广州大道线”为3号线减负
二十六号线一期填补了广州大道地铁空白,也被称为“广州大道线”,与3号线平行而走,全长59公里,自榄核到太和,自南向北沿线经过南沙、番禺、海珠、天河、白云。3号线日均客流量居全国第一,十八号线开通后,一定程度上为3号线减负。但是,十八号线毕竟是“站点少跑得快”的高速地铁,覆盖的出行人群有限,要真正缓解三号线的拥挤状态,还需寄望于二十六号线。
中心城区仍是地铁建设重心
交通“十四五”规划明确了中心城区和外围城区的公交发展布局,即构建“中心城区以地铁为主、常规公交为辅,外围城区以常规公交与地铁接驳组团式出行”的公共交通体系。未来5年,中心城区轨道交通站点800米半径人口覆盖率不低于65%。这与国内一线城市的公共交通发展趋势是一致的。

2018年,国务院办公厅发布了《关于进一步加强城市轨道交通规划建设管理的意见》,提出“地铁主要服务于城市中心城区和城市总体规划确定的重点地区。”
交通“十四五”规划提出,在中心城区轨道交通凸显骨干作用,常规公交侧重网络的补充和服务延伸,即在轨道运能不足的区域,采用“大站干线” 的模式,打造复合走廊,分担高峰压力;在轨道运能充足区域,以穿插接驳线路为主,满足短距离出行需要;在外围城区,常规公交仍然是市民公共交通出行的主体,侧重发挥网络和接驳功能。
有轨电车丰富多层次轨道交通体系
“我们也不应片面强调地铁密度和覆盖面。”广东省城乡规划设计研究院总规划师马向明提醒,“地铁造价高昂,中心城区以外,应该大力发展多层次城市轨道交通系统,例如可以建设有轨电车衔接地铁线网,达到加密轨道交通覆盖的目的。”
去年12月28日,黄埔区首条有轨电车1号线全线开通运营,线路长约14.4公里,共设站点19座,高效串联了永和、长岭居、长平、水西和黄埔政务中心片区,快速接驳广州地铁6号、7号(二期在建)、21号线,打造“地铁+有轨电车”的轨道交通出行新方式。
交通“十四五”规划提出,将续建黄埔区有轨电车2号线,线路起于香雪站,止于南岗站,全长14.4公里,共设站19座。此外,还将新开工黄埔区有轨电车5号线一期工程,项目北起广州地铁21号线镇龙西站,南至黄埔区云峰路站,线路全长15.2km。
公交化运营,高速地铁与城际铁路兼容贯通
交通“十四五”规划提出,共建辐射全省“轴带支撑、极轴放射”的城际铁路网络,推进干线铁路、城际铁路、市域(郊)铁路、城市轨道交通融合发展,建设高水平轨道都市。实现广州与粤港澳大湾区城市60分钟轨道直达,广佛、穗莞中心30分钟互通,中心城区与南沙副中心、外围组团30分钟直达。

构建互联互通的城际铁路网络。加快建设广佛环线广州南至机场段、广佛环线佛山西站至广州南站段(广州段)、广清城际二期(广州北至广州段)、佛莞城际(广州南至望洪段)、穗莞深城际(新塘至白云机场段)、穗莞深城际琶洲支线等6条城际铁路,研究推进广佛环线佛山西至广州北段(广州段)、中南虎城际、肇顺南城际、广佛江珠城际,形成“环+放射型”城际铁路骨架网络,强化枢纽区域辐射能力,提升与湾区核心城市的连通水平。

要实现广佛、穗莞中心30分钟互通,仅依靠城际铁路无法满足通勤需求。只有实现城际铁路与地铁网的衔接,才能彻底破除都市圈城市之间的藩篱。
为此,交通“十四五”规划提出,强化与周边城市轨道一体衔接。研究城市高速轨道交通适当向周边城市延伸,探索建立城际铁路与地铁系统制式兼容、互联互通换乘体系。加快推进广州东至花都天贵城际、芳村至白云机场城际、佛山经广州至东莞城际、南沙至珠海(中山)城际等4条线路建设。
以刚刚开通的广州地铁18号线为例,未来将与广州东至花都天贵城际贯通运营,乘客很可能无须换乘,就可以从地铁“无感穿越”到城际铁路,到达广州市周边城市,实现城际铁路的公交化运营。此外,芳村至白云机场城际将与广州地铁22号线贯通运营,南沙至珠海(中山)城际则与广州地铁18号线贯通运营。
(注:共计245.7公里的9条新线目前只是“策划线路”,能否在未来5年动工取决于广州第四期地铁建设规划何时可以获得国务院批复。)
【南方日报、南方+记者】谭超

