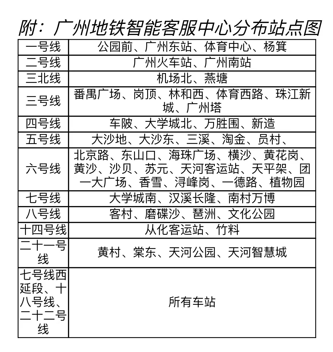
随着智能化的普及,为了让智慧服务覆盖更多地铁站,惠及更多乘客,近日,广州地铁在线网既有线选取了一批站点对老式票亭进行“换脸”,升级为智能客服中心。

据介绍,此次智慧服务升级选取的既有线路主要为线网客流较大的线路,并实现了口岸站、枢纽站的全覆盖。相较于旧式票亭,智能客服中心是集票卡处理、电子发票、语音问询、资讯查询为一体的综合智能化设备,就像一台大型机器人,当乘客遇到乘车事务需要问询、处理时,可自助通过该设备获取服务和帮助。

支持各类票卡自助处理和多种支付方式。在票卡处理上,智能客服中心支持乘客自助处理单程票、日票、羊城通、二维码、金融IC卡等各类车票事务;在支付方式上,除了现金支付,还同时支持支付宝、微信等电子支付。这也是与旧式票亭最大的区别之一,大部分票卡事务只需通过自助操作即可解决,无需交由工作人员人工处理。

语音交互随时与客服机器人对话。智能客服中心同时支持乘客通过语音问询、屏幕点选等方式,与智能机器人“Yoyo”进行互动,自助查询线路、换乘、票价、车站布局等相关出行资讯,即便工作人员不在身边也能快速掌握出行信息。如遇到系统无法查询的情况,还可通过屏幕上方的“人工求助”按钮,一键点击即可连线人工客服寻求帮助。

设计细节彰显人性化关怀。而与早期的智慧车站示范站广州塔站、天河智慧城站,以及去年以来新开通的十八、二十二号线和七号线西延段各车站的智能客服中心相比,此次在既有线路上线的智能客服中心还增加了高低位台设计,便于轮椅乘客、小朋友等特殊群体使用。其“资讯信息”栏里有直观、清晰的地铁车站布局结构图,方便乘客自我定位、通行。
记者了解到,智能客服中心是广州地铁智慧车站建设的重点项目之一,除了从去年开始成为新建线路的标配外,今年在既有线指定站点也陆续推广应用。值得一提的是,珠江新城站的智能客服中心还嵌入了羊城通“智能客服终端”,增加了羊城通智能客服业务功能,方便乘客自助办理羊城通相关业务。广州地铁表示,今后将持续优化、完善智能客服中心设备功能,并视情况决定是否在更多既有站点推广,为乘客带来更好的使用体验。

【南方日报记者】谭超
【通讯员】吴燕

