记者从佛山市禅城区卫生健康局获悉,用于“五一”假期接种的新冠疫苗只剩余少量,5月5日接种疫苗需提前预约,先到先得,请市民留意号源信息。据悉,截至5月4日,全区累计接种440112剂次,其中第一针为346494剂。
还没接种的市民也请勿担心。不久后,将计划有40多万剂次疫苗分配到佛山,具体配送时间确定后,将及时向大众公布并安排接种。

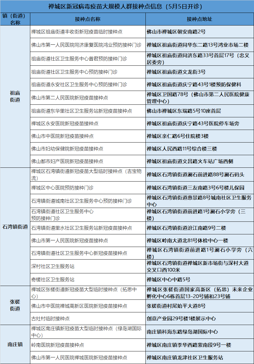
(具体门诊信息、可约号源以新冠疫苗预约平台为准)
接种提示:
◎条件要求:
新冠病毒疫苗大规模人群接种工作实行分阶段实施,现阶段的接种对象为在佛山市居住或工作的18-59岁中国籍内地居民。其他人群的疫苗接种需等待下一阶段安排,具体时间另行通知。
◎预约接种流程:
符合预约接种条件人员,可登录佛山市新冠病毒疫苗接种预约系统进行预约。成功预约后,请按照预约好的接种时间和接种门诊,携带本人居民身份证按时前往接种。
◎线上预约方式:
1.关注“佛山卫生健康”
2.点击菜单栏“微健康”,进入“新冠疫苗预约接种”平台进行预约。
3.再次进入新冠疫苗应急预防接种页面,点击页面下方“查看已预约成功记录条形码”即可查看预约详情。
温馨提示:
1.新冠病毒疫苗接种多少次?
目前我省使用的新冠病毒灭活疫苗全程需接种2剂次,为达到最优的免疫效果,推荐2剂次的接种时间间隔不少于28天。
2.接种准备
接种前:了解新冠病毒疫苗接种相关知识,清淡饮食,注意休息,预防感冒等疾病。接种当天需携带本人居民身份证,穿宽松的衣服方便接种,佩戴口罩。
接种时:配合现场预防接种工作人员询问,如实提供本人健康状况信息。
接种疫苗后:要在留观区留观30分钟,没有异常情况才可以离开。保持接种部位皮肤的清洁,避免用手搔抓接种部位。
3.哪些人群不适宜接种新冠病毒疫苗?
对疫苗或疫苗成分过敏者;
患急性疾病者;
慢性疾病的急性发作期者;
正在发热者;
孕妇。
4.能否和其它疫苗同时接种?
对于新冠病毒疫苗这个疫苗家族新成员,建议与其它疫苗分开接种,并且与其它疫苗的接种间隔至少两周,尽量减少非预期的相互影响,同时也需要密切观察接种后的反应。如有狂犬病暴露者需接种狂犬病疫苗的,应优先接种狂犬病疫苗。
5.接种疫苗后可能出现哪些不良反应?
与其他任何疫苗一样,接种新冠灭活疫苗可能会出现一些常见的一般反应,如接种部位酸胀、红肿、疼痛、瘙痒等;
极少数人因个体差异可能会出现发热、乏力、恶心、头痛、肌肉酸痛等,一般不需处理,2-3天后大多可自行恢复。
如出现发热不退或持续不适,应及时就医,并报告接种单位。
【南方日报记者】李晓莉

