自5月22日暴力抗法殴打证监会稽查人员后,深大通成为全国关注焦点。不光深交所5月23日官方微信公众号发文“谴责”,辖区公安机关也根据该案违法情节和行为,将三名工作人员给予两人行政拘留一人警告处理。深圳证监局也在25日向深大通采取出具警示函的行政监管措施。深大通在5月25日通过官方微信公众号发布致歉信,又在5月26日晚发布公告,称公司立即辞退相关三名涉事人员,免除涉事人员所属深圳大通致远供应链管理有限公司董事长的职务,公司董事长引咎辞职,辞职后仍将积极配合调查工作。

时间回到5月23日。深交所当日发文,谴责深大通拒不配合证监会依法履职的行为。也在同日,深大通公告透露,公司及其实控人姜剑于5月22日收到证监会《调查通知书》。
深大通称,因公司及实际控制人在证监会依法履行职责过程中未予配合,涉嫌违反相关证券法律、法规,根据《中华人民共和国证券法》的有关规定,证监会决定对公司及实际控制人立案调查。
深大通暴力抗法的事件才浮出水面,舆论一片哗然。
据央视财经频道5月23日报道,公众了解到事件整个过程。
5月22日下午2点半,证监会4名调查人员按计划前往上市公司深圳大通实业股份有限公司,向深大通及实际控制人姜剑送达调查通知书。
在稽查人员亮明身份并表明来意之后,自称公司行政方面负责人罗某某出面接待,并表示所有董监高均不在公司,无法签收调查文书。稽查人员请罗某某作为见证人代收,并制作笔录,本来同意的她,在接完一通电话后突然转变态度,拒绝在笔录上签字。
随后,一名自称司机的男性带着另一名身材高大的男性冲进办公室,强制要求罗某某去送文件。稽查人员表示,罗某某正在配合执法,暂时不能离开,能不能让其他人送,此后事态开始失控。
自称司机的男子开始辱骂稽查人员,要强行带走罗某某,稽查人员阻止,一名男子和多名女子在旁阻挠,推搡、抓挠、言语辱骂稽查人员,并多次抢夺摔砸执法记录仪,并用一些人身攻击话语来挑衅稽查人员。
稽查人员报警,深圳市南山区高新园派出所迅速出动警力,双方被带至高新园派出所接受进一步调查。
南方+记者5月24日从南山警方获悉,据深大通公司三名公司违法人员的情节和行为,南山区高新园派出所对曾某青处行政拘留9日,对程某涛处行政拘留5日,对罗某红处警告处理。
5月24日晚,深大通公告称,收到深圳证监局行政监管措施决定书,并透露,深圳证监局对其采取了出具警示函的行政监管措施,公司将按要求加强对证券法律法规的学习,作出深刻反思与检讨。
5月25日,深大通官方微信公众号“深大通000038”也发文称,事件发生后,公司全体董监高及实际控制人立即进行了深刻反省。
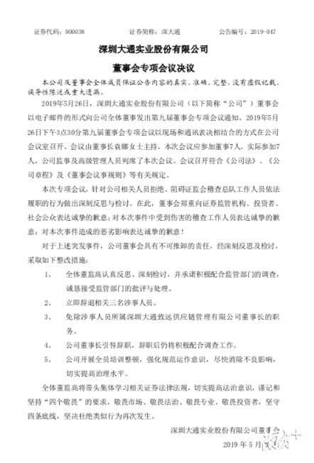
5月26日下午,深大通又公告称,当日下午公司召开董事会专项会议,再度表示致歉,并采取如下整改措施:
1、全体董监高认真反思、深刻检讨,并承诺积极配合监管部门的调查, 诚恳接受监管部门的批评与处理。
2、立即辞退相关三名涉事人员。
3、免除涉事人员所属深圳大通致远供应链管理有限公司董事长的职务。
4、公司董事长引咎辞职,辞职后仍将积极配合调查工作。
5、公司开展全员培训整顿,强化规范运作意识,尽快消除不良影响, 切实提高治理水平。
此前公告显示,袁娜于2019年1月2日经选举当选为公司第九届董事会董事长,同时担任公司法定代表人。而在与证监会稽查人员起冲突的5月22日,公司公告称,原董秘李雪燕因个人原因辞去公司董事会秘书一职,仍担任公司董事、副董事长等其他职务。
了解更多案情及公司背景,点击链接:《暴力抗法还殴打调查人员 ,深圳这家上市公司遭深交所发文谴责》

