3月22日上午,佛山市南海区2018年“企业暖春行动”企业服务大会在千灯湖畔举行。现场对51家纳税超亿元企业进行表彰。2017年,南海区税收总额为552.33亿元,其中,纳税大户贡献税收277.79亿元,占比过半。


据南海区统计局数据显示,2017年南海全区年纳税超千万企业共508家,较2016年大幅增加86家,其中,一汽大众汽车有限公司佛山分公司是唯一一家纳税额超30亿元企业。2017年南海制造业纳税大户208家企业,贡献税收117.91亿元,制造业连续三年税收贡献超过房地产业,保持南海税源贡献的支柱地位。

在制造业中,计算机、通信及其他电子设备制造业税收较16年大幅上升134.57%,涨幅居制造业各行业首位,群志光电作为该行业龙头,得益于出口订单的增加,在纳税大户中的排名从16年的28名跃升至今年的第4名。

近年来,南海致力于“品牌南海”的打造,不断加强对雄鹰企业、北斗星企业等民营制造业企业的扶持力度,加快培育知名名企,帮助民企做大做强。从数据来看, 2017年纳税大户中内资民营企业有344家,占纳税大户企业数67.72%,贡献税收156.02亿元,占纳税大户纳税额56.16%,民企是南海税源的绝对中坚力量。
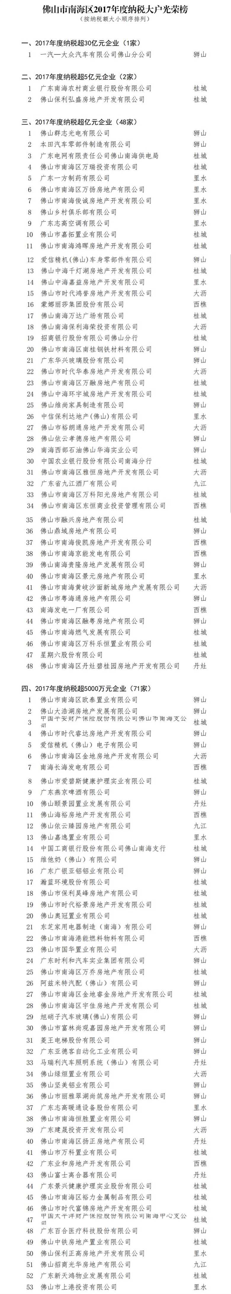
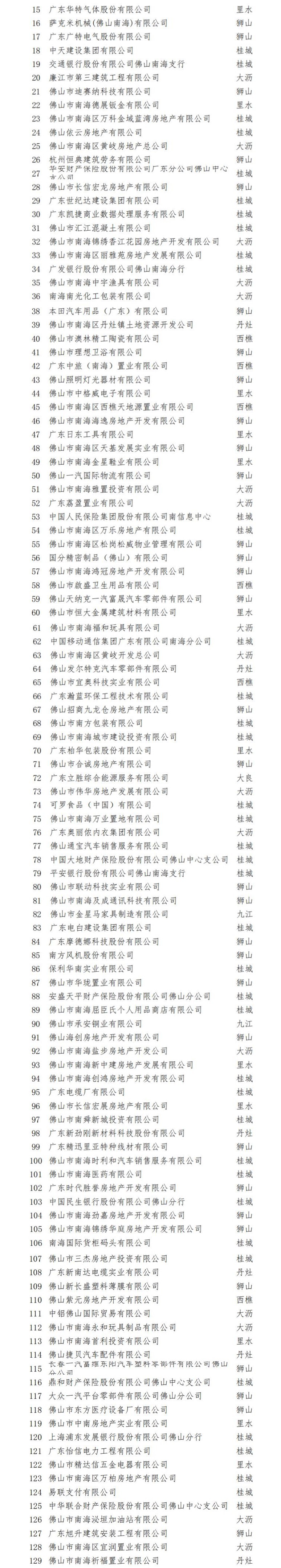
◎附纳税大户名单:





【记者】李慧君 李欣 何帆燕
【摄影】戴嘉信
【通讯员】王雅博

